分类
子分类
排序
【43页高清完整版】三上语文课后小练笔
👉一键快速保存!43页高清完整版三上语文课后小练笔PDF免费下载‼️高清打印版同步课堂练习,精准提升写作能力,小学教师学生家长必备资源包,错过再无! 【43页高清完整版】三上语文课后小练笔...
【16页高清完整版】新三上语文期中古诗词日积月累课文内容情景填空专项(含答案)
🔥16页高清完整版新三上语文期中古诗词日积月累专项训练,一键快速保存!含完整答案解析,扫码即下,备考冲刺高效提分,错过再等一整年! 【16页高清完整版】新三上语文期中古诗词日积月累课文...
【2026寒假4页】三年级语文上册必写寒假日记
一键保存寒假日记模板,4页三年级语文上册必写范文!点击快速下载,手把手指导孩子写出精彩作文,假期写作不再愁!限时免费领取内部精选手写范文+高清打印版! 2026寒假必写日记4页精编模板|三...
三下人教版数学口算题卡
🚀 现在一键保存高清版PDF,开启人教版三年级口算速成计划!每天进步一点, 期末计算满分就靠它了! ✅ 一键快速保存,三年级人教版数学口算题卡每日练!高清 printable PDF 速存速算,夯实基础...
三下人教版数学第六单元教材过关卷-3
🚀 限时免费下载!人教版三年级数学第六单元提分神器—教材过关卷-3,一键保存马上练起来,逆袭小学数学就现在! ✅ 一键快速下载,三年级人教版数学第六单元教材过关卷-3!高清完整版pdf免费获...
三下数学【两位数乘两位数应用题专项(含答案10页)】
🚨限时免费领取!小学数学两位数乘两位数应用题专项(含完整答案)🔥点击即存立即打印,拿高分从这份资料开始! 🔥一键快速保存!三下数学【两位数乘两位数应用题专项(含答案10页)】每日精练...
三下数学必备公式大全(3)
🚀限时福利:点击「一键下载」立即获取三下数学第3单元公式大全,告别公式混淆,秒变计算小天才!🔥 ✨三下数学必备公式大全一键速存!第3单元核心知识点精准梳理,公式记忆+例题解析一步到位,...
三下数学(人教版)期末复习解决问题专项(含答案64页)
🚀限时免费领取!点击立即一键下载三下数学期末专项PDF,64页答案+解析抢先看,助力孩子期末稳拿高分! ⚡️三下数学人教版期末必刷!64页解决问题专项精讲+答案一键保存!高清速览秒下载,备考...
三下西师版数学期中考试试卷-2
🚀【西师版期中必备】点击立即下载三下数学试卷-2,快速掌握考点,高效冲刺90+!限时免费获取! ✅ 极速一键下载,三下西师版数学期中考试试卷-2(原卷+解析),高清完整版考前冲刺必备!错过再...
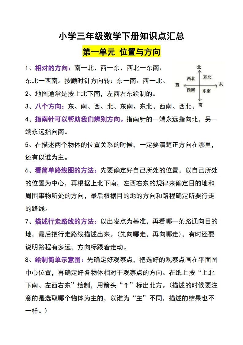
三年级下册数学知识点
🚀【立即一键保存】三年级数学冲刺必备!高清知识点+练习题库,抢先下载拿满分! ✨一键快速保存,三年级下册数学知识点全汇总!高清思维导图+重点公式梳理,助孩子轻松掌握计算几何,作业考试...









