分类
子分类
排序
【13页高清完整版】三上丨语文 期末句子专项训练(部编版)
🔥13页高清完整版三上语文期末句子专项训练(部编版)🔥 一键快速保存!高清无水印可打印!部编版专项提分必备,句型技巧+真题演练,助你冲刺高分!立即点击,一键保存高清完整版PDF,备考效率...
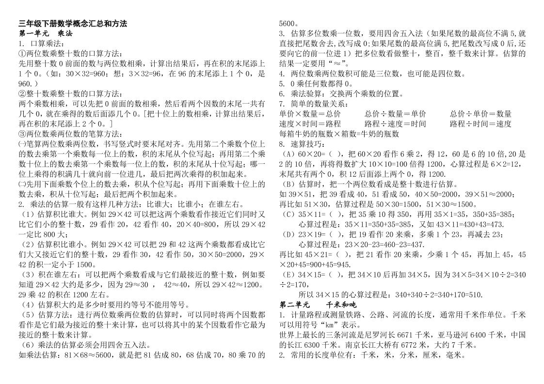
【重点知识点归纳】三下数学人教版
🚀【立即一键下载完整版】三下数学重点归纳,限时免费领取!打印即刷,用出高分! 一键保存【重点知识点归纳】三下数学人教版,精准提炼核心考点,秒速下载高清完整版!覆盖全单元重点难点,附...
三下人教版数学第一次月考卷-2(1)
🚀 立即点击【一键下载】获取三下人教版月考密卷+解析,备战提速,就在此刻! ✅ 一键快速下载,三下人教版数学第一次月考卷-2(1)高清完整版!高清扫描排版,精准还原试题细节,点击保存即刻获...
三下数学-《面积》单元测试
🚩限时福利:点击“立即下载”按钮,三秒完成《面积》单元测试全套资源保存,拿高分就这么简单!错过再无! 🔥三下数学《面积》单元测试题一键快速下载!覆盖全单元知识点+答案解析,扫码秒存高...
三下数学【面积问题】每日一练小纸条
🚀【今日练习小纸条】面积计算不迷煳!扫码一键下载,开启每日提分计划 → 告别错题,反复刷到熟练为止! 🔥三下数学面积问题每日一练小纸条——一键快速保存,即刻刷题提分!覆盖全版本教材,...
三下数学知识点总结苏教版
🚀 一键下载全套苏教版三下数学重点笔记!图解精讲+思维导图秒懂难点,家长辅导/学生复习必备神器,点击保存不流失! 三下数学知识点总结苏教版 | 一键保存高清导图📊,快速下载全套复习要点!...
三下苏教版数学第三单元检测-1
🚀 立即点击保存,备战苏教版三下数学第三单元考试就这么简单!错过等一年! ✅ 一键快速下载,三下苏教版数学第三单元检测-1!高清无水印版PDF免费保存,打印即练,秒拿满分资源,助你轻松冲刺...
三年级下册数学周长与面积图形计算强化精炼
🚨【极速下载入口】三年级数学周长面积强化包 → 一键保存,孩子逆袭就在此刻! 🔥一键快速下载,三年级下册数学周长与面积图形计算强化精炼!高清PDF可打印,精讲+精练+思维导图,一站式吃透难...
三年级下数学期中测试卷1《人教版》
🚀 一键快速下载期中冲刺密卷,提分就在眼前!限时免费保存打印,助孩子稳拿高分! ✅ 一键快速下载,三年级下数学期中测试卷1(人教版)高清完整版!🔥 紧扣教学大纲,精准复习提分!家长老师...
小学三年级数学找规律专项练习题
🚀【立即一键下载】三年级数学找规律专项突破!打印即练,秒杀难题,家长再也不用愁辅导! ✨一键快速保存!小学三年级数学找规律专项练习题(附答案解析)✅ 每天10分钟,秒变规律小天才!趣味...


_1.jpg)






