分类
子分类
排序
【9页高清完整版】三年级数学下册必背公式大全
🔥一键快速保存,三年级数学下册必背公式大全(9页高清完整版)📚!覆盖全单元重点公式,扫码即存,复习冲刺高效又省心!限时免费下载,拿走不谢,秒速提分必备神器! 【9页高清完整版】三年级...
【2025秋新版】三年级科学上册《期末复习题》专项训练
🚀 立即一键保存《期末复习题》专项训练包!2025最新真题+答案解析,抢先下载期末冲刺满分资料! 【2025秋新版】三年级科学上册《期末复习题》专项训练 → 一键快速下载,全网最快保存!覆盖全...
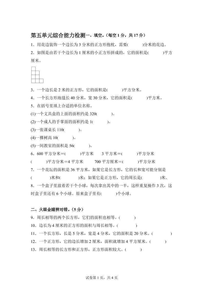
青岛63版数学三年级下册第五单元《长方形和正方形的面积》综合能力检测卷
🚀限时免费下载!点击保存,秒拿高清检测卷+答案解析,助力孩子面积计算满分起步! 🔥一键快速下载,青岛63版数学三年级下册第五单元《长方形和正方形的面积》综合能力检测卷✅!高清完整版试卷...
三下语文5-8单元基础知识默写单
🚀 限时免费下载!三下语文5-8单元默写宝典,让孩子期中考试轻松拿满分! 一键保存三下语文5-8单元基础知识默写单,小学同步默写神器!高清完整版PDF快速下载,巩固基础不再难,期末冲刺必备工...
三下人教版数学第一单元教材过关卷
🚨限时免费获取!三下数学第一单元过关卷 👉点击一键下载,秒存秒用,让孩子领先一步赢在起跑线! ✅一键快速下载,三下人教版数学第一单元教材过关卷 📘高清完整版📊精准对标教材!含单元检测...
三下语文《语文园地》必备考点(7页)
🚀 立即一键下载《语文园地》7页必备考点,期末冲刺抢先拿高分!错过再无! 三下语文《语文园地》必备考点全收录!7页精华内容一键保存,秒速下载掌握考试高频重点!告别无效复习,精准提分就现...
【5页高清完整版】三下数学年月日经典易错题专项训练
🔥三下数学年月日经典易错题专项训练高清完整版,仅5页!一键快速下载保存,秒解难点不丢分!小学提分必备神器,扫码即存,错过再无! 【5页高清完整版】三下数学年月日经典易错题专项训练(人...
三年级上册期中(1-4单元)语文园地考点总结纯图版
🚀 三年级语文期中冲刺必备!点击立即一键保存纯图考点,高效复习稳拿高分! ✅ 一键保存三年级上册期中(1-4单元)语文园地考点总结纯图版!高清图文速领,小学提分必备神器,扫码即刻下载,让...
7份!最新三年级下册科学期末精品试卷资料打包下载【高清无水印+可编辑】
🚀 立即一键下载!高清可编辑三年级科学期末密卷+答案解析包,助你冲刺满分!错过再无更新提示! 💥7份最新三年级下册科学期末精品试卷打包下载!高清无水印+可编辑,一键保存直接打印,复习冲...
三年级上册语文期中名校真题检测卷
【立即下载全套真题】让孩子一步领先期中高分!名校密卷+答案详解一键获取,助跑秋季冲刺! 一键秒存三年级语文期中名校真题!高清检测卷快速下载,精准把握考点,提升成绩冲刺满分,就在此刻轻...









