分类
子分类
排序
三下北师版数学【25春-期中测试卷(5套)】
🚀限时免费下载!北师数学三下期中5套卷(含答案)→ 立即一键保存,抢占提分先机! ✨一键快速下载,北师版数学三年级下册【25春-期中测试卷(5套)】全了!高清打印版秒存,精准复习冲刺高分...
三下数学【面积问题】日日清8天
🚀 【极速下载入口】三下数学面积专项——8天日日清,逆袭就在点击一瞬间! ✅ 一键快速下载,三下数学《面积问题》日日清8天训练方案!🔥 每天一练,精准攻克面积计算难关,附带答案解析,下载...
三下数学期末每日练习小纸条
🚀 限时免费领!三下数学期末每日练习小纸条 ➡️ 一键点击保存,即刻开启冲刺模式!错过等一年! ✨三下数学期末每日练习小纸条,一键保存刷题无忧!精准覆盖知识点,智能排版打印即练,秒速下...
三下苏教版数学第七单元检测卷-2
🚀 立即一键下载三下苏教版数学第七单元检测卷-2,备战期末冲刺100分!限量领取,错过不再! ✅ 小学数学苏教版三下第七单元检测卷-2,一键快速下载!高清完整版试卷免费获取,精准检测学习成果...
三年级下册数学公式大汇总
🚀 立即点击「一键下载」获取完整公式表!小学数学满分,就差这一步公式整理,全年级教师推荐资源!错过再无! 📘 三年级下册数学公式大汇总!✅ 一键快速保存,秒取核心公式!小学必备计算大全...
三年级下数学期中测试卷-1《青岛63版》
🚀 限时免费下载!《三年级下数学期中测试卷-1》精准押题+答案解析,助你秒变满分学霸!点击一键保存,立即打印实战! ✅ 一键快速下载,三年级下数学期中测试卷-1《青岛63版》高清版!🔥 精准...
三年级数学下册《易错考点突破》
🚀【限量福利】前100名下载者赠《易错题专项训练周计划表》!点击立即一键保存,三年级数学轻松稳拿满分! ✨一键快速保存,三年级数学下册《易错考点突破》高清电子版!精准梳理易错题型,配套...
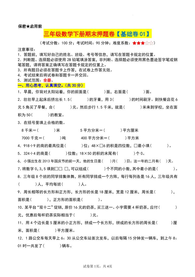
三年级数学下册期末押题卷【基础卷01】
⏰ 期末冲刺必刷!点击「一键保存」立即获取基础卷01电子版,限时免费下载!稳拿基础分,冲刺班级前三! ✅ 一键快速下载,三年级数学下册期末押题卷【基础卷01】🔥精准预测考点,基础巩固冲刺...
【31页高清完整版】三年级下册数学期末高频易错真题精选220题空白
✨一键快速保存!三年级下册数学期末高频易错真题精选220题(高清完整版空白可打印)✅精准查漏补缺,错题不再犯,拿下满分就是这么简单!考前冲刺必刷神器,错过等一年!立即点击高清保存打印...
【7页高清完整版】三年级下册数学1-8单元知识点归纳
一键快速保存,三年级下册数学1-8单元知识点归纳(7页高清完整版)!高清图文详解,考点重点一目了然,复习备考高效冲刺!点击立即下载,轻松掌握全册核心要点,家长教师速存必备! 三年级下册...









