排序
五年级上册科学苏教版《必背知识点归纳》
一键保存科学奥秘!五年级上册科学苏教版《必背知识点归纳》全收录,精准提炼考点重点,复习备考效率翻倍!点击快速下载,立即掌握高分秘诀,限时免费获取! 五年级上册科学苏教版《必背知识点...
五年级上册科学苏教版《必背知识点归纳》
一键保存五年级上册科学苏教版《必背知识点归纳》PDF高清版!精准提炼核心考点,图文并茂记忆快人一步,期末冲刺高效提分神器,扫码即刻免费下载! 一键保存五年级上册科学苏教版《必背知识点归...
【2025秋新版】五年级科学上册重点知识梳理,第一单元预习笔记!
🔥一键快速保存!2025秋新版五年级科学上册第一单元预习笔记,精准梳理重点知识,扫码即领高清完整版PDF,助孩子开学领跑科学课堂!限时免费领取,错过再无! 【2025秋新版】五年级科学上册重点...
【2025秋新版】五年级科学上册 期中复习考点梳理
一键保存2025秋新版五年级科学上册期中复习考点梳理,精准覆盖重难点!高清思维导图+真题解析,助你快速掌握考点,高效冲刺满分,立即点击高效复习神器! 【2025秋新版】五年级科学上册 期中复...
【2025秋新版】五年级上册科学 知识点梳理归纳,暑假预习
🔥一键快速保存,2025秋新版五年级上册科学知识点梳理归纳!暑假预习高效神器,考点难点全覆盖,助孩子开学领先一步!立即点击获取高清电子版🌟 【2025秋新版】五年级上册科学 知识点梳理归纳(...
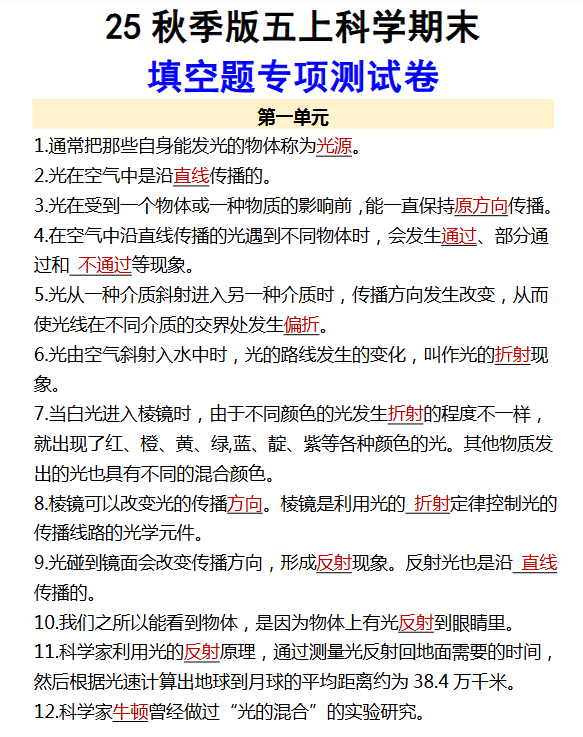
【2025秋新版】五年级科学上册《单元知识点填空汇总》,期末可复习!
【2025秋新版】五年级科学上册《单元知识点填空汇总》——期末冲刺必备!一键快速保存,全册考点精准填空,助你高效复习,秒变学霸!立即点击,抢先免费下载! 【2025秋新版】五年级科学上册《...
【2025秋新版】五年级科学上册期末必考押题卷
一键极速下载2025秋新版五年级科学上册期末必考押题卷!精准预测高频考点,名校名师精编密卷,下载即练,考试抢分神器速领! 【2025秋新版】五年级科学上册期末必考押题卷(附答案详解) 资源亮...
【2025秋新版】五年级上册科学 期末必考简答题
🔥一键快速保存!2025秋新版五年级上册科学期末必考简答题精编汇总!覆盖全册重点难点,扫码即存秒拿,高效提分就靠它!限时免费下载,手慢无! 【2025秋新版】五年级上册科学 期末必考简答题(...
【2025秋新版】五年级科学上册期中测试卷
【2025秋新版】五年级科学上册期中测试卷,立即一键保存,高效备考冲刺,抢先获取最新真题,限时免费下载不犹豫! 【2025秋新版】五年级科学上册期中测试卷(含答案解析) 资源亮点 ✅ 最新2025...
【2025秋新版】四升五暑假衔接之五年级上册科学知识点总结
🔥【2025秋新版】四升五暑假衔接必备!一键快速保存,五年级上册科学知识点总结全放送!精准衔接新版教材,高效预习即点即学,错过再等一年!立刻点击下载掌握科学提分密码! 【2025秋新版】四...









