排序
【7页高清完整版】小学语文阅读理解万能答题模板
一键快速保存!小学语文阅读理解万能答题模板(7页高清精华版)→ 手把手教孩子拿满高分,模板即提分密码!点击极速下载,告别答题难题,从此阅读满分超简单! 【7页高清完整版】小学语文阅读理...
【15页高清完整版】小学语文陈述句与反问句互换详解及练习
✅一键保存小学语文必练100题,陈述句反问句秒变不再错!15页高清图解+答案解析,错过等于损失一个高分神器!点击立即免费下载掌握互换技巧,让孩子考试轻松多拿20分! 【15页高清完整版】小学...
【7页高清完整版】六年级(下)语文单元基础默写
🔥一键快速保存高清PDF!六年级下册语文单元基础默写全收录!7页精炼归纳,助你零失误拿满分,扫码即存,备考冲刺必备神器! 【7页完整版】六年级(下)语文单元基础默写(高清可打印) 资源亮...
【2026春10页完整版】六年级语文【寒假预习-全册重点知识点梳理】
一键保存寒假领先优势!2026春六年级语文全册重点知识点梳理(仅10页),预习冲刺快人一步,扫码即存即学,错过再等一年! 2026春10页完整版 | 六年级语文寒假预习-全册重点知识点梳理 资源亮点...
【2026春15页完整版】【四大名著常考重点(寒假预习)】六下语文
一键保存四大名著常考重点(寒假预习),六下语文必考精华15页完整版!高清无水印速领,备考冲刺抢先一步,错过再无!点击立即下载,抢占寒假学习高地! 2026春15页完整版 | 六下语文四大名著常...
【17页高清完整版】六年级下册全册古诗+译文
🔥一键快速保存,六年级下册全册古诗17页高清完整版+精准译文!扫码即刻下载,课本配套无忧学,告别繁琐整理,备考复习效率翻倍!限时福利,错过再无! 【17页高清完整版】六年级下册全册古诗+...
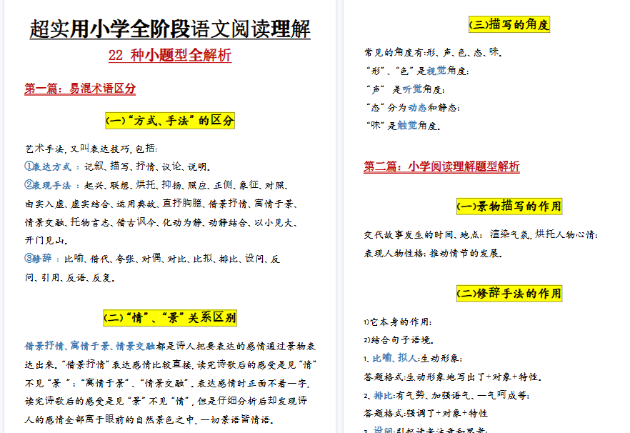
【15页高清完整版】超实用小学语文阅读理解 22 种小题型全解析–【完整整理版】
🔥一键快速保存!《超实用小学语文阅读理解22种小题型全解析》15页高清完整版PDF免费下载!覆盖所有考点套路,精准突破提分瓶颈,扫码即得学习神助攻,家长教师抢疯了!点击立即获取PDF打印版→...
2026春新版六年级语文寒假《选词填空》专项练习
一键快速保存,2026春新版六年级语文寒假《选词填空》专项练习PDF高清版!精准训练词汇运用能力,答题技巧全解析,扫码即下、高效提分! 2026春新版六年级语文寒假《选词填空》专项练习(附答案...
2026春新版六年级语文寒假必掌握的文学知识汇总
一键快速保存,2026春新版六年级语文寒假必掌握的文学知识汇总!精选经典考点归纳,名师精编提分秘籍,点击立即获取寒假学习制胜法宝! 2026春新版六年级语文寒假必掌握的文学知识汇总(完整版...
【5页完整版】小学语文阅读理解思维点拨,不慌不忙拿下阅读理解
🚀 立即一键下载《5页完整版》PDF!✅ 打印即用,备考不慌张!让孩子从此不怕阅读题,越学越聪明! ✅ 小学语文阅读理解思维点拨,5页精讲速领!👉一键保存高清版,🔥不慌不忙稳拿高分!内附解...











