分类
子分类
排序
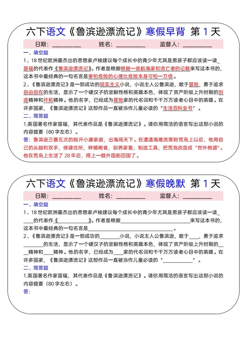
六下语文《鲁滨逊漂流记》寒假早背晚默(15天)
🚨寒假逆袭冲刺必备!15天一键下载全套背诵资料包,默写满分提前锁定! 🔥一键快速保存,寒假早背晚默《鲁滨逊漂流记》完整版!15天倒计时背诵计划助你稳扎稳打,文学考点轻松拿捏,错过再等一...
六下语文第一单元检测卷冲关卷
🚨 限时免费领取!点击「一键保存」立即获取六下语文第一单元检测冲关卷PDF+解析!助你冲刺满分,领先一步! 🔥【六下语文第一单元检测卷冲关卷】一键快速下载,全年级独家冲刺密卷!含完整参考...
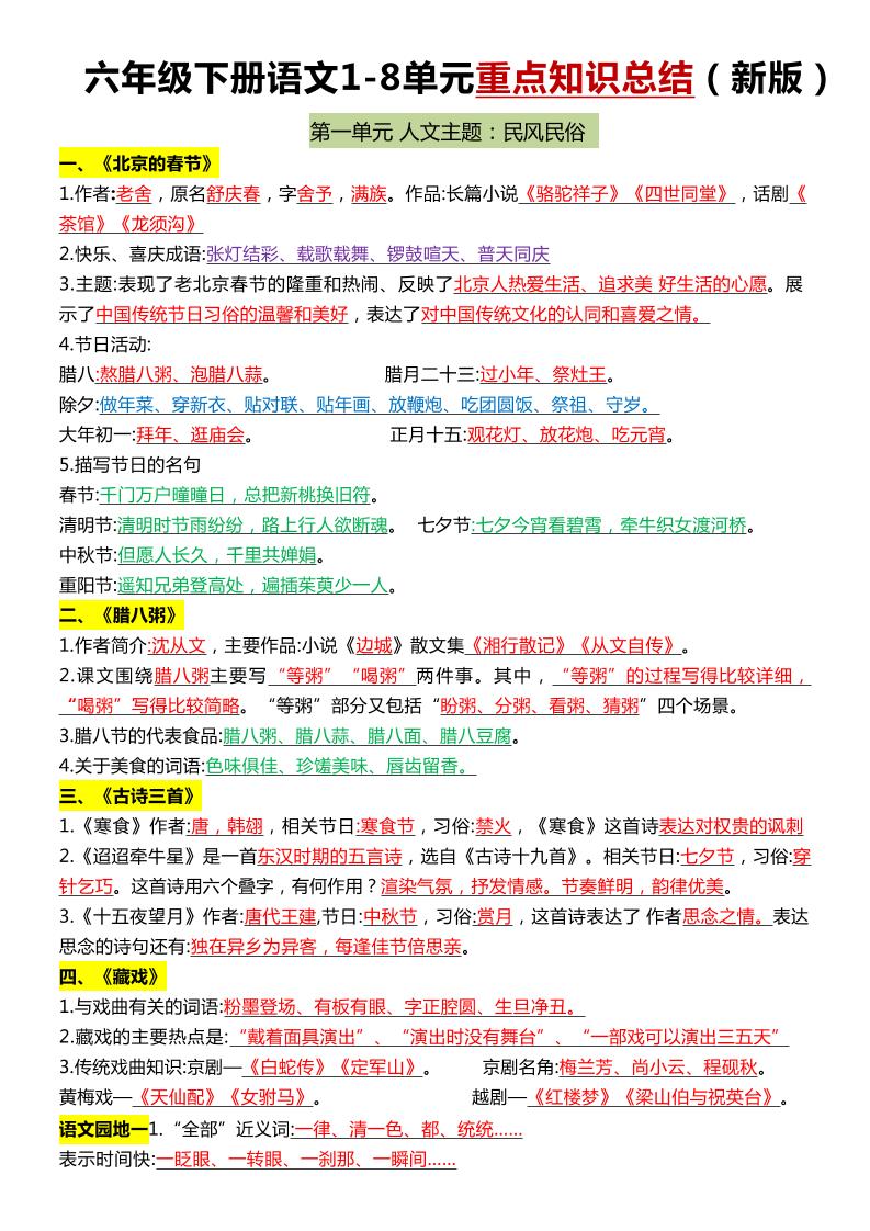
六年级下语文1-8单元常考知识点总结
🚀【立即一键下载】小学冲刺高分必备!六年级下全册语文知识点速查表,助你期末稳拿A+! ✨【六年级语文】1-8单元常考知识点一键保存!全覆盖考点精编总结,手到擒来高分不愁,错过后悔一整年!...
六年级语文下册第三单元基础达标卷
🚀限时福利:点击「一键保存」,立即获取六年级语文第三单元提分密卷!助力期末冲刺稳拿基础分! 🔥一键快速保存,六年级语文下册第三单元基础达标卷完整电子版!高清无水印,精准对应教材,扫...
6页六年级下册语文-小升初专项复习:18 作文——话题作文 复习指导与佳篇演练-部编版
🚀 小升初冲刺必备!6页搞定话题作文,一键下载立抢高分模板,复习效率直接翻倍! 一键极速保存!6页小升初专项复习:18 作文——话题作文 复习指导与佳篇演练(部编版),精准提炼核心要点,高...
【14页高清完整版】小学常见阅读文章题型总结【阅读技系列】
一键快速保存,小学阅读题型全总结!14页高清精华汇总,题型技巧一目了然,快速提升语文成绩,限时免费领取! 【14页高清完整版】小学常见阅读文章题型总结【阅读技系列】 资源亮点 ✅ 14页高清...
【2026寒假4页】六年级语文下册《文学常识》填空题附答案,寒假练习!
一键快速保存,2026寒假必备!六年级语文下册《文学常识》4页填空题附完整答案,寒假练习冲刺满分,秒存秒用高效学习!限时免费下载,拿走即刷即提升! 2026寒假4页】六年级语文下册《文学常识...
2026春新版六年级下册语语文必考《按意思写成语》
🔥2026春新版六年级下册语文必考《按意思写成语》—一键快速保存,全覆盖高频考点!内置智能答题模板,秒记秒用,备考效率飙升!点击立即下载,轻松拿下满分! 2026春新版六年级下册语文必考《...
小学语文《背诵默写表》6年级下册(26春)
一键保存小学语文《背诵默写表》6年级下册(26春),全版本精准背诵模板!配套教材同步解析,期末冲刺背诵神器,快速下载即刻掌握,高分轻松拿! 小学语文《背诵默写表》6年级下册(2026春季) ...
【课课贴】六下语文
🚨【小学语文提分王】限时开放下载|六下语文课课贴+全套精练,错过后悔莫及!点击即存,秒速获取小学高分密码! 🔥一键快速下载,全新【课课贴】六下语文同步精讲精练!内含课文解析+考点归纳+...









