分类
子分类
排序
六年级下英语选择题100题(含答案)
⏩ 立即一键保存,六年级英语选择题100题(含答案)电子版免费领!秒速提升答题准确率,家长老师都在用! ✅ 一键快速下载,六年级下英语选择题100题(含答案)!立即获取带解析的精选练习题,...
2026春新版小学六年级下册数学期末综合能力测试卷(有答案)
🔥2026春新版小学六年级下册数学期末综合能力测试卷(带答案)一键极速下载!覆盖全知识点,扫码即保存高清版,备考冲刺必备神器,限时免费速领! 2026春小学六年级下册数学期末综合能力测试卷...
五升六暑假写作素材仿写每日一练(40篇)-六上语文
🚨【绝版暑假资料】五升六写作能力逆袭就靠这40篇!🔥点击一键下载,立即开启高效写作训练! 🔥五升六暑假写作素材仿写每日一练(40篇)来了!🔥一键快速保存,高效积累好词好句好段,每天一练...
【2026春新版】六年级下册百分数【高彩板】
【2026春新版】六年级下册百分数【高彩板】——高清无水印版!一键快速保存,即刻下载高清教学PPT,助孩子轻松理解百分比计算,期末冲刺必备神器!限时免费领取,先到先得! 【2026春新版】六年...
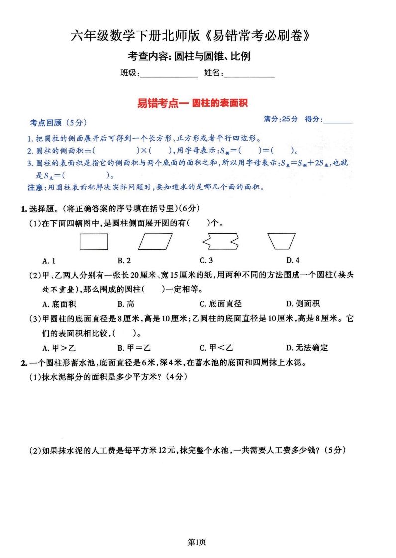
六年级数学(北师版)下册《七大类易错常考必刷卷》
🚨 错过再无!《七大类易错必刷卷》北师版六年级下册·一键下载立得32份精品试卷,限时免费领取,手慢必丢分!⏳ 立即点击保存,抢跑期末! 🔥一键快速下载,六年级数学(北师版)下册《七大类...
五升六年级暑假衔接必练【句式转换】
【立即下载】五升六句式转换暑假衔接密卷 — 一键保存,领先一步稳拿高分! 五升六年级暑假衔接必练【句式转换】,一键快速保存,抢先获取高清版专项训练!句式转换技巧+强化练习题,精准提升语...
【7页完整版】百分数与分数、小数的互化【高清版可直接打印】
🚀【立即一键保存】高清可打印版互化秘籍!限时免费拿走,备考效率翻倍! ✨【7页完整版】百分数与分数、小数互化高清打印资料,一键快速保存!高清排版直接打印,秒懂速记零误差,助你考试拿满...
六下语文阅读理解与答题模板88页
🚀限时免费领取!点击「一键下载」即刻获取六年级语文阅读满分模板,88页干货助你冲刺95+! 🔥一键快速保存,领取六下语文阅读理解与答题模板88页!精炼技巧+详尽解析,小升初冲刺必备资源,扫...
六下语文【单元习作小练笔】
🚀 限时免费领取!点击「一键保存」即刻获取六下作文提分神器,作文不再头疼! 🔥一键快速保存,六下语文单元习作小练笔全收录!精挑细选优范文+实用写作技巧,0基础也能轻松写出高分作文,错过...
【2025秋新版】小学英语易错知识大汇总,看看你都掌握了没?
🚀 立即一键保存【2025秋小学英语易错汇总】,告别反复出错,让孩子下次考试少扣10分! 🔥2025秋新版小学英语易错知识大汇总!一键保存,告别常错陷阱,成绩暴涨就在眼前!点击立即下载,抢先解...









