分类
子分类
排序
【2025秋新版】【小学阶段数学必背】 1-6年级定义归类汇总
🚀 立即一键下载【小学数学必背定义归类汇总2025版】—— 让孩子吃透定义,数学稳拿95+! 一键立即收藏!2025秋新版小学数学必背定义全收录,1-6年级知识点归类汇总,告别死记硬背,效率翻倍速...
六年级上册数学晨读晚默综合期末每日一练
一键快速保存,六年级上册数学晨读晚默综合期末每日一练!精准巩固基础,突破重难点,考场稳拿高分!每日10分钟,晨读晚默轻松提分,错过再无! 六年级上册数学晨读晚默综合期末每日一练(完整...
【8页高清完整版】六年级上册英语课时学习单
✨【8页高清完整版】六年级上册英语课时学习单,一键快速保存!高清无水印PDF同步教材,知识点+练习题精编打包,抢先下载,备考预习效率翻倍!立即点击获取学习利器⏬ 【8页高清完整版】六年级...
【新版期中打包100套】小学六年级上册语文期中精品测试卷【可编辑高清无水印】
🚀独家可编辑高清无水印版!100套小学六年级语文期中冲刺密卷🔥一键极速下载,立即打印备考! 🔥新版期中打包100套!小学六年级上册语文期中精品测试卷✅可编辑高清无水印💯一键快速下载,提分...
【9页完整版】人教版数学六年级下册数与代数【高清版可直接打印】
【立即一键下载】人教版六年级数学下册数与代数高清打印版,抢先掌握提分关键! 一键快速保存高清版!9页人教版六年级数学下册数与代数完整梳理PDF,直接打印即用,备考复习效率翻倍,限时免费...
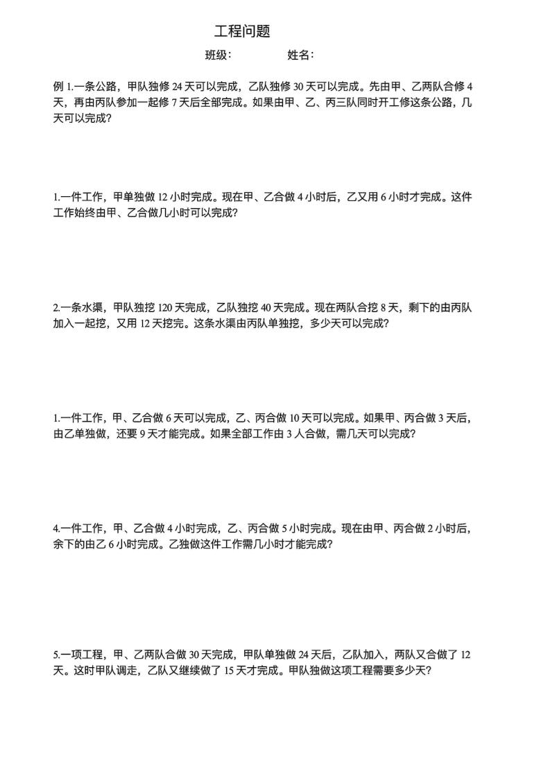
六下数学【工程问题应用题】
🚀【立即点击下载】六年级数学工程问题专项训练包!🔥 每天10分钟,吃透一类应用题,考试稳拿高分!支持一键保存至手机/电脑,复习无忧! 🔥一键快速下载!六下数学【工程问题应用题】精讲精练+...
六下北师大数学期中试卷
🚀【立即下载】北师大六下数学期中密卷+精解答案!快速打印,抢先备考,拿高分就靠这一份! 🔥一键快速下载,六下北师大数学期中试卷高清完整版!内含真题精讲与答案解析,下载即刷题,助你冲刺...
六年级数学上册4.5综合练习(北师大版)
🚀 立即一键保存,下载即练,60分→90分就在一瞬!错过再无原文件更新! ⚡️一键快速保存,六年级数学上册4.5综合练习(北师大版)高清完整版!🔥覆盖全单元重难点,附答案解析,下载即练,助...
六下数学《求不规则图形的体积》
🚀 想1分钟搞懂不规则体积?点击【一键保存】立即获取完整资源包,助你考试少扣分,多拿20分! 🔥 一键快速保存,六下数学《求不规则图形的体积》精讲视频+配套习题PDF!手把手教你拆解复杂体积...
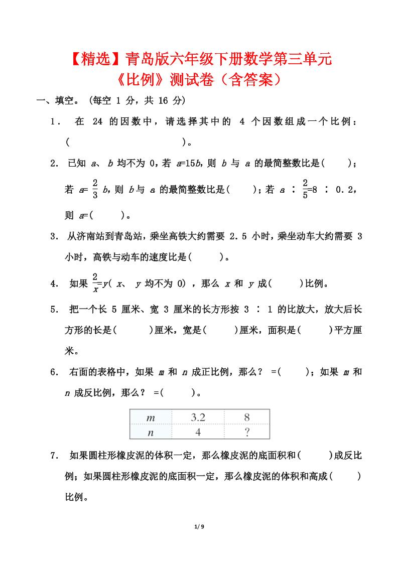
青岛版六年级下册数学第三单元《比例》测试卷(含答案)
🚀 限时福利:立即一键下载,备战小升初冲刺卷就该这么高效!含答案解析,助你快速自查提分! 📥 一键快速保存,青岛版六年级下册数学第三单元《比例》测试卷(含答案)✅ 涵盖典型题型与详细解...









