分类
子分类
排序
六下数学期中复习·终极压轴版(解析版)北师大版55页
🚨【北师大版六下】期中提分必抢!55页压轴题解析版立即一键下载,抢占第一! 🔥【六下数学期中】终极压轴55页精讲精练(北师大版含解析)!一键快速下载,刷题冲刺提分神器到手即赢高分,错过...
【高清6页整理】六年级(上)语文课后小练笔
🔥一键快速保存,六年级语文课后小练笔高清PDF全6页!课内同步必备,扫码即存高清完整版,写作提分就这么轻松!立即点击,手慢无! 【高清6页整理】六年级(上)语文课后小练笔(完整版含参考答...
【新版期中打包17套】小学六年级下册语文期中精品测试卷【可编辑高清无水印】
【限时免费下载】17套高清可编辑卷,小学六年级语文期中冲刺就靠它!一键秒存,备考效率翻倍↑ 🔥新版期中打包17套!小学六年级下册语文期中精品测试卷✅可编辑高清无水印,一键快速保存,秒速...
六年级数学上册5.4身高的变化(北师大版)
🚀【立即一键保存】北师大六年级数学5.4《身高的变化》全套教学方案!限时高清无水印下载,助孩子统计思维满分起步! 🔥一键快速保存,六年级数学上册5.4《身高的变化》北师大版精品课件!高清...
【9页完整版】人教版数学六年级下册专项复习检测卷(二)(图形与几何)【高清版可直接打印】
⏰立即一键下载!高清可打印人教版数学六年级下图形专项卷,期末冲刺就差这份密卷!限时免费,先到先得! 一键极速下载!人教版数学六年级下专项复习卷(图形与几何)📐9页完整高清版✅直接打印...
六年级语文上册写字表练字帖(12页)PDF(部编版)
🚀 立即一键下载六年级写字表练字PDF,抢先练字,期末考试卷面稳赢! 🔥一键快速保存高清PDF,六年级语文上册写字表练字帖(12页)部编版全套字帖直接下载打印!让孩子练就工整好字,考试卷面加...
【2026寒假4页】六年级语文下册《按要求写句子》,寒假练一练!
一键快速保存!2026寒假精炼:六年级语文下册《按要求写句子》4页精华汇总,寒假每日练一练,句式转换、修辞运用满分轻松拿捏!立即下载,抢先提升写作能力! 【2026寒假4页】六年级语文下册《...
六下人教版数学【期末测试卷(共五套)】
⏰ 立即点击保存!六下人教数学期末卷5套+解析,错过再无!支持极速下载,秒存手机/电脑 🔥六下人教版数学期末测试卷一键快速下载!五套精品真题+答案详解,立即保存冲刺高分!限时免费获取,提...
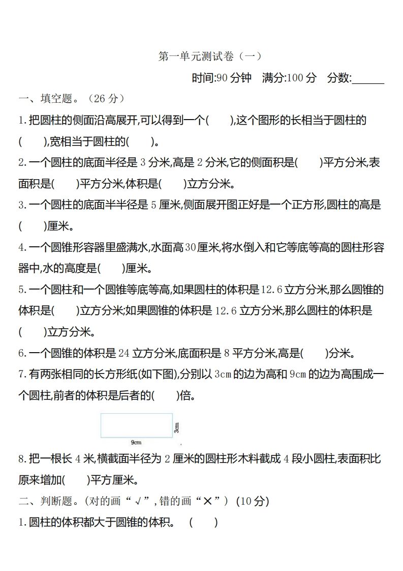
六下北师大数学第一单元测试卷-1
🚀限时免费下载!六下北师大数学第一单元测试卷-1+答案解析,打印即考满分!错过再无! 🔥一键快速下载,六下北师大数学第一单元测试卷-1高清版!✅答案解析完整,✅高清可打印,✅秒速保存到手...
六年级数学上册4.3营养含量(北师大版)
🚀限时免费一键下载!北师大六年级数学上4.3营养含量全套资源,拿下计算满分就在此刻!⏬速存不迷路 ✨一键快速下载,六年级数学上册4.3营养含量(北师大版)高清课件+配套练习!📚知识点趣味详...









