分类
子分类
排序
【2025秋新版】【六年级上册语文】 期末专项•修改病句训练试题
🚀【限时免费获取】六年级语文修改病句专项突破!点击一键下载,期末稳拿满分! ✅一键快速保存,2025秋新版六年级上册语文期末专项·修改病句训练试题高清版!精准对标教材考点,题题精选精炼...
六年级语文下册《单元考点梳理》(含答案)
🚀【六年级语文冲刺必备】单元考点+答案解析!一键下载打印,复习效率提升50%!限时免费获取! 🔥一键快速保存,六年级语文下册《单元考点梳理》含答案全汇总!覆盖全部单元重点,复习迎考高效...
【2025秋新版】六年级科学上册《判断题》试题含答案,收藏练一练!
【立即一键保存!】六年级科学上册判断题精讲精练,收藏刷题,稳拿高分! 一键快速保存,2025秋新版六年级科学上册《判断题》试题含答案!收藏即练,知识点全覆盖,考试冲刺提分神器,速领不等...
【2025秋新版】【六年级上册语文】 第一、二单元知识要点
🚀限时免费领取!2025秋六年级上册第一、二单元核心知识要点📚立即一键保存,高效复习抢先一步! ⏰一键快速保存,2025秋新版六年级上册语文第一、二单元知识要点精编汇总!精准梳理考点,提分...
【合并版】小学语法每日小纸条
🚀【立即一键下载】小学语法每日小纸条(合并完整版)!让孩子每天进步一点点,语法满分轻松拿!🌟 ✨每日一贴,小学语法轻松掌握!📚一键保存小学语法每日小纸条,扫码即领,练一练,秒懂语法...
六年级下册作文-[第一单元]难忘的“第一次”-难忘的第一次六年级作文450字左右(精选25篇)
【立即下载珍藏】25篇六年级满分作文《难忘的第一次》450字范文合集,作文不再发愁! 一键快速保存,六年级第一单元作文《难忘的第一次》450字精选范文25篇,拿下满分作文不再是梦!速存精学,...
【184页完整版】六年级上册期末复习专项练习
🚀【0元极速下载】六年级上册期末冲刺全靠它!184页专项密卷+答案一步到手,领先一步稳拿高分! 🔥一键快速保存,六年级上册期末复习专项练习184页完整版高清无水印!小学冲刺必备,神器速领,...
【7页完整版】小学语文六年级上册课外阅读训练及答案【高清版可直接打印】
🚀一键高清下载,立即打印刷题!小学六年级语文阅读理解满分,就靠这份提分攻略! ✨高清可打印!一键秒存【7页完整版】小学语文六年级上册课外阅读训练及答案,期末冲刺提分必备神器!边学边练...
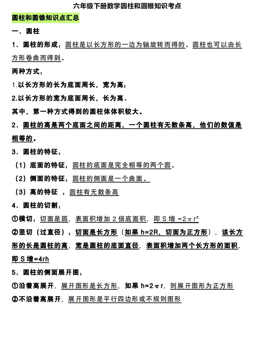
六下数学圆柱和圆锥知识考点
🚀限时免费下载!六年级数学几何冲刺秘籍——圆柱圆锥必考考点全突破,一键保存考前无忧! 🔥一键快速保存!六下数学圆柱和圆锥知识考点全梳理!精准覆盖重难点,附公式推导+典型例题解析,突击...
32页小升初分数混合运算计算题25题特训(专项练习)人教版六年级下册数学
🚀限时免费一键下载!32页小升初数学计算专项+25题强化训练,立即提分抢跑! 🔥一键快速保存,32页小升初分数混合运算25题专项训练(人教版六年级下册数学)PDF高清版!每日一练稳拿高分,限时...





![六年级下册作文-[第一单元]难忘的“第一次”-难忘的第一次六年级作文450字左右(精选25篇)-小初高学习资料下载_真题试卷 - 开学吧资料库](https://xueke-img.kaixueba.com/img/ieaM6a76kV4Ac7es6lSmMFvAGgMN5v.jpg)



