分类
子分类
排序
【2025秋新版】四年级上册科学 《运动和力》知识填空40道
【立即一键下载】四年级科学《运动和力》填空神器,2025新版同步训练+答案解析,助孩子轻松拿下满分考点! 一键秒存《运动和力》知识填空40道!2025秋新版同步教材,精准梳理重难点,扫码即领PD...
【9页高清完整版】四年级下册科学期中实验探究题【教科版】
🔥9页高清完整版四年级下册科学期中实验探究题【教科版】一键极速下载!教科版专用精编真题,实验步骤+答题思路完整呈现,助你冲刺满分!错过再无,校内同步名师解析珍藏版,立即保存抢跑高分!...
乡村四月博物馆级微缩模型_7比5_4K
【博物馆级高清】乡村四月微缩模型7比5比例精刻,4K超清一键下载,收藏级古建细节即刻拥有! 乡村四月博物馆级微缩模型_7比5_4K_高精度古建细节还原 模型特色 🏯 1:7比5精准比例还原江南乡村风...
【2025秋新版】四年级数学上册期中检测卷
🚀 立即一键保存,2025秋四年级数学期中高分卷就在眼前!错过再无,快为孩子收藏! ✨【2025秋新版】四年级数学上册期中检测卷,一键快速下载,抢先掌握核心考点!覆盖全单元精练题+答案解析,...
四年级数学上单位换算专项练习题(3套)
🚨限时免费领取!点击立即一键下载四年级单位换算专项练题PDF,打印即用,让孩子轻松拿下计量高分! 一键秒存,四年级数学上单位换算专项练习题(3套)!高清无水印PDF快速下载,巩固小学计量基...
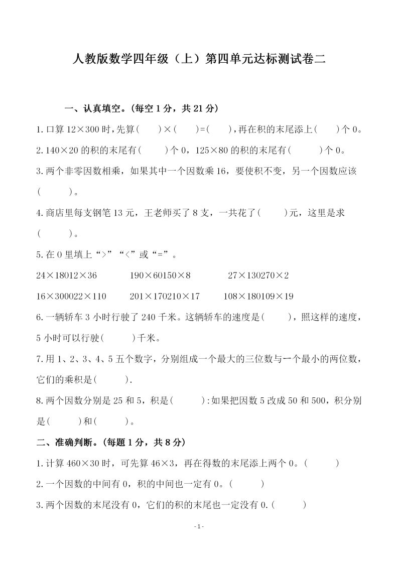
四(上)人教版数学第四单元检测试卷二
🚀 限时0元下载!人教版四上数学第四单元试卷二,下载即用,助你快速提分稳拿高分! ✅ 一键快速下载,人教版四年级上册数学第四单元检测试卷二!高清无水印版秒存,助你高效备考冲刺满分,快为...
四上西师版数学重点知识点汇总
🚀【西师版四上数学】重点全汇总!点击一键保存,期末逆袭就现在! ✨一键快速保存,四上西师版数学重点知识点汇总全收录!覆盖单元精讲+考点归纳+思维导图,助你高效复习,期末冲刺拿高分!立...
【2025秋新版】第一学期四年级数学期末考试测试卷
🚀限时免费领取!2025秋四年级数学期末卷一键下载,抢先练,满分就在眼前!点击保存,备考零延迟! ✅一键快速保存,2025秋新版四年级数学期末测试卷高清发布!🔥紧扣教材考点,同步复习神器,...
小学三升四数学《暑假作业》
【三升四专属提分包】小学数学暑假作业 → 一键下载,立即开启高效暑期学习! 一键秒存小学三升四数学《暑假作业》完整电子版!高清无水印,扫码即下,暑假弯道超车就靠它!每天一练,轻松衔接...
【4页完整版】《四上数学重点名校期末考试测试卷》
一键极速下载《四上数学重点名校期末考试测试卷》4页完整版!高清解析+真题演练,小学家长教师速存备考,限时抢分利器,错过再无!立即点击获取满分资源! 《四上数学重点名校期末考试测试卷》4...









