分类
子分类
排序
【10页高清完整版】四年级上册数学苏教版知识要点汇总
✨一键极速下载,四年级上册数学苏教版知识要点全浓缩!10页高清精华速览,考点难点精准汇总,家长辅导神器,孩子逆袭冲刺!📚立即保存,高效预习复习不落空! 【10页高清完整版】四年级上册数...
【11页高清完整版】三升四数学暑假计算日日清
🔥三升四数学暑假计算日日清(11页高清完整版)一键快速保存,每天练1页,运算能力稳提升!高清无水印电子版,立即下载打印,让孩子暑期计算零滑坡! 【11页高清完整版】三升四数学暑假计算日日...
【29页高清完整版】四上人教版数学【典型思维应用题专项】
29页高清完整版四上人教版数学典型思维应用题专项,一键快速保存!精准覆盖重难点,例题精讲+举一反三,秒变解题高手,错过再无!立即点击一键下载,提分路上不等待! 【29页高清完整版】四上人...
【2025秋新版】四年级上册英语基础知识汇总
⚠️【新版内部资源】四年级英语起步关键!快速下载,夯实基础冲高分! 【2025秋新版】四年级上册英语基础知识汇总(网课资源下载) 资源亮点 ✅ 2025秋全新升级,贴合教材最新调整,知识点更精...
人教版2024-2025学年英语四年级第二学期期中考试(B)卷
💡 点击立即一键下载B卷真题+答案解析包,抢先锁定高频考点!限时免费保存,错过再无原卷! 🚀人教版2024-2025英语四年级下期中B卷真题出炉!一键快速下载打印,秒拿高分答案!家长辅导神助攻,...
【13页高清完整版】新版四上英语外研重点单词短语句型晨读晚默
🔥一键快速保存,新版四上英语外研重点单词短语句型晨读晚默完整版!高清13页PDF一键下载,碎片时间高效记忆,告别死记硬背,让英语学习更轻松、更扎实!立即获取提分秘籍! 【13页高清完整版】...
【8页高清完整版】四上英语(通用版)重点晨读晚默小纸条
✨【8页高清完整版】四上英语(通用版)重点晨读晚默小纸条✨ 一键快速保存,全天候高效记忆!覆盖核心句型与词汇,无需翻书,即可随时背诵默写,碎片时间轻松涨分,错过再无!立即点击,一键收...
【24新版】四上语文课后词语默写表
🚀【24新版四上语文】课后词语默写表 - 一键下载立即掌握!作业满分从这份资料开始! ✨一键快速保存,24新版四上语文课后词语默写表高清无水印!🔥点击极速下载,掌握全册生字词默写要点,作业...
四年级语文上册四年级下册课文
🚀立即一键保存四年级语文全册课文!高清无水印PDF下载,家校同步学习无忧! 🔥一键快速保存,全册四年级语文上下册课文精讲+配套习题pdf!高清无水印,可直接打印学习,错过再等一年! 四年级...
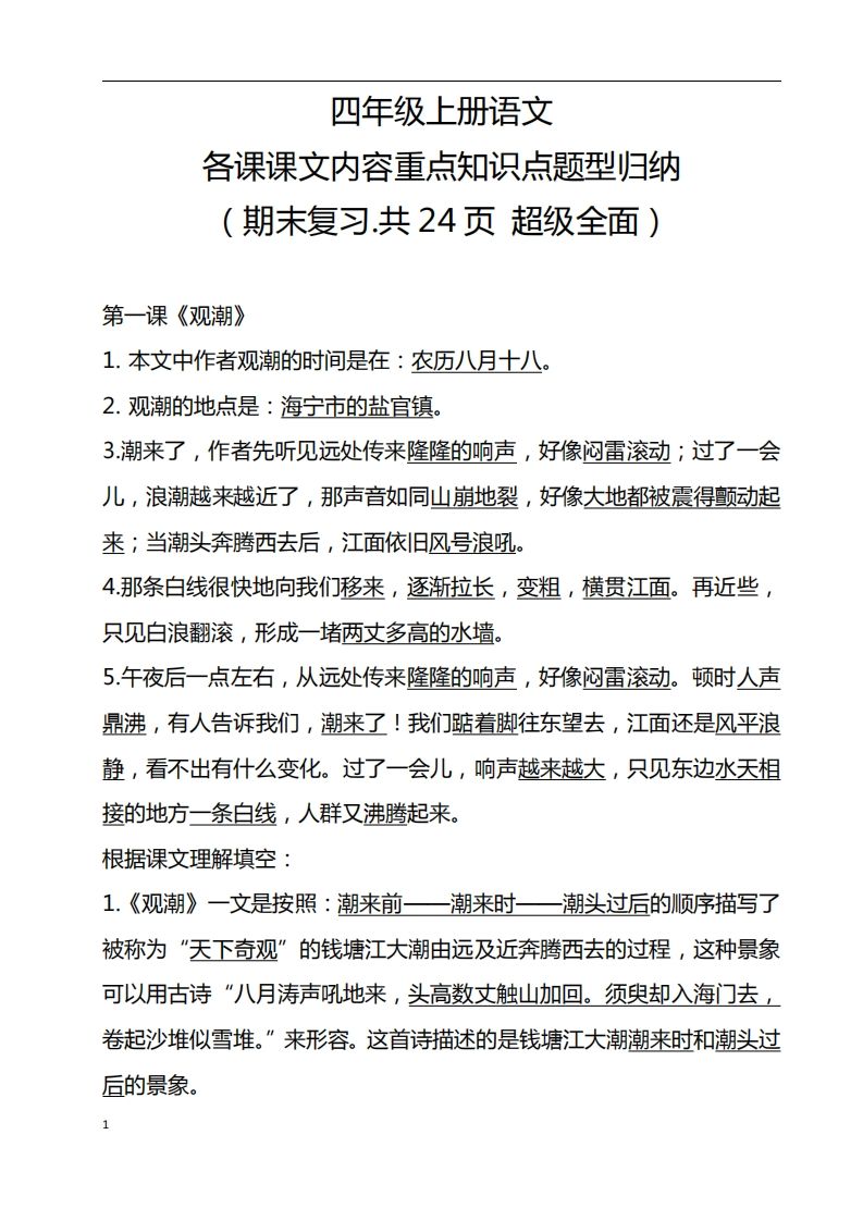
四(上)语文期末:各课课文内容重点知识点
⏰ 限时免费一键下载,四上语文期末重点知识即刻掌握!点击保存,抢占高分先机! 一键快速保存,四上语文期末核心知识点全梳理!精准覆盖每课重点+难点解析,扫码立即下载,高效备考冲刺,错过...









