分类
子分类
排序
8页!四年级下册语文期末复习重点知识点必背
【限时免费下载】四年级下册期末语文必背8页纸!一键保存,高效拿分,错过再无! 一键保存四年级语文期末必背重点!8页精华汇总,快领!高效复习不再愁,高分轻松抱走! 8页!四年级下册语文期...
统编版语文四年级下册第四单元课文生字复习和谚语默写
💡点击“保存”立即下载!四年级下册语文第四单元生字+谚语默写题库,让孩子考试不掉链子!限时免费提供,错过不再有! 🔥一键快速保存!统编版语文四年级下册第四单元生字复习+谚语默写全收录...
四(上)数学(通用版)1-8单元易错题专题训练
【立即一键下载】四年级数学易错专项训练PDF|高清可打印|扫码保存马上刷题,错过再无! 一键快速保存,四年级数学上册1-8单元易错题专项训练!精准突破高频错题,通用版高清PDF随时下载,扫码...
【4页高清完整版】四年级上册语文识字课课贴
🔥一键快速保存,四年级上册语文识字课课贴高清完整版4页PDF!每字每词图文详解,扫码即刻下载打印,课堂预习复习神器,家校共学效率飙升!限时免费领取! 【4页高清完整版】四年级上册语文识字...
【2025秋新版】四年级数学上册七大类型应用题练习题汇总
🚨限时福利:点击“快速下载”获取2025秋新版应用题汇总PDF,原价资料0元一键保存!助力孩子数学满分,从这份练习开始! 🔥【2025秋新版】四年级数学上册七大类型应用题练习题汇总 🚀一键快速下...
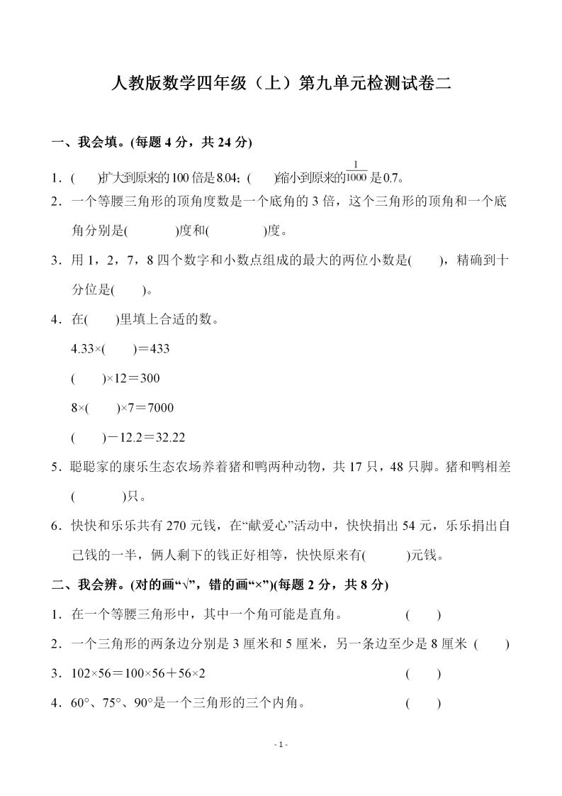
四(上)人教版数学第九单元检测试卷二
🚀【立即下载】人教版四上第九单元试卷二(含答案)|高清无水印|秒速保存打印!限时免费领取,错过再无! 🔥一键快速下载,四年级上册人教版数学第九单元检测试卷二!高清完整版免费获取,精...
【3页完整版】四(上)语文阅读理解题解题方法
【限时免费】四年级语文阅读理解速解秘籍 → 一键下载,高效提分! 一键快速保存,四年级上册语文阅读理解题解题方法3页精华版!精炼技巧+实战模板,助你轻松破解阅读难题,高效提升语文成绩,...
三升四数学下册《暑假作业》-四上数学
🚀限时免费领取!点击下方【一键下载】快速获取三升四+四上全科暑假衔接资料包,弯道超车就现在!⏳ 🔥三升四数学下册《暑假作业》+四上数学预习必备!一键快速保存,全高清版本即刻下载,零基...
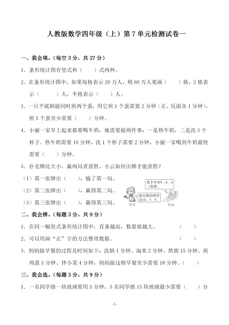
四(上)人教版数学第七单元检测试卷一
🚩限时免费获取!点击「一键下载」立即收藏四上数学第七单元检测卷,助力孩子轻松拿满分! ✅ 一键快速保存!四年级上册人教版数学第七单元检测试卷一(完整版含答案)📊高清可打印!小学数学提...
四年级数学下册第九讲确定位置(有趣的数阵图)参考答案
🚀【必存资源】四年级数学数阵图参考答案高清无水印!点击一键保存,期末冲刺快人一步! ✨一键快速保存,四年级数学下册第九讲确定位置(有趣的数阵图)参考答案完整版!高清解析即刻获取,告...









