分类
子分类
排序
【2025秋新版】四年级上册科学第二单元知识点归纳
🚀限时免费一键下载!2025秋四年级科学第二单元精华全在这→高清打印直接使用! ✨2025秋新版四年级上册科学第二单元知识点归纳,一键保存高清PDF!📚极速下载,全彩图文精编汇总,同步教材重点...
【50页高清完整版】三升四数学暑假作业每日一练(50套)
🔥一键快速下载,三升四数学暑假作业每日一练50套高清完整版!高清排版直接打印,精准衔接新学期知识点,每日一练轻松领先一步!限时免费领取,先到先得! 【50页高清完整版】三升四数学暑假作...
【8页高清完整版】四上英语培优专项训练句型转换50道
🔥一键快速保存,8页高清四上英语培优专项训练句型转换50题!✅高清打印版免费下载,题题精炼,句句必考,突击提分就这么简单!错过再无!速领电子版秒刷好题! 【8页高清完整版】四上英语培优...
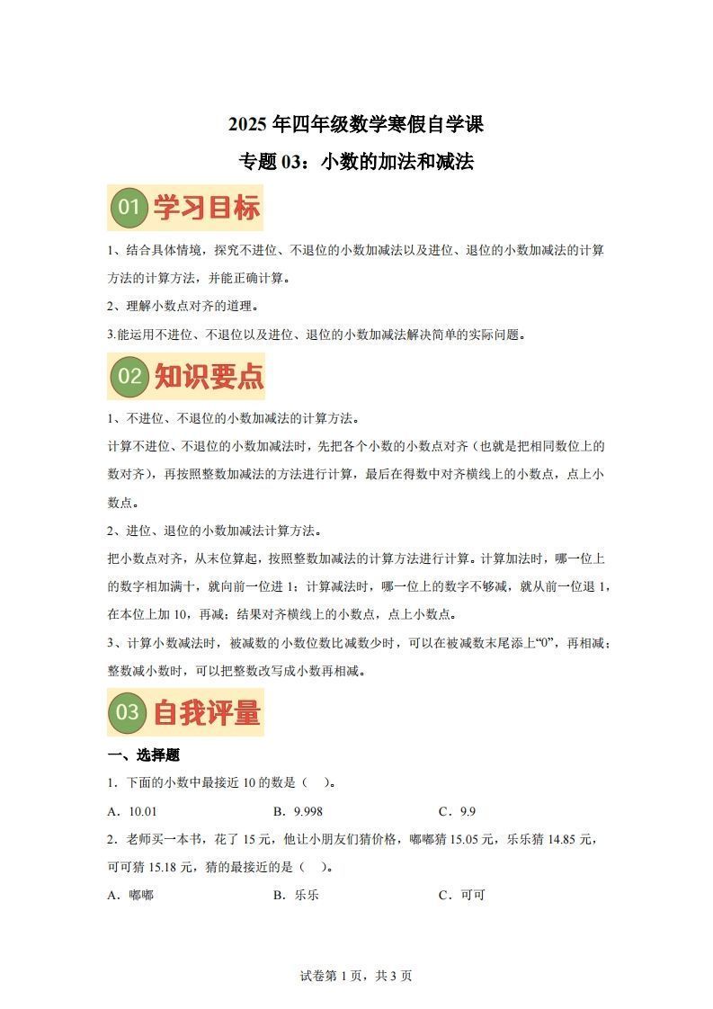
【课时】北师四下数学专题03小数的加法和减法练习卷
🚀【北师四下数学提分关键】小数加减法专项卷!立即一键下载,领先一步拿高分! 🔥一键快速保存,北师四下数学专题03小数加减法练习卷高清版!🔥每日精练提分快,扫码立即下载,备考效率翻倍!...
四下语文期末课文、古诗情景默写专练答案
⏰ 立即一键下载!掌握原题答案+解析思路,期末默写轻松拿满分!错过再无! ✅ 一键快速下载!四下语文期末课文、古诗情景默写专练答案完整版,精准解析助你冲刺满分!告别丢分焦虑,押题答案直...
【15页高清完整版】四年级(下)数学简便运算分类拔尖练习小纸条
✨【15页高清完整版】四年级数学简便运算分类拔尖练习小纸条!一键快速保存,秒速下载打印,让孩子课后刷题更轻松高效!📚限时免费领取,掌握速算技巧不费力! 【15页高清完整版】四年级(下)...
2026春新版四年级下册语文 词语搭配汇总学习
一键保存2026春新版四年级下册语文词语搭配汇总学习,精准分类+高清版可快速下载打印,暑期预习超强助力,词汇积累不再愁!点击立即获取高效学习工具! 2026春新版四年级下册语文 词语搭配汇总...
四年级数学下册第八讲三角形、平行四边形和梯形(图形计数)
🚀【小学数学提分关键】图形计数不再丢分!点击一键下载,获取全套学习资料,让孩子突破几何难关! 🔥一键快速保存,四年级数学下册第八讲:三角形、平行四边形和梯形(图形计数)高清完整版!...
期中复习专项(4年级英语上册 译林版)
【立即一键下载】四年级英语期中冲刺包!译林版精准复习,限时免费获取! 一键保存期中复习专项,4年级英语上册译林版知识点全梳理!听力+阅读+语法速记模板,精准高效提分!点击立即下载,四年...
【2025秋新版】四年级上册英语重点句型
⚠️【新版核心资源】四年级英语提分刚需!重点句型随身带,早学早掌握! 【2025秋新版】四年级上册英语重点句型·全解析( spirit版) 资源亮点 ✅ **2025秋季新版升级**:结合最新教材调整,...









