最新发布第229页
小升初语文古诗词默写往年必考真题
🚨【小升初抢分关键】古诗词默写往年真题极速下载!背熟即得送分,错过再无原卷密题! 🔥小升初语文古诗词默写往年必考真题,一键快速下载!覆盖全国6年核心考点,精编真题+答案解析,助你冲刺...
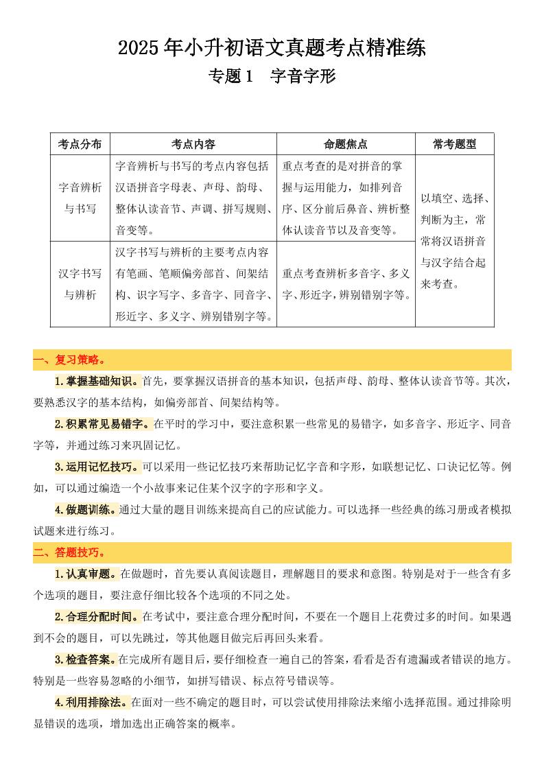
小升初语文备考真题分类汇编专题1字音字形
⏰ 限时免费获取!小升初字音字形提分神器 → 一键下载,立即刷题巩固! 🔥小升初语文必考字音字形,一键快速下载!数万真题分类汇编,精准攻克基础难关,扫码即存,拿走不谢,备考效率直线上升...
小升初语文备考真题分类汇编专题2字义与查字典
🚀【极速获取】小升初语文字义专项神器!点击一键下载,3秒保存备考资料,领先他人一步抢跑高分! 🔥小升初语文真题分类速查!专题2字义与查字典一键下载,全网最快提分通道,火速保存带走,高...
小升初语文备考真题分类汇编专题3词语(成语)理解与运用
🚩【小升初提分必备】专题3词语(成语)理解与运用真题库 → 一键下载,立即掌握高频考点! 🔥小升初语文必考成语理解与运用真题分类汇编!一键快速下载,覆盖近五年核心考点,精准突破词语难关...
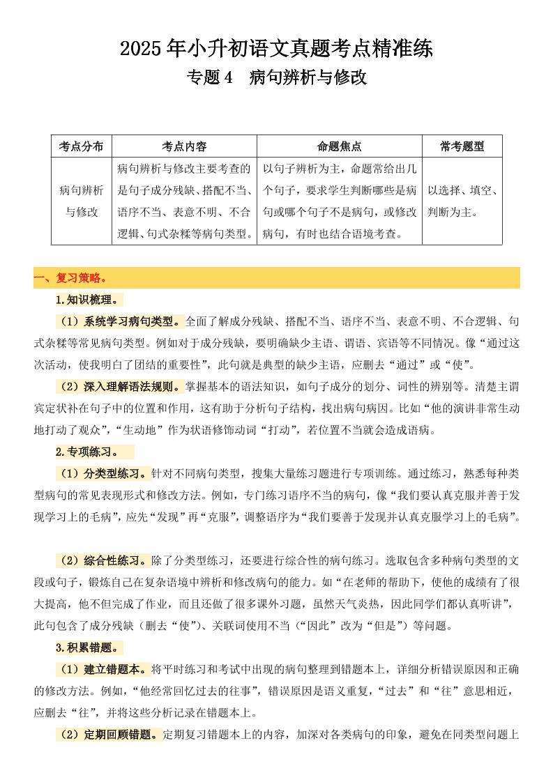
小升初语文备考真题分类汇编专题4病句辨析与修改
🚀限时免费获取!小升初病句专项突破,就这一份真题汇编 → 一键下载,立即提分! 🔥小升初语文真题分类精讲!专题4病句辨析与修改,一键快速下载,掌握修改技巧,冲刺满分必备!🔥海量真题解析...
小升初语文必考课文填空“通关秘籍”
⏩ 限时免费领取!立即一键保存,快速下载小升初语文通关密卷,让孩子冲刺满分不丢分! 小升初语文必考课文填空“通关秘籍” ⚡一键保存,秒速下载,精准答案全掌握!告别死记硬背,巧用小升初...
小升初语文必考重点古诗文、日积月累专题练习卷
⏰ 立即一键下载全卷!让小升初古诗文+日积月累轻松突破90分!PDF资料随存随学,备考速度飞起! 🔥小升初语文必考古诗文+日积月累专题卷,一键下载即得全套冲刺资料!覆盖1-6年级重点考点,扫码...
小升初语文必背的328个文学常识和古诗词
🚀限时免费领取!点击「一键保存」立刻获取328个高频考点+古诗词详解,孩子的语文冲刺,就差这一步! 🔥小升初语文必背328个文学常识+古诗词,一键快速保存!覆盖考点全解析,备考冲刺神器,扫...
小升初语文总复习知识手册(48页)(PDF格式)
🚀限时免费一键下载!48页小升初语文抢分宝典,立即保存打印,冲刺满分不费力! 🔥一键快速保存!小升初语文总复习知识手册(48页PDF)📚考点全梳理+答题模板✅考前冲刺必备神器,0秒下载助你轻...
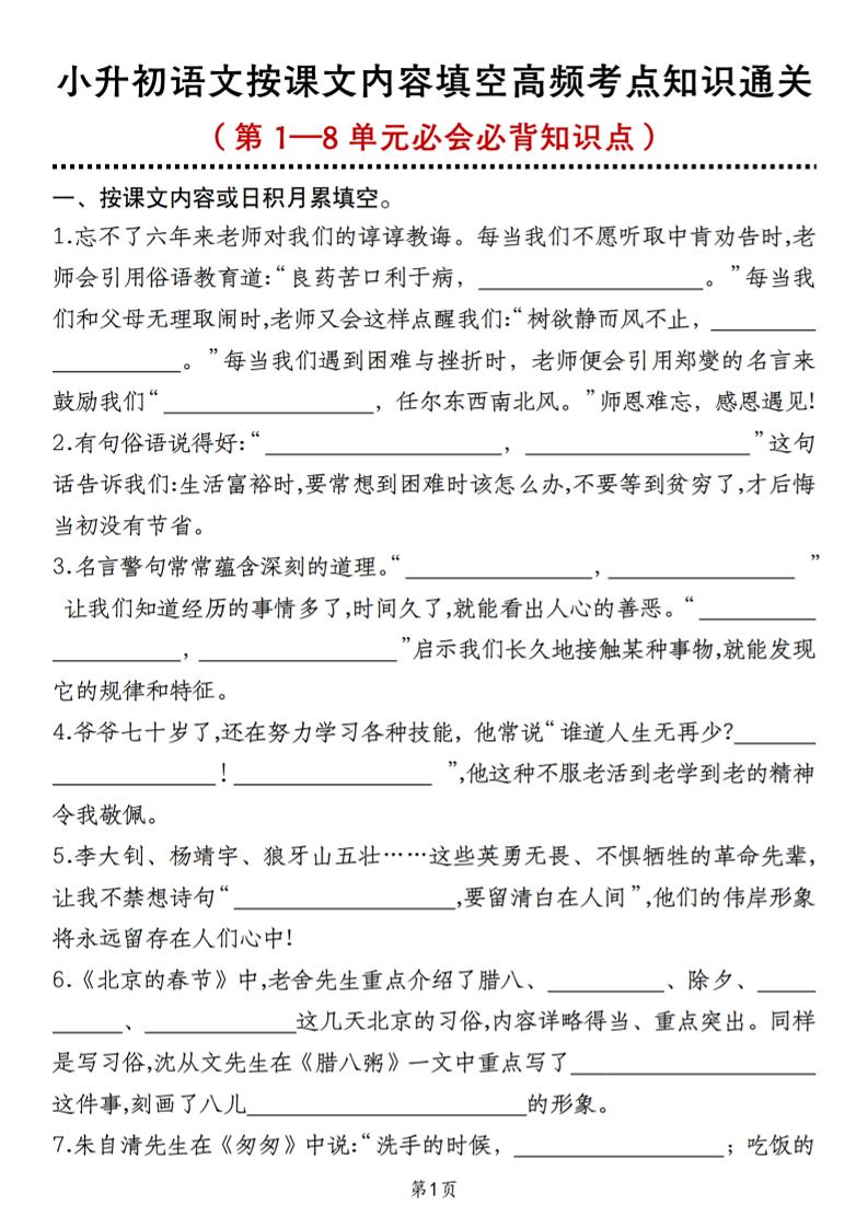
小升初语文按课文内容填空高频考点知识通关(第1—8单元必会必背知识点)
🚨【小升初冲刺必备】完整版第1—8单元填空题精讲+答案,一键保存,秒速通关!限时免费下载,立即抢分! 一键快速保存,小升初语文第一至八单元课文内容填空高频考点通关秘籍!精准覆盖必会必背...









