最新发布第378页
二年级数学上册口算题(连加)1000题(人教版)
🚀【立即一键下载】人教版数学口算神器!1000道连加题库秒存打印,抢先掌握二年级数学核心能力! 🔥二年级数学上册口算题(连加)1000题一键下载!人教版内部高清版PDF,秒存秒打,每天10分钟,...
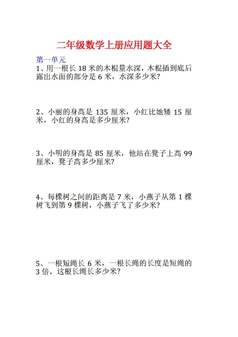
二年级数学上册应用题大全
🎁 立即点击→ 一键下载《二年级数学上册应用题大全》PDF高清版,限时赠「30道思维拓展题」!错过再无! ✅ 一键保存二年级数学上册应用题大全!海量经典题型全覆盖+答案解析详解,小学家长辅导...
二年级数学上册应用题大全()
🚨【立即点击下载】二年级数学应用题宝典 - 让孩子告别算不对、想不清!🔥限时免费高清PDF保存入口→ 💥一键极速下载,二年级数学上册应用题大全!✅ 100+经典题型全覆盖 🚀举一反三技巧速学 💯...
二年级数学上册必背公式公式汇总
🚀【必背公式合集】二年级上册数学考试抢分神器!点击立即一键保存高清公式表,考试多得20分并不难! ✨二年级数学上册必背公式全汇总!一键快速保存,公式记忆不再难,考试拿高分就靠它!立即...
二年级数学上册必背重点知识汇总
🚀 立即一键下载,让孩子背熟重点,数学考试稳拿满分!限量高清整理,今日保存快速受益! 一键保存!二年级数学上册必背重点知识汇总,秒速下载高清版,期末冲刺家长辅导神器,错过再无! 二年...
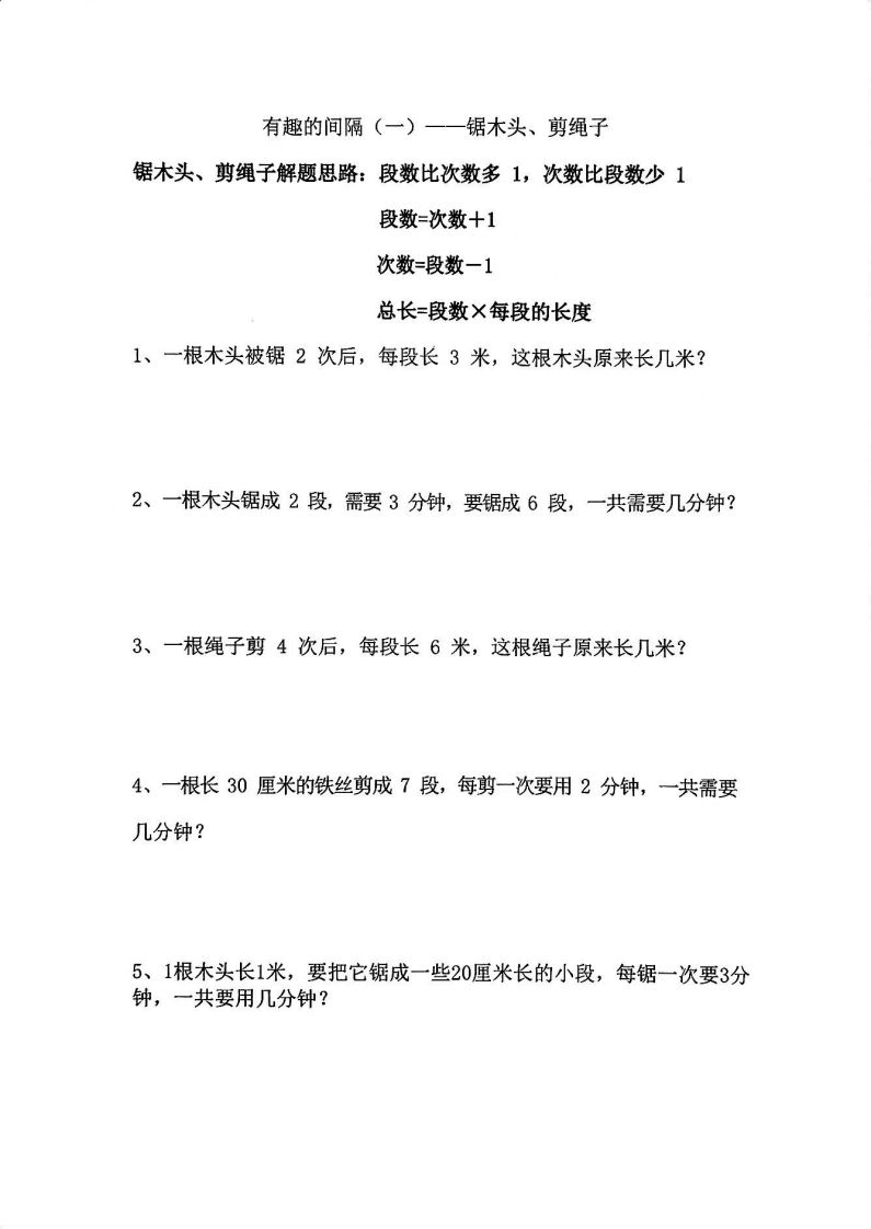
二年级数学上册思维题:间隔问题专项()()
🎁 🔥 限时免费下载!二年级数学思维题库—间隔问题专项突破,秒存秒用,快速提分就在此刻! ⏩ 点击即存,立即提升数学思维力! ✅ 一键快速保存!二年级数学上册思维题:间隔问题专项训练(附...
二年级数学上册数线段专项练习
🚀【秒存秒下】二年级数线段专项强化包!立即一键下载,让孩子轻松成为几何小达人! ✨一键快速保存,掌握二年级数学上册数线段专项技巧!高清 printable 练习题免费下载,手把手教孩子轻松突破...
二年级数学上册期中真题测试卷
🚀【立即一键保存】2024秋期中提分密卷!下载即刷,分分钟稳拿90+! 🔥【一键快速下载】二年级数学上册期中真题测试卷!高清完整版PDF即刻保存,名校名师精编真题,考场抢分就靠这份提分密卷!...
二年级数学上册期末试卷2(北师大版)
🚀【限时可下载】二年级数学上册期末密卷②!点击保存,秒得提分王!错过再无! ✨【极速下载】二年级数学上册期末试卷2(北师大版)完整版!高清无水印,一键保存打印,突击备考秒上手,家长辅...
二年级数学上册画线段图解应用题()
🚀 立即点击「快速下载」获取全套画线段解应用题秘籍,让孩子图解能力遥遥领先同龄人!⏳ 每日仅限前100名免费领取! ✨ 一键保存超清图解!二年级数学上册画线段图解应用题技巧全解析,手把手...









