最新发布第411页
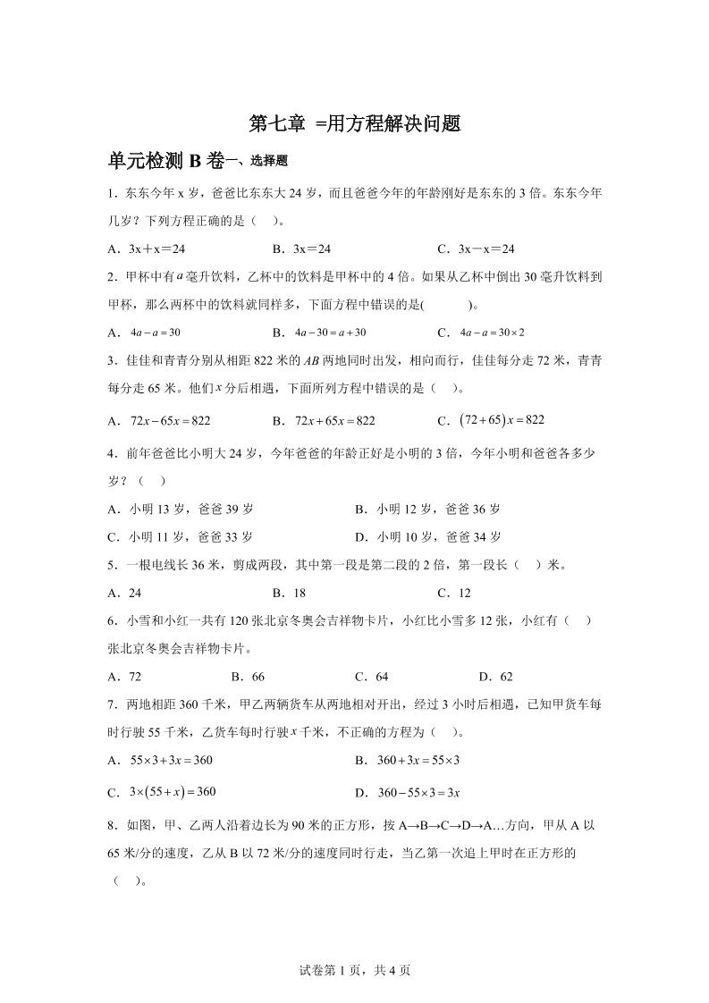
五下数学第七章用方程解决问题单元检测(B卷)
🚀【今日限时福利】五下数学方程专项B卷,立即一键下载打印,练透考点不丢分! 🔥五下数学第七章用方程解决问题单元检测(B卷)✅ 一键快速下载,高清完整版试卷立即保存!紧扣教学大纲,精选典...
五下数学第八章数据的表示和分析单元检测(A卷)
🚀 限时免费下载!五下数学第八章单元检测A卷,助你数据高分一触即发!点击保存,领先一步! ✨ 五下数学第八章数据表示与分析单元检测(A卷)✅ 一键快速下载,高清完整版PDF随时打印!内含真...
五下数学第八章数据的表示和分析单元检测(B卷)
🚀限时福利!点击立即下载五下数学B卷检测+解析,备战期末冲刺不再愁!💯一次下载,全年智能复习助手! 🔥一键快速下载,五下数学第八章数据表示与分析单元检测(B卷)高清完整版!✅答案详解同...
五下数学第六章确定位置单元测试(A卷)
🚀【冲刺满分】五下数学第六章测试A卷 → 一键下载高清无水印PDF,立即打印刷题! ✨一键快速下载,五下数学第六章确定位置单元测试(A卷)全高清版📊!高清无水印+可打印PDF!精准覆盖坐标定位...
五下数学第六章确定位置单元测试(B卷)
🚀限时福利!点击一键下载,五下数学第六章B卷提分神器到手即战力! ✨一键快速下载,五下数学第六章确定位置单元测试(B卷)全解析精炼题库!高清Word+PDF模板秒存秒用,备考冲刺高效提分!📌...
五下数学跟课每日计算完整版55页
🚀五下数学计算满分就靠它!55页完整版一键下载,立即打印刷起来! 🔥五下数学跟课每日计算完整版55页,一键快速保存!每日一练稳扎稳打,运算能力满分突破!55页高清完整版PDF速存,课堂同步巩...
五下数学长方体和正方体应用练(空白版)(通用)
🚀 限时免费领取!点击一键保存,五下数学几何难点全搞定!空白模板随填随用,拿高分就这么简单! ✨ 一键快速保存下载!五下数学长方体和正方体应用练(空白版)(通用)✅ 全新高清无水印空白...
五下数学长方体和正方体表面积专项练习卷
🚀【立即一键保存】五下数学专项卷|考前抢分就靠这份练习!错过再无! ✨一键快速下载!五下数学长方体和正方体表面积专项练习卷📘|高清可打印|每日一练稳步提分,扫码秒存,备考冲刺必备神...
五下数学(基础卷01)(参考解析)
🚀 五下数学提分神器!基础卷01+解析一键下载,掌握核心,期末稳拿高分!限时免费保存! 一键快速保存!五年级数学基础卷01(含详细参考解析)👉同步巩固+精准自测,下载即用,备考效率直线上升...
五下数学(提高卷01)(参考解析)
🚀 五下数学提分必备!立即一键下载提高卷01 + 参考解析,精准突破,冲刺95+! 一键快速保存!五下数学(提高卷01)含详细参考解析,难度进阶训练,助你迅速提升计算思维与解题能力!限时高清下...









