最新发布第412页
五下数学(提高卷02)(参考解析)
🚀 五下数学提高卷02解析版限时开放!点击一键下载,暑假逆袭就靠这份神卷! ✨ 五下数学(提高卷02)全套精编试题+详细参考解析,一键快速下载,秒解思维难点!高清打印版+答案详解同步放送,...
五下数学(通用版)大项计算小纸条-
💥 限时免费下载!五下数学计算不再丢分 → 一键保存,掌握速算秘诀! 🚀 五下数学大项计算小纸条一键快速保存!通用版便携计算技巧汇总,秒记速算口诀,精准提升计算能力,下载即用,考试不丢...
五下数学(通用版)常考公式汇总
🚀立即一键下载,五下数学公式全都在线速存!高清无水印,秒速打印,拿走直接用! ✨五下数学(通用版)常考公式汇总,一键保存秒懂速记!高清无水印版随时快速下载,告别死记硬背,公式记忆so ...
五下数学(通用版)每日计算小纸条
📥立即一键下载,五下数学每日计算小纸条——让精准计算成为你的超强优势! 🔥一键快速保存!五下数学(通用版)每日计算小纸条——每天5分钟,运算能力天天升!通用版精编排版,即刻下载打印,...
五下数学:38个必背知识点(通用)
🚀 五下数学必背38条全在这里!🔥立即一键下载,期末领先20分! ✨五下数学38个必背知识点(通用版)✅ 一键快速保存,全网最快下载!涵盖单元重点+思维训练模板,告别死记硬背,用结构化解题难...
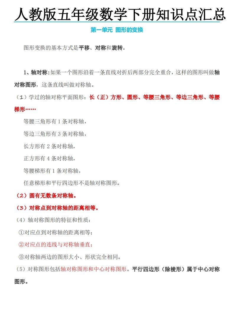
五下数学:人教1-8单元知识点汇总
🚀 五下数学期末冲刺必备!点击一键保存高清知识点汇总,复习更高效!错过再无! 🔥五下数学人教1-8单元知识点汇总,一键快速保存,全题型解析随身带!覆盖全册核心考点,图文详解+公式汇总+典...
五下数学:人教版数学知识点
🚀 五下数学人教版知识点一键下载!高清无水印,秒存秒用,期末冲刺必备神器!错过再无! 一键快速保存!五下数学人教版知识点全梳理!高清电子版✅秒懂速记,备考复习效率翻倍,家长教师速抢内...
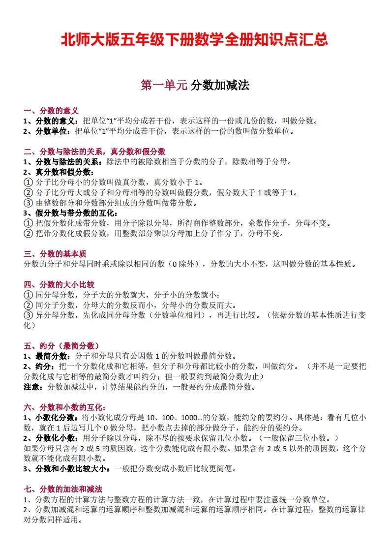
五下数学:北师大全册知识点汇总
🚀限时福利!点击“快速下载”一键保存完整知识库,期末冲刺必备资料包!错过再无! ✨一键快速下载!北师版五下数学全册知识点汇总!高清打印版+思维导图速存!覆盖单元重点难点,思维训练+考...
五下数学:知识点读背(通用)
🎁 限时福利!点击下方立即一键下载五下数学知识点读背全集,边听边记,期末稳拿90+! 🚀 五下数学知识点读背(通用)全览开启!一键快速下载,口算+公式+专项训练题合集打包带走!零基础也能轻...
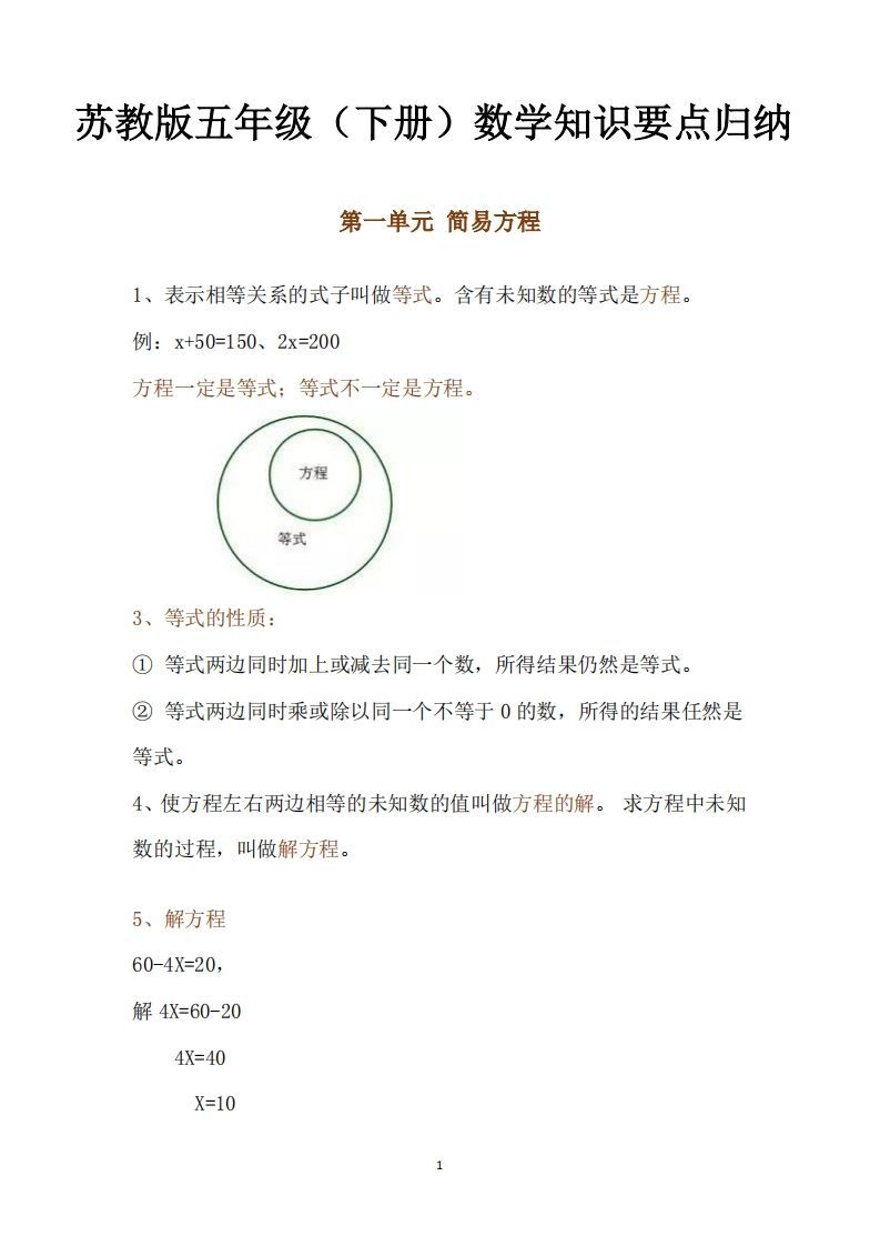
五下数学:苏教版数学知识点
⏰ 限时高清完整版!点击一键下载,立即掌握苏教版五下数学知识点,逆袭就在眼前! ✅ 一键快速下载,五下数学:苏教版数学知识点全梳理!高清图文解析+重点难点汇总,复习预习效率翻倍,家长老...









