最新发布第458页
八年级(上)英语期末试卷5-1卷人教版
🚀【立即一键保存】人教版八年级英语期末密卷5-1卷,带答案解析,备战冲刺就现在!⏳ 限量免费下载,错过等一年! 🔥一键快速保存下载!八年级上学期英语期末试卷5-1卷(人教版)✅ 含答案解析...
八年级(上)英语期末试卷5-2卷人教版
🚨【密卷速领】人教版八年级英语5-2期末真题+答案详解,立即一键下载,高分轻松拿捏! 🔥一键快速保存,八年级英语5-2卷人教版期末试卷高清无水印!✅含参考答案与答题卡模板,直接打印备考!错...
八年级(上)英语期末试卷6-1卷人教版
⏰ 期末冲刺倒计时!点击一键下载人教版八年级上英语6-1试卷真题,立即提分10+!限量珍贵资料,错过再等一年! 🔥一键快速保存,领取八年级(上)英语期末试卷6-1卷人教版真题!高清无水印完整...
八年级(上)英语期末试卷6-2卷人教版
🚨【立即一键下载】人教版八年级英语期末密卷6-2|高清无水印|秒存秒用!错过再无! 🔥一键快速保存!八年级上英语期末试卷6-2卷(人教版)📚高清完整版免费下载!覆盖全单元重点难点,助你冲...
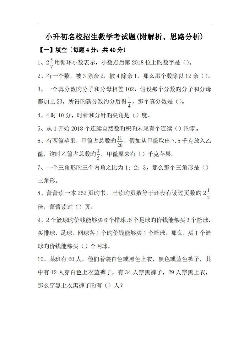
六(下)小升初名校招生数学考试题(附解析、思路分析)
💯【限时免费领取】六年级数学名校密卷+解析!点击一键保存,即刻掌握冲刺提分密码! 🔥小升初冲刺必备!六年级数学名校招生真题+详细解析+思路分析,一键快速下载,手到擒来拿高分!内含历年高...
六上《语文园地》核心考点通关摸查检测(含答案24页)
🚨限时免费下载!六上语文园地核心考点摸底卷+答案解析,24页浓缩精华,立刻保存抢跑领先一步! 🔥一键快速保存,六上《语文园地》核心考点通关摸查检测(含答案24页)!高清完整PDF速存,全覆...
六上人教版数学【单元课课贴】
🚀限时特惠!立即点击「一键快速下载」,为孩子贴上数学高分标签!📥 保存即用,提分看得见! 🔥六上人教版数学【单元课课贴】一键快速下载!课前预习+课后巩固全套精编资料,复习效率直线上升...
六上外研版英语重点晨读晚默每日一练(20页)三起点
🚨 仅此20页!立即点击「一键保存」,开启高效晨读晚默训练!错过再无原文件! ✨【六上外研版英语】每日一练三起点!20页重点晨读晚默精华合集‼️ 扫一扫即可一键保存,全天候高效训练,读一...
六上数学分数常考重点应用题专项训练40道(含答案21页)
🚨限时免费下载!六上分数应用题40道+答案21页,电子版秒拿,备考效率提升50%!点击立即保存,抢先刷题稳拿高分! 🔥六上数学分数常考重点应用题专项训练40道,含详细答案21页!一键快速下载,...
六上数学每日口算30天
🚨限时福利!点击「一键保存」获取六上数学30天口算PDF,原价9.9元,今日0元下载!每天进步一点,期末稳拿满分! 🔥六上数学每日口算30天—一键快速保存,每天练5分钟,运算能力暴涨!小学高手...









