最新发布第57页
排序
【课时】人教版数学四下1.1加减法的意义及各部分间的关系练习卷(提高卷)
🚀 立即点击「一键下载」获取提高卷!吃透加减关系,数学冲刺90+就是这么简单!🚀 立即点击「一键下载」获取提高卷!吃透加减关系,数学冲刺90+就是这么简单! ✨ 一键快速保存!人教版数学四下...
【课时】人教版数学四下1.2乘、除法的意义和各部分间的关系练习卷(提升卷)
🚨 限时开放下载!打印即练,错题不再重复!立即点击→一键秒存高清版,提分速度开挂!🚨 限时开放下载!打印即练,错题不再重复!立即点击→一键秒存高清版,提分速度开挂! ✅ 一键快速下载,...
【课时】人教版数学四下1.2四则运算(2)练习卷(基础卷)
🚀限时免费下载!人教数学基础卷+答案解析一键到手,打好运算基础就从此刻开始!🚀限时免费下载!人教数学基础卷+答案解析一键到手,打好运算基础就从此刻开始! ✨一键快速保存,人教版数学四...
【课时】人教版数学四下1.2四则运算(2)练习卷(基础卷)(1)
🚀立即一键保存下载,夯实四则运算基础不拖后腿!高清无水印PDF速领,手快有手慢无!🚀立即一键保存下载,夯实四则运算基础不拖后腿!高清无水印PDF速领,手快有手慢无! 🔥一键快速保存!人教...
【课时】人教版数学四下1.3括号和解决问题练习卷(提升卷)
🚀限时免费下载!错过再无!点击“快速保存”即刻锁定这份提分密卷⏬🚀限时免费下载!错过再无!点击“快速保存”即刻锁定这份提分密卷⏬ ✨一键快速下载,人教版数学四下1.3括号和解决问题练习...
【课时】北师四下数学专题03小数的加法和减法练习卷
🚀【北师四下数学提分关键】小数加减法专项卷!立即一键下载,领先一步拿高分!🚀【北师四下数学提分关键】小数加减法专项卷!立即一键下载,领先一步拿高分! 🔥一键快速保存,北师四下数学专...
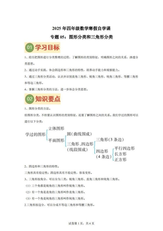
【课时】北师四下数学专题05图形分类和三角形分类练习卷
🚀 限时0元下载!北师数学第5专题提分卷—图形与三角形分类核心训练,立即保存,打印即练!🚀 限时0元下载!北师数学第5专题提分卷—图形与三角形分类核心训练,立即保存,打印即练! ✨ 一键快...
【课时】北师四下数学专题06探索与发现:三角形内角和练习卷
🚀 限时0元获取!点击「一键下载」立即保存打印,抢先掌握三角形内角和技巧,领先一步赢在起点!🚀 限时0元获取!点击「一键下载」立即保存打印,抢先掌握三角形内角和技巧,领先一步赢在起点!...
【课时】北师四下数学专题07探索与发现:三角形边的关系练习卷
🚀【课时专项】北师数学四年级第7卷:边关系秘籍,0延迟下载,立即刷题提分!🚀【课时专项】北师数学四年级第7卷:边关系秘籍,0延迟下载,立即刷题提分! 🔥一键快速下载,北师四下数学专题07...
【课时】北师四下数学专题08四边形分类练习卷
🚀限时免费下载!北师数学四边形专项强化,练透难点稳拿高分!点击保存,备考无忧!🚀限时免费下载!北师数学四边形专项强化,练透难点稳拿高分!点击保存,备考无忧! 🔥一键快速保存,北师四...










