排序
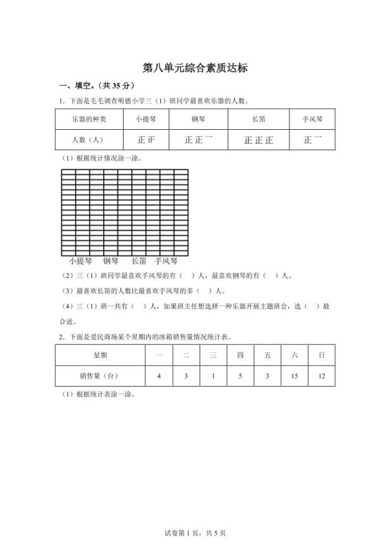
青岛63版数学三年级下册第八单元《数据的收集和整理(二)》单元测试卷
🚀【立即点击下载】青岛63版三年级数学第八单元测试卷→秒存秒打,高分必练!🚀【立即点击下载】青岛63版三年级数学第八单元测试卷→秒存秒打,高分必练! 🔥一键快速下载,青岛63版数学三年级...
三下人教版数学第七单元检测卷-1
🚀限时免费下载!三下人教数学第七单元检测卷-1(含答案)— 立即点击,一键保存高清版,助你考试冲刺100分!错过再等一年!🚀限时免费下载!三下人教数学第七单元检测卷-1(含答案)— 立即点...
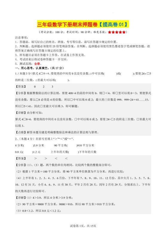
三下数学(提高卷01)(参考解析)
🚀【立即一键下载+保存】三下数学提高卷01带解析,领先一步高分无忧!限时免费获取!🚀【立即一键下载+保存】三下数学提高卷01带解析,领先一步高分无忧!限时免费获取! ✨三下数学(提高卷01...
三年级下册数学《万以内数加减法》综合练习
🚀 限时免费下载!《万以内数加减法》综合练习+答案解析,打印即练,小学生数学抢分王!错过再无!🚀 限时免费下载!《万以内数加减法》综合练习+答案解析,打印即练,小学生数学抢分王!错过再...
三年级下册数学常考应用题21种类型总结(附例题、解题思路)
📥 立即点击“下载”按钮,获取完整电子版+答案解析,三年级数学高分就这么简单!📥 立即点击“下载”按钮,获取完整电子版+答案解析,三年级数学高分就这么简单! ✅ 一键快速保存!三年级下册...
【2026春11页完整版】三年级人教版数学【必背知识点整理】
🚀【限时免费领取】三年级数学提分宝典 → 一键下载,立即背诵! ✨一键快速保存,2026春人教版三年级数学必背知识点全收录!11页精炼整理,考点难点一目了然,考试提分猛如虎,错过等一年!立...
【14页高清完整版】三下数学 应用题汇总
【小学数学提分资料】三下应用题满分攻略 → 一键下载高清完整版,立即打印练习! 一键保存高清版!三下数学应用题汇总14页精炼解析,题型全覆盖+解题技巧速递,小学生提分必备神器,点击秒速下...
三年级下册数学公式大汇总
🚀 立即点击「一键下载」获取完整公式表!小学数学满分,就差这一步公式整理,全年级教师推荐资源!错过再无!🚀 立即点击「一键下载」获取完整公式表!小学数学满分,就差这一步公式整理,全年...
三下人教数学期中拔尖测试卷-38的20倍是(含答案5页)
🚀 立即一键下载「38的20倍」期中拔尖卷(含完整答案5页),抢先刷题,高分稳拿!🚀 立即一键下载「38的20倍」期中拔尖卷(含完整答案5页),抢先刷题,高分稳拿! ✅ 一键快速下载,三下人教数...
三年级数学下册重点计算周长应用题40道
🚀 立即点击【一键下载】获取全套练习,免费打印辅导,三年级数学冲刺满分就靠它了!🚀 立即点击【一键下载】获取全套练习,免费打印辅导,三年级数学冲刺满分就靠它了! ✅ 一键快速保存!三年...











