排序
5页!三年级数学期末真题测试卷
⏰ 限时免费下载!5页搞定三年级数学期末,冲刺95+就靠它了!点击一键保存,领先一步拿高分!⏰ 限时免费下载!5页搞定三年级数学期末,冲刺95+就靠它了!点击一键保存,领先一步拿高分! ✅一...
三下苏教版数学期中测试卷-3
🚀【限时免费下载】三下苏教数学期中卷-3,下载即打印,练透拿高分!点击一键保存,备考领先一步!🚀【限时免费下载】三下苏教数学期中卷-3,下载即打印,练透拿高分!点击一键保存,备考领先一...
26春三下数学第一次月考检测卷【高清版完整版】
【立即一键保存】26春三下数学第一次月考高清完整卷!扫码极速获取,备考效率提升50%! 一键快速保存高清完整版!26春三下数学第一次月考检测卷精准解析,下载即刷题提分利器,错过再等一年!立...
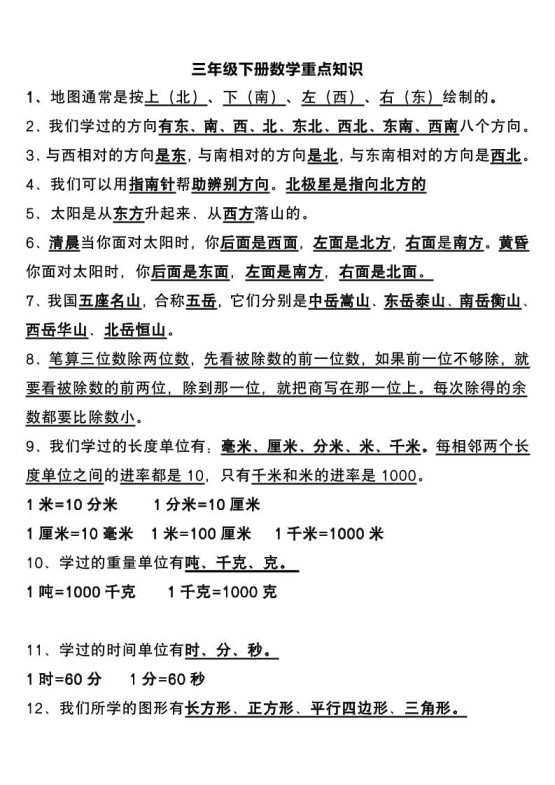
三下数学重点知识总结
🚀【限时免费获取】点击一键保存,三下数学重点全掌握!考前复习不再慌,家长辅导超省心!🚀【限时免费获取】点击一键保存,三下数学重点全掌握!考前复习不再慌,家长辅导超省心! ✨一键快速...





