排序
三下语文预习单(无答案)
🚀三下语文预习单(无答案)高清版一键保存!零基础预习也能快人一步,抢先领取,开启高效学习!🚀三下语文预习单(无答案)高清版一键保存!零基础预习也能快人一步,抢先领取,开启高效学习!...
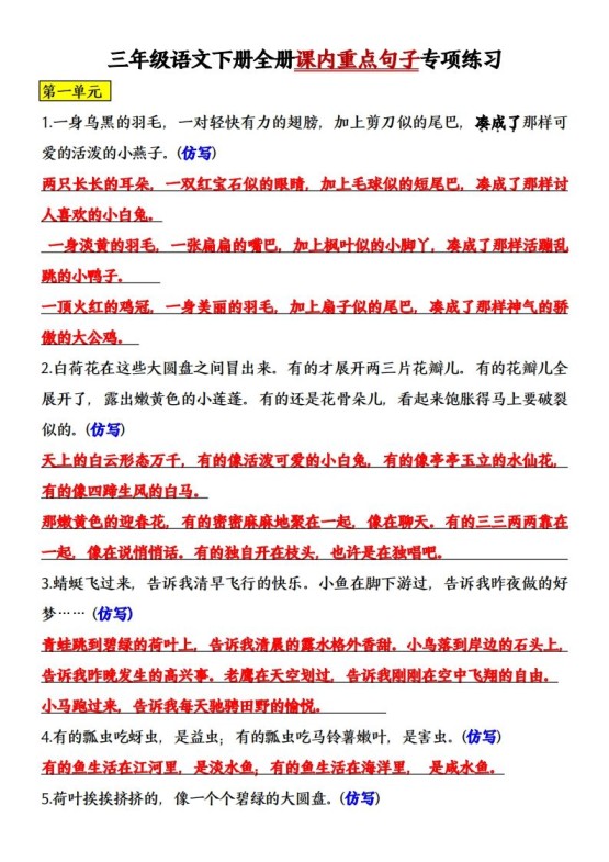
三年级语文下册全册课内重点句子专项练习
🚀 家长必看:三年级语文重难点「句子专项」就靠这一份!点击立即一键下载完整版PDF,让孩子每天进步一点点!(附参考答案)🚀 家长必看:三年级语文重难点「句子专项」就靠这一份!点击立即一...
22页!三下语文期末复习《课内阅读》精选内测密卷
⚠️教师内部密卷流出!学生限时领取→ 点击一键下载,立即打印备战期末! 错过再无!⚠️教师内部密卷流出!学生限时领取→ 点击一键下载,立即打印备战期末! 错过再无! 🔥22页三下语文期末...
三(下)语文+寒假预习:25年春识字表注音练习
【寒假逆袭必备】三下语文全册识字表注音练习 → 一键下载,立即预习,开启高效学习模式!【寒假逆袭必备】三下语文全册识字表注音练习 → 一键下载,立即预习,开启高效学习模式! 一键保存寒...
【22页高清完整版】三(下)语文期中复习每日小测
💥【22页高清打印版】三下语文期中每日小测 → 一键快速下载,立即抢分夺势! 🚀【22页高清完整版】三(下)语文期中复习每日小测,立即一键保存,全天候随时刷题!高清打印版+配套答案详解,点...
【2026春4页完整版】三年级语文下册寒假预习必背汇总
🔥 寒假逆袭就靠它!立即一键下载完整版PDF,抢先预习必背内容,提升年级前10%不再是梦! 一键保存!2026春三年级语文下册寒假预习必背汇总出炉,4页完整高清版免费下载!涵盖古诗词、课文必背...
【4页高清完整版】三年级语文下册课本必背内容、古诗词及国学内容《背诵闯关表》
【点击即下】三年级语文下册必背《背诵闯关表》PDF高清版 → 一键保存,抢先背诵闯关! 一键快速保存,三年级语文下册必背古诗词+国学内容《背诵闯关表》高清完整版PDF!4页全收录,精准对标课...
【2026寒假4页】三年级语文下册寒假预习必背古诗词
【寒假逆袭就靠它】三年级语文必背古诗词4页速览版 → 一键下载,立即预习! 一键快速保存,2026寒假三年级语文必背古诗词精炼版!4页高清预习资料,免费极速下载,帮孩子领跑开学新学期,错过...
【2026春12页完整版】三下语文期末复习语文园地专项练习
🚀 立即点击下载!2026春三下语文期末专项密卷 → 秒抢100分! ✨一键极速保存,2026春三下语文期末12页全优专项练习!涵盖语文园地+基础巩固+阅读理解+作文提分,神奇提分模板助你冲刺满分,错...
【2026春5套资料打包】三年级下册语文精品资料高清无水印
🚀极速一键下载,三分钟获取全套三年级语文春季学习神器!高清无水印打印无忧,领先一步成绩无忧!点击立即保存→ ✨一键保存高清无水印!2026春三年级下册语文5套精品资料打包速领!教材同步+...











