排序
【7页高清完整版】三年级下册语文期末复习知识梳理
⏰限时免费下载!三年级语文期末冲刺,就靠这份高清梳理宝—— 一键保存,立即开启高效复习! ✅一键快速保存!三年级下册语文期末复习知识梳理(7页高清完整版),考点精准总结+重点一目了然,...
【14页高清完整版】三(下)语文 1-8单元常考句子仿写汇总
🚀 立即一键保存!高清版三(下)语文仿写汇总助你满分冲刺!错过再无! 🔥【14页高清完整版】三(下)语文1-8单元常考句子仿写汇总——一键快速保存!高清无水印完整下载,覆盖所有单元典型例...
【6页高清完整版】二升三英语晨读晚默每日一练
【立即一键下载】二升三英语晨读晚默完整计划表,领先同龄人,从这份资料开始! 一键快速保存,6页高清完整版二升三英语晨读晚默每日一练!精准衔接三年级基础,练就流利语感,领先开学第一步!...
【20页高清完整版】三年级下册数学期中复习常考易错题50道
⏩立即一键下载高清版!20页易错题库+答案解析,三年级数学冲刺就靠它!错过等一年! ✨20页高清完整版三年级下册数学期中复习易错题50道,一键快速保存!高清打印即刷即练,涵盖所有常考陷阱,...
【4页高清完整版】三(下)【年月日知识汇总】
⏰ 限时免费领取!点击「一键保存」获取三(下)全学年时间知识思维导图PDF,立即提分不等待!🔥 ✨一键快速保存,三(下)年月日知识汇总高清完整版4页pdf!覆盖全单元考点,图文详解+例题解析...
【22页高清完整版】三年级上册语文期中基础知识专项复习
【立即一键下载】高清打印版三年级语文期中专项复习神器,22页精编考点,抢先掌握,稳拿高分! 一键保存高清复习资料!三年级上册语文期中基础知识专项复习22页完整版pdf,立即下载直击考点,让...
【7页高清完整版】二升三语文必背四字词语及解释整理
📚限时免费领取!点击“一键快速保存”,立刻获取二升三语文必考四字词语宝典,让孩子暑假弯道超车! 🔥二升三语文必背四字词语全解析!7页高清完整版一键保存,秒速下载背诵秘籍,逆袭暑假就靠...
【7页高清完整版】三(上)语文缩句专项练习
【立即一键下载】三上语文缩句专项突破!7页精华+答案解析,助孩子快速掌握缩句技巧,语文成绩稳提升!限时0元获取! 一键保存高清版!三(上)语文缩句专项练习7页完整精讲,精准提炼句子主干...
【11页高清完整版】三年级上册生字表每日打卡
⏰ 立即一键保存高清版!11页完整生字表+每日练习模板,助孩子练字稳拿基础分! 一键保存速领!三年级上册生字表高清完整版11页PDF,每日打卡打印无忧!精准标注笔顺组词,近千家长教师已抢先下...
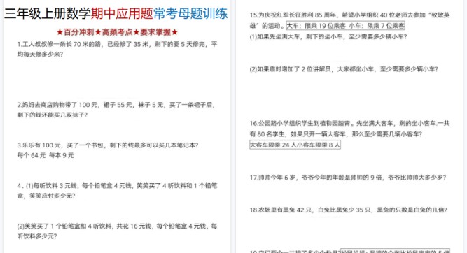
【8页高清完整版】三年级上册数学期中应用题常考母题训练
🚨 限时免费领取!一键保存高清版,立即刷题抢分→ ✅ 一键快速下载,三年级上册数学期中应用题母题全解析!8页高清完整版PDF精编,精准覆盖常考题型,刷题效率暴涨,秒变班级黑马!内部名师押...











