分类
排序
六下北师大数学第一单元测试卷-2
🚀限时免费下载!六下数学第一单元精准测评卷-2,助你快速提分10+!点击立即保存,提分从此刻开始! 🔥一键快速保存,六下北师大数学第一单元测试卷-2高清版免费下载!✅覆盖全单元考点,答案解...
六下北师大数学第一单元测试卷-1
🚀限时免费下载!六下北师大数学第一单元测试卷-1+答案解析,打印即考满分!错过再无! 🔥一键快速下载,六下北师大数学第一单元测试卷-1高清版!✅答案解析完整,✅高清可打印,✅秒速保存到手...
六下《数学第三单元综合能力考察》人教版
🚀【限时免费获取】六下数学第三单元综合卷 — 一键下载,立即刷题提分! 💥一键快速下载!六下《数学第三单元综合能力考察》人教版真题密卷!高清可打印,秒存秒用,冲刺高分必抢资源,错过再...
青岛版六年级下册数学第三单元《比例》测试卷(含答案)
🚀 限时福利:立即一键下载,备战小升初冲刺卷就该这么高效!含答案解析,助你快速自查提分! 📥 一键快速保存,青岛版六年级下册数学第三单元《比例》测试卷(含答案)✅ 涵盖典型题型与详细解...
青岛版一下数学第三单元《认识平面图形》测试卷(含答案)
🚀 小学数学图形启蒙速查!点击一键下载《认识平面图形》测试卷(含答案),打印即练,领先一步赢在起跑线! ✅ 一键快速保存,青岛版一下数学第三单元《认识平面图形》测试卷(含答案)高清版...
青岛版63数学四年级下册第四单元《巧手小工匠》单元测试卷
🚀【立即一键下载】四年级数学下册《巧手小工匠》单元测真题,助孩子轻松拿满分!电子版秒存,错题反复练,考试加分利器→ 错过再无! 🔥一键快速保存,青岛版63数学四年级下册第四单元《巧手小...
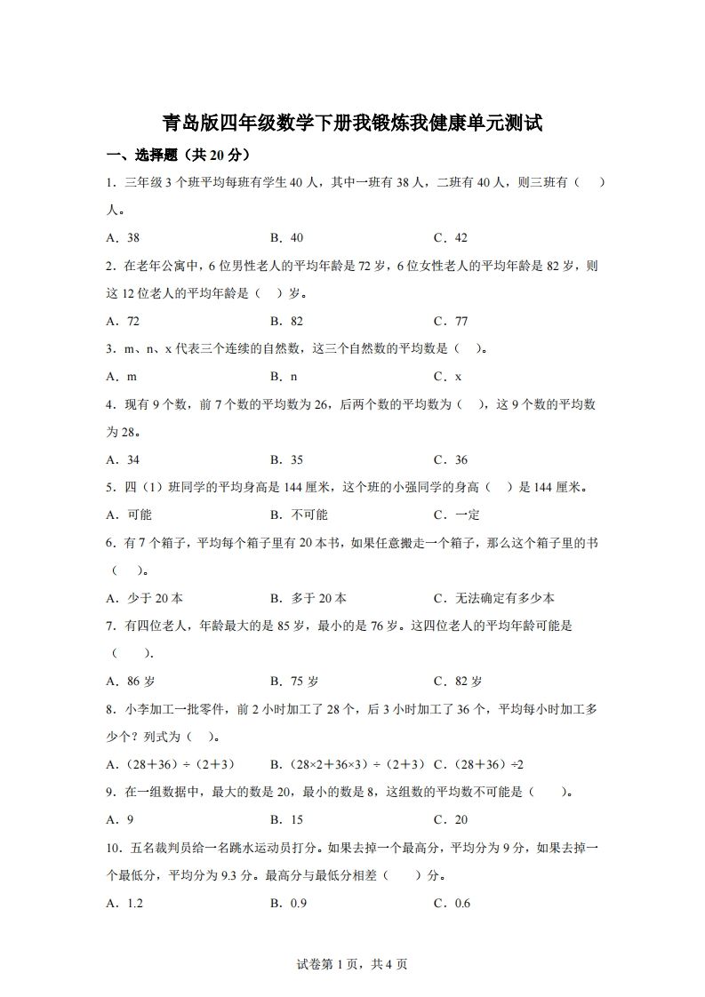
青岛版63数学四年级下册第八单元《我锻炼我健康》单元测试卷
🚀【极速下载通道】四年级下册数学第八单元试卷!立刻保存冲刺高分,做健康小达人,从这份卷子开始!⏰今日限时免费下载中… ✅ 一键快速保存!青岛版63数学四年级下册第八单元《我锻炼我健康》...
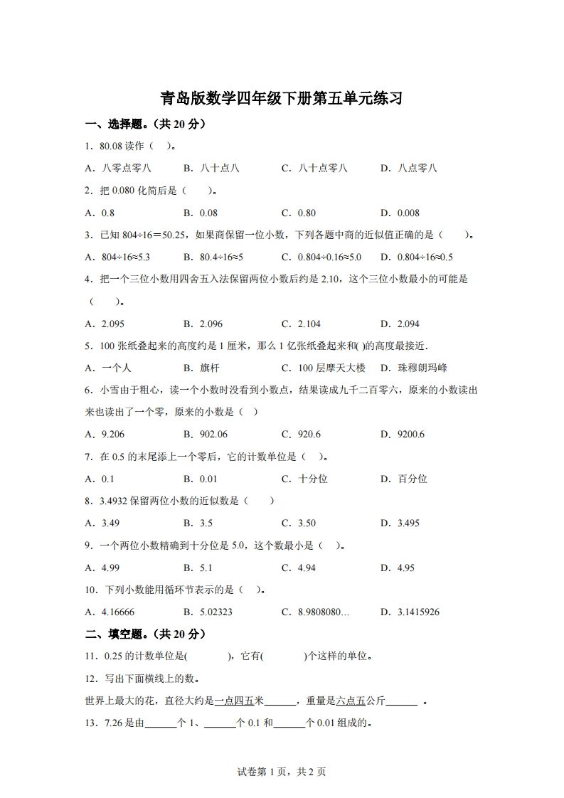
青岛版63数学四年级下册第五单元《动物世界》单元测试卷
🚀 立即点击「一键保存」获取完整版卷子与答案!让孩子在动物王国中玩转数学思维,限时高清速下不容错过! 🐾 一键快速保存!青岛版63数学四年级下册第五单元《动物世界》单元测试卷精讲精练!...
青岛版63数学四年级下册第二单元《节能减排》单元测试卷
🚀 限时免费下载!四年级数学提分神器《节能减排》卷已备好,快速保存为孩子抢占学习主动! ✅ 一键快速下载,青岛版数学四年级下册第二单元《节能减排》单元测试卷高清完整版!🔥 含答案解析与...
青岛版63数学四年级下册第三单元《快乐农场》单元测试卷
🚀【限时福利】原卷带答案一键下载!打印即练,快乐提分10分+!错过再无! ⏰【一键秒存】青岛版63数学四年级下第三单元《快乐农场》单元测试卷高清版!✅秒速下载打印,精准巩固计算与农场应用...









