排序
四(上)人教版数学第一次月考卷.1(无答案)
🚀限时免费获取!点击「一键保存」立即下载四上数学月考卷①,助你快速掌握重难点,轻松突破第一考!🚀限时免费获取!点击「一键保存」立即下载四上数学月考卷①,助你快速掌握重难点,轻松突破...
四上人教版数学期末真题测试卷.9
🚨【限时免费获取】点击立即下载,四上数学期末冲刺神器已备好!错过再无,秒存快拿!🚨【限时免费获取】点击立即下载,四上数学期末冲刺神器已备好!错过再无,秒存快拿! 🔥【一键快速下载】...
29份四年级数学上册热门资料打包下载【高清无水印】
【高清无水印】四年级数学全册资料29份打包带走!点击一键保存,立即提升学习效率!【高清无水印】四年级数学全册资料29份打包带走!点击一键保存,立即提升学习效率! 29份四年级数学上册热门...
《数学折叠图形中的角度问题专项练习》
【今日特供】折叠图形角度专项 → 点击一键下载,赢在几何思维起点!【今日特供】折叠图形角度专项 → 点击一键下载,赢在几何思维起点! 一键快速保存,突破折叠图形角度难题!高清数学专项练...
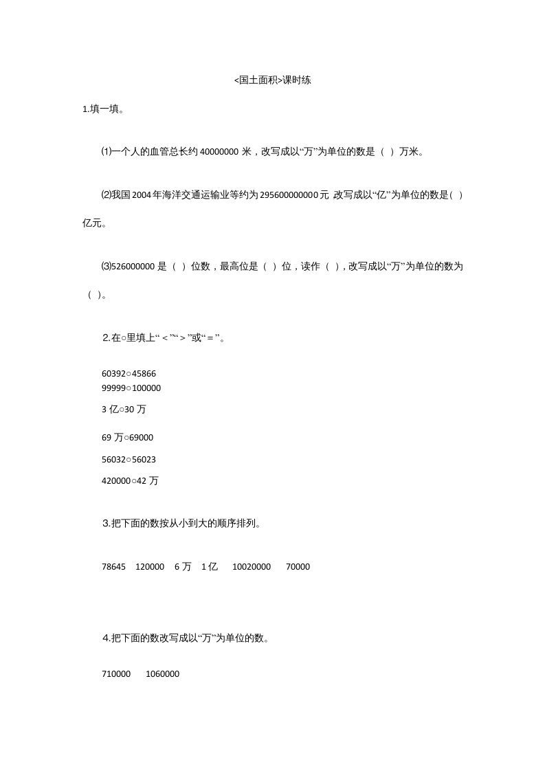
【5页完整版】四年级上册数学第一单元大数读写训练
🚀 立即一键保存!5页完整版大数读写训练PDF,助孩子快速掌握亿以内数的读写技巧!限时0元下载! ✨一键超速下载!四年级上册数学第一单元大数读写训练(5页完整版)✨ 精准对标课本知识点,扫...
【高清46页整理】四上数学课内计算提升每日一练31天(人教版含答案)
🚀立即一键下载!31天计算天天练,人教版+答案全配套,练就满分神算子!错过再无! 🔥高清46页整理!四上数学课内计算提升每日一练31天(人教版含答案)📥一键快速保存,全套电子版即刻下载!每...
【7页高清完整版】四年级数学上册必背公式汇总
【限时免费下载】四年级数学核心公式一键打包!高清可打印,7天高效提分必备! 一键快速保存,四年级数学上册必背公式全汇总!高清完整版仅需7页 printable PDF,期末冲刺神器,家长教师必备,...
【16页高清完整版】四年级(上)数学 期末复习每日一练
🚀【立即一键下载完整版】让孩子每天练1页,期末稳拿95+!限时免费领取打印版!🚀 🔥一键快速保存,全网独家16页高清完整版四年级数学上册期末复习每日一练!每天10分钟,稳拿高分!🔥覆盖所有...
【9页高清完整版】四上数学必背概念公式
🚀立即一键保存,四上数学必背公式考前冲刺必备!高清完整9页,永久复习无忧! 🔥一键快速保存,四上数学必背概念公式高清完整版PDF!9页精华浓缩,考点一目了然,复习效率飙升!考前突击神器,...
【14页高清完整版】四上数学1-8单元易错题应用题专项练习(空白版)
🚀 立即一键下载高清空白版!让孩子轻松攻克四年级数学易错应用题,高效提分就是这么简单! 🔥【14页高清完整版】四上数学1-8单元易错题应用题专项练习(空白版)——一键快速下载,秒存打印,...











