排序
【课时】北师四下数学专题06探索与发现:三角形内角和练习卷
🚀 限时0元获取!点击「一键下载」立即保存打印,抢先掌握三角形内角和技巧,领先一步赢在起点!🚀 限时0元获取!点击「一键下载」立即保存打印,抢先掌握三角形内角和技巧,领先一步赢在起点!...
四年级数学下册第三讲三位数乘两位数(乘法中的速算与巧算)
🚀【点击即存】四年级数学第三讲速算巧算秘籍!乘运算轻松突破100分,就差这一步👉立即一键下载,抢占学习先机!🚀【点击即存】四年级数学第三讲速算巧算秘籍!乘运算轻松突破100分,就差这一步...
四下北师大数学《数学第二单元培优检测卷》
🚀【立即一键下载】小学四年级北师大数学第二单元培优检测卷(含答案)!快速打印,领先一步!🚀【立即一键下载】小学四年级北师大数学第二单元培优检测卷(含答案)!快速打印,领先一步! ⚡...
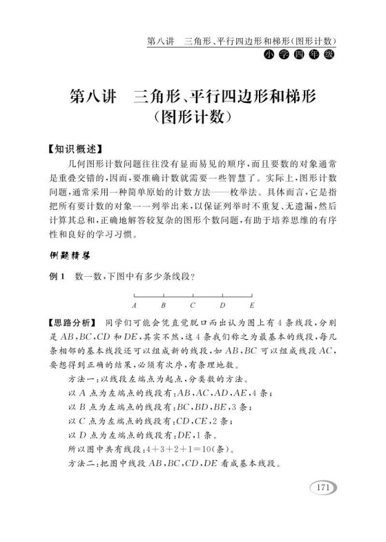
四年级数学下册第八讲三角形、平行四边形和梯形(图形计数)
🚀【小学数学提分关键】图形计数不再丢分!点击一键下载,获取全套学习资料,让孩子突破几何难关!🚀【小学数学提分关键】图形计数不再丢分!点击一键下载,获取全套学习资料,让孩子突破几何难...
【2026寒假3页】四年级数学寒假作业《还原问题》
⏰寒假逆袭黄金期!一键保存《还原问题》作业+答案解析,打印即练,领先一步开学变学霸!🎁 🔥2026寒假限时抢!3页还原问题四年级数学作业一键保存,高效训练思维秒出答案!📚智能解析+解题技巧...
四下青岛版数学第八单元检测卷.2(五四制)
🚀【限时免费】一键极速下载青岛四下第八单元检测卷.2,秒存秒用,领先冲刺100分!🚀【限时免费】一键极速下载青岛四下第八单元检测卷.2,秒存秒用,领先冲刺100分! ✨【一键下载】四下青岛版...
【课时】北师四下数学专题07探索与发现:三角形边的关系练习卷
🚀【课时专项】北师数学四年级第7卷:边关系秘籍,0延迟下载,立即刷题提分!🚀【课时专项】北师数学四年级第7卷:边关系秘籍,0延迟下载,立即刷题提分! 🔥一键快速下载,北师四下数学专题07...
【2026寒假2页】四年级数学下册《小数简便计算》分类及练习,寒假预习!
【寒假提分神器】立即一键保存四年级《小数简便计算》分类+练习!扫码秒存,边玩边学,开学领跑全班! 一键快速保存,四年级数学下册《小数简便计算》分类精讲+寒假专项练习!预习必备神器,扫...
四年级数学下册第十四讲二进制
🔥 点击立即下载:《四年级数学第十四讲·二进制》完整精讲包(家长教师首选资源)— 一键保存,随时复习不卡顿!🔥 点击立即下载:《四年级数学第十四讲·二进制》完整精讲包(家长教师首选资...
四下数学应用题汇总
📥 立即一键下载完整版《四下数学应用题汇总》PDF,让孩子每天练10道,数学成绩暴涨就是这么简单!错过等一年!📥 立即一键下载完整版《四下数学应用题汇总》PDF,让孩子每天练10道,数学成绩暴...











