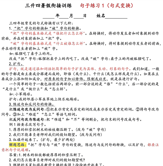
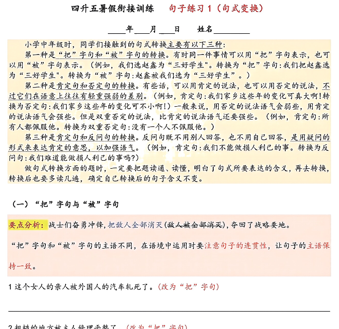
| 🔥一键快速保存,暑假衔接句子练习(1-5年级语文)✅!覆盖全年级句型训练,扫码即领高清电子版!让孩子暑假弯道超车,写作衔接不再愁!限时免费领取! | |
|---|---|
| 【精品】《暑假衔接句子练习》1-5年级语文(完整 printable 版) | |
| 资源亮点 | 📚1-5年级分阶设计,梯度科学循序渐进 ✍️500+衔接必备句式,精准提升写作连贯性 🧩趣味图文结合练习,激发孩子学习兴趣 📱扫码一键保存打印,支持高清无水印下载 |
| 内容优势 | ✅ 符合新课标要求,衔接秋季教材重点句型 ✅ 每单元含仿写训练+病句修改+情境补写,举一反三效果显著 ✅ 配套名师讲解音频,扫码听写作技巧 ✅ 排版清晰护眼PDF,适合家长辅导/教师备课! |
| 使用场景 | 🏠 每日15分钟暑期作业 ✏️ 写作前热身句型积累 🔄 1-5年级循环巩固练习 🎉 开学语文周测衔接冲刺 |
| 🚀【立即一键保存】《暑假衔接句子练习》1-5年级语文电子版(附答案)📥 让作文从暑假开始飞跃! | |











无需登录,小程序内可免费下载全站资源
选择适合您的网盘下载方式
© 版权声明
文章版权归作者所有,未经允许请勿转载。
THE END












