| 一键极速保存!2025秋小学语文《背诵闯关表》1-6年级上册全套电子版,免费领取速存!覆盖全年级必背古诗词+课文段落,考试高分轻松拿下,错过再等一年!立即点击一键保存,抢占背诵提分神器! | |
|---|---|
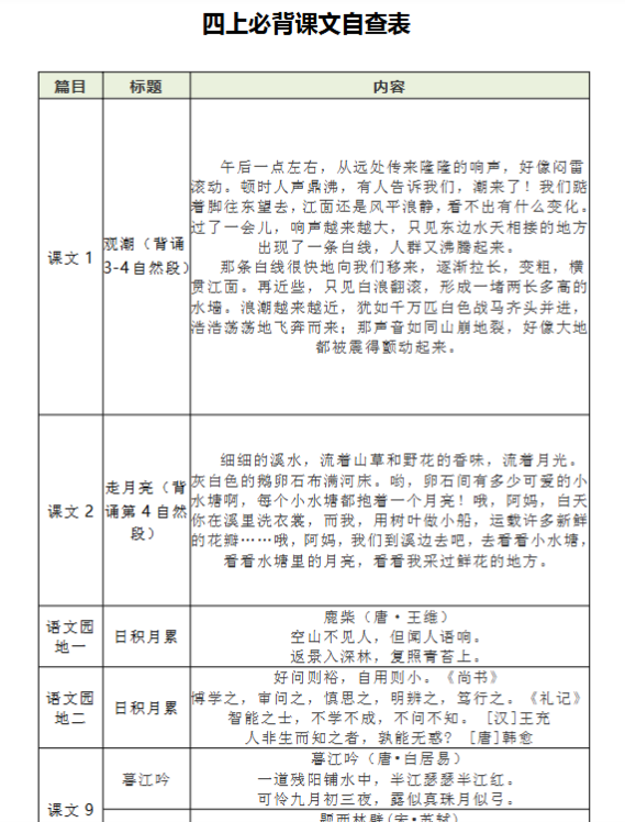
| 【2025秋】小学语文《背诵闯关表》1-6年级上册(完整版) | |
| 资源亮点 | ✅ 对应2025秋季新版教材,同步全年级(上册)课文必背内容 ✅ 分年级闯关设计:1-2年级趣味儿歌背诵、3-4年级经典古诗积累、5-6年级古文+现代文重点段 ✅ 一键PDF高清打印版+可编辑Word文档,灵活背诵与检测 ✅ 彩色图文版+黑白默写版,双模式自由切换,记忆效率翻倍! |
| 核心优势 | 🔥 闯关打卡机制:每日一练+阶段测试,培养持续背诵习惯 📌 名师标注高频考点:扫码听音频+重点句解析,记忆更牢固 🎯 精准对标课后背诵任务:省去家长整理时间,作业完成快人一步 💡 可搭配背诵APP使用:支持语音跟读、AI评分,互动趣味满分! |
| 适用人群 | 1-6年级小学生 | 需要强化背诵的家长/教师 寒假超前预习生 | 期末复习冲刺班备考学生 支持零基础跟读,循序渐进提升语言素养 |
| 🚀 立即一键下载《2025秋小学语文背诵闯关表》,让孩子每天10分钟,出口成章!限时0元领取,速存不迷路! | |








无需登录,小程序内可免费下载全站资源
选择适合您的网盘下载方式
© 版权声明
文章版权归作者所有,未经允许请勿转载。
THE END











