分类
子分类
排序
三年级下语文寒假作业每日一练30天(含答案60页)
🚀限时免费获取!点击立即一键保存 → 三年级寒假语文每日一练30天(含答案)!让孩子每天进步一点点,开学稳坐第一排! 🔥一键快速保存!三年级下语文寒假作业每日一练30天(含完整答案60页)...
三年级数学上册▲口算题(两位数加两位数(进位加))连打(人教版)
🚀 立即点击「一键保存」获取完整版PDF!每天练5题,数学满分轻松拿! ✅ 一键快速下载,三年级数学上册口算题库(两位数加两位数进位加)!人教版高清打印版秒存,题量充足+答案解析,限时免费...
【语文】三上第二单元达标测试卷(含答案5页)
🌟【立即点击下载】三上语文第二单元达标卷(含答案5页)✅ 每日仅限前200名领取!错过再无此完整版! 🔥一键快速保存!三上第二单元达标测试卷(含答案完整5页)高清无水印下载📥,语数双科同...
25春三下沪教牛津英语晨读晚默小纸条【高清完整版】
25春三下沪教牛津英语晨读晚默小纸条【高清完整版】 🔥一键保存高清PDF,晨读晚默高效记单词!原版配套内容,扫码即领,告别死记硬背,口语写作同步提升!学霸正在偷偷使用,你还在等什么? 25...
三年级下英语单词句子练习《人教PEP版》
🚀【限时免费领取】三年级英语专项突破!点击一键保存,秒速获取全套练习题,助孩子发音标准、句子流利、考试满分! ✨一键快速保存,三年级下英语单词句子练习《人教PEP版》全册高清电子版!✅...
三年级数学上册6.8买矿泉水·(北师大版)
🚀三年级数学应用题突破包!点击一键下载《买矿泉水》全套教学资源,课堂掌握率90%↑ 家长教师都在抢! 📘北师大版三年级数学上册第6.8课《买矿泉水》资源免费下载!一键保存高清课件+同步练习...
三下语文期中复习重点知识汇总-12大高频考点
🚀 立即一键下载,12大高频考点快速掌握!考前冲刺,就靠这份精简汇总~ 一键保存三下语文期中复习重点,12大高频考点速领!精准覆盖重难点,扫码即下,助力快速冲刺高分,错过再无! 三下语文...
【2025秋新版】三年级英语上册必背重点句子汇总!
⚠️【新版权威资源】三年级英语基础不着急!重点句子提前背,开学领跑同学圈! 【2025秋新版】三年级英语上册必背重点句子汇总! 资源亮点 ✅ 2025秋季新版更新,精准匹配新教材!重点句子全覆...
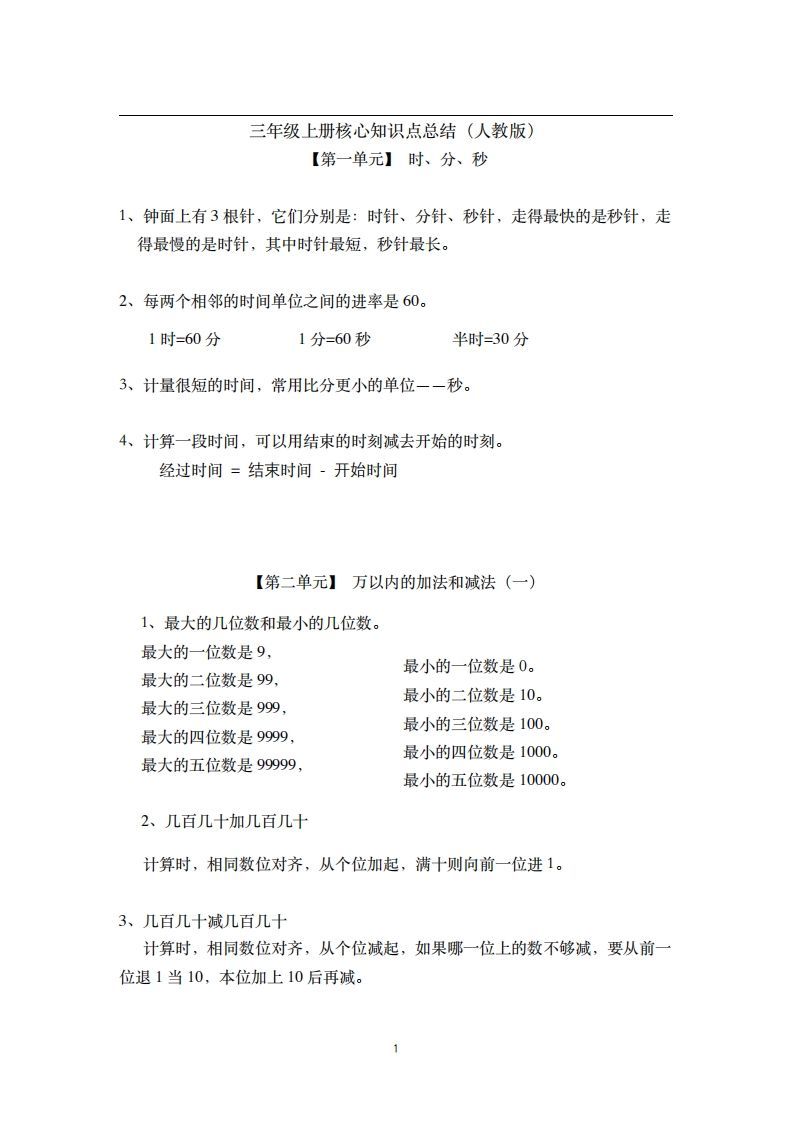
三年级数学上册-核心知识点总结(人教版)
📥 点击即一键免费下载完整版,助孩子期末稳拿满分!家长教师速存备用,限时抢鲜获取✅ 一键快速保存,三年级数学上册核心知识点总结(人教版)!高清图文解析,秒懂重难点,期末冲刺必备神器,...
【8页高清完整版】三年级上册数学求图形周长专项练习
【8页高清完整版】三年级上册数学求图形周长专项练习 → 一键快速保存,全高清可打印!每日一练,稳步提升数学计算能力,限时免费下载,拿走即用! 【8页高清完整版】三年级上册数学求图形周长...









