分类
子分类
排序
三下数学《除数是一位数的除法》应用题专项
🚨【今日专属福利】三下除法应用题专项PDF → 一键下载保存,打印即刷!错过无补! 💥三下数学《除数是一位数的除法》应用题专项!一键快速下载,手把手攻克重难点!📘海量精编习题+解析模板,...
三下数学年月日知识点整理
🚀限时免费一键下载!三下数学时间知识全掌握,家长辅导,老师备课必备神器!错过不再有! ✨三下数学年月日知识点整理,一键快速保存!精准归纳表+同步练习题,让孩子秒懂时间计算,备考冲刺高...
三下数学长方形、正方形解决问题专项训练(应用题)
🚀 三步快速下载,立即开启小学数学几何满分训练!家长教师必备资源包,限时免费领取! ✅ 3秒一键下载,三下数学长方形正方形解决问题专项训练(应用题)!图解+解析+拓展训练全收录,靶向攻克...
三下苏教版数学第六单元检测卷-2
⏰ 限时免费下载!点击保存,孩子的数学能力提升从此一键开始! 三下苏教版数学第六单元检测卷-2 - 🚀一键极速下载,掌握提分密码!高清可打印,答案解析同步获取,学习效率翻倍提升,错过再无...
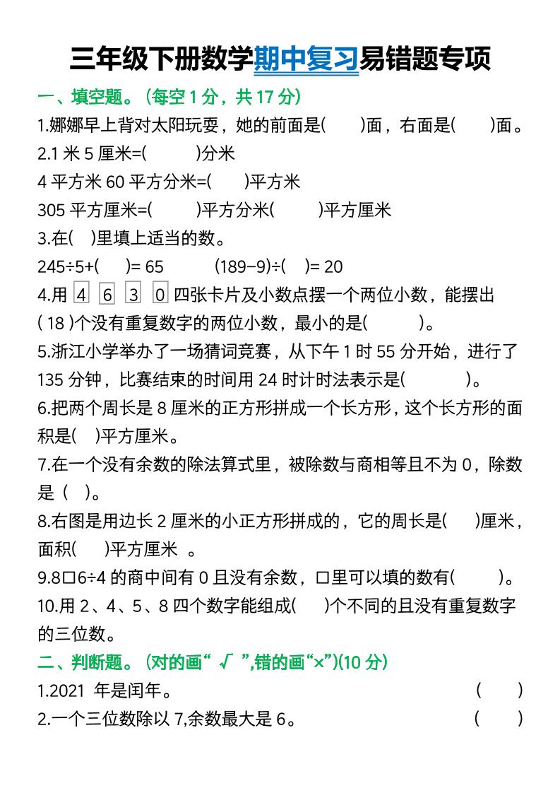
三年级下册数学期中复习易错题(9页)
🚩【限时可下载】三年级数学期中抢分秘籍 → 一键保存PDF刷题,立即提升正确率!错过再无! ✨一键快速保存,三年级下册数学期中复习易错题(9页精编)✅ 精准汇总高频错题,举一反三强化训练!...
三年级下数学期中测试卷《西师版》
🚀 立即一键下载!西师版三年级数学期中密卷,提分利器就在眼前!错过等半年! ✅ 一键快速下载!三年级下数学期中测试卷《西师版》完整版高清PDF 📥 含标准答案与答题解析,复习冲刺必备资源,...
青岛63版数学三年级下册第三单元《两位数乘两位数》综合能力检测卷
🚩限时免费下载!打印即练,秒懂两位数乘两位数运算技巧!点击保存,备考无忧! 一键快速保存!青岛63版数学三年级下册第三单元《两位数乘两位数》综合能力检测卷(全真题库)!高清无水印,可...
62份!最新三年级下册数学期末精品试卷资料打包下载【高清无水印+可编辑】
【立即一键打包下载】人教版+北师大版同步更新,62份试卷助孩子冲刺100分!错过再无此完整资料! 一键极速下载!62份三年级下册数学期末精品试卷高清无水印+可编辑版本,直接打包带走!题题精炼...
【12页高清完整版】三年级数学下册应用题六大专项练习.pdf
✅ 一键秒存全套!三年级数学下册应用题六大专项练习高清PDF,直接下载打印,孩子逆袭提分就靠这本刷题神器,限量抢读! 【12页高清完整版】三年级数学下册应用题六大专项练习.pdf 资源亮点 📘 ...
【4页高清完整版】三(下)【年月日知识汇总】
✨一键快速保存,三(下)年月日知识汇总高清完整版4页pdf!覆盖全单元考点,图文详解+例题解析,备考复习效率飙升,错过再无!点击立即下载,掌握时间奥秘稳拿高分!📚 【4页高清完整版】三(...









