分类
子分类
排序
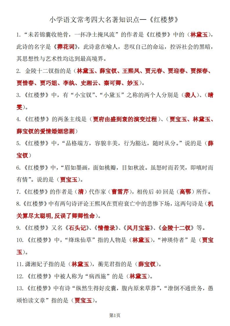
四大名著知识点汇总之《红楼梦》
🚨《红楼梦》考点全覆盖!点击一键下载,3分钟掌握5年考试重点!内部精编版限时免费领! 一键快速保存,领略《红楼梦》人物精析+章节目录+考点汇总!四大名著知识点汇总之巅峰之作,零基础入门...
5页!小学必背1-6年级75首古诗默写期末复习
🚀限时免费一键下载!5页背完75首,小学古诗满分就靠它了!立即打印,期末逆袭! ✨一键快速保存!小学1-6年级75首古诗必背默写(仅5页!)期末突击复习神器,扫码即领,秒背满分!错过再等一年...
六下语文句子改写仿写与排序专项练习卷
🚨【今日可下载】六年级下册语文专项卷——句式改写仿写排序强化训练,错过再无!点击立即保存高清版本 🔥一键快速保存,六下语文句子改写仿写与排序专项突破!高清无水印PDF版下载即练,精准对...
6年级下册 期末专项复习合集
【6年级期末冲刺必备】一键下载全套复习资料,抢先锁定高分! 一键保存6年级下册期末专项复习合集!涵盖语文、数学、英语全科重点难点,名师解析视频+PDF真题速领,备考冲刺高效提分,错过再等...
六年级语文下册课文背诵闯关
🚀限时免费领取!六年级语文下册背诵闯关神器—点击一键保存,秒变背诵小天才! 🔥一键快速保存,六年级语文下册课文背诵闯关全收录!高清原文+音频带读+闯关自测表,同步教材全覆盖,点击秒存...
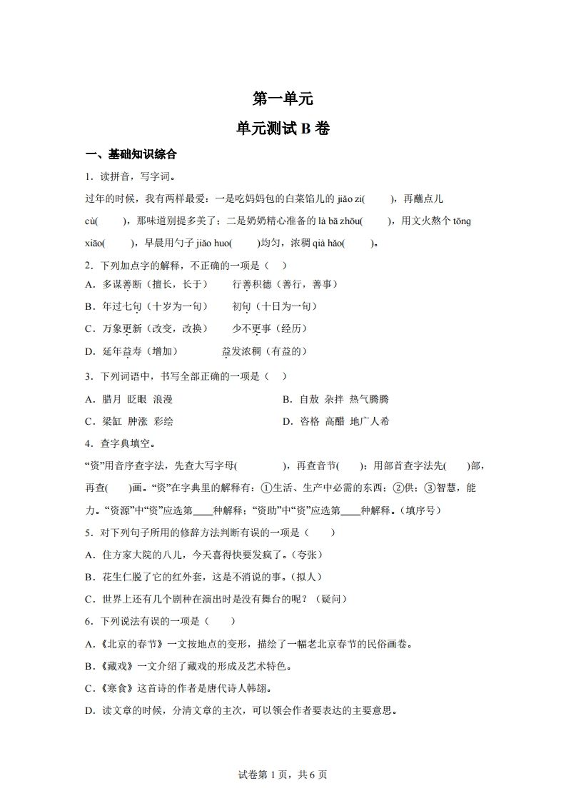
六下语文第一单元单元测试(B卷)
🚨【极速下载通道开启】六下语文第一单元B卷测评+解析,0等待一键获取,助你冲刺满分! 💥一键快速下载,六下语文第一单元单元测试(B卷)高清版!精准检测学习成效,答案详解同步更新,备战期...
26春六年级(下)语文必考字词专项【高清版完整版】
✅一键快速保存!26春六年级(下)语文必考字词专项【高清版完整版】🔥精准整理课本核心考点,扫码即存高清word+PDF,期末冲刺抢分利器,家长辅导省心神器!立即点击,告别手写抄写,轻松掌握满...
8页【小升初必考重点古诗文填空专项】六下语文
⏰ 限时免费领取!点击立即一键下载,让孩子提前锁定小升初古诗文满分! 🔥小升初必考古诗文填空专项精炼!仅需8页,一键保存完整考点清单,快速下载即得提分神器,备考效率飙升!错过再无! 8...
【4页完整版】图(表)文材料类【高清版可直接打印】
🚨【极速下载通道】4页高考图文题高清版,立即保存打印,抢先逆袭10分! ⏰一键秒存高清版!4页完整图(表)文材料直接打印,备考冲刺高效提分!📚精准考点汇编,告别无效刷题,限时免费极速下...
【5页完整版】小学语文阅读理解思维点拨,不慌不忙拿下阅读理解
🚀 立即一键下载《5页完整版》PDF!✅ 打印即用,备考不慌张!让孩子从此不怕阅读题,越学越聪明! ✅ 小学语文阅读理解思维点拨,5页精讲速领!👉一键保存高清版,🔥不慌不忙稳拿高分!内附解...









