分类
子分类
排序
【课文必背内容汇总(课文、古诗、日积月累)】六下语文
🚀【立即一键保存!六下语文必背内容随时背起来!】考前突击神器,老师推荐、家长必藏! 🔥一键快速保存,六下语文必背内容全收录!古诗+课文+日积月累,完整版助你高效备考,错过再无!点击立...
【课文内容中心思想汇总】六下语文
🚨【六下语文核心提分资料】立即一键下载,全面吃透课文思想精髓!每天5分钟,语文稳上90+! 🔥一键快速保存!六下语文课文内容中心思想汇总(高清版)📚 精准提炼每课核心要点,复习背诵效率提...
【课内阅读理解专项】六下语文
🚀 立即一键下载全套六下语文阅读理解专项!吃透课内,突破高分,就在此刻! ⏰ 一键快速保存,六下语文课内阅读理解专项突破!精准对标教材考点,高效提分神器限时免费领取,助你轻松拿下阅读...
【课内重点默写小纸条】六下语文
⏰ 限时免费领取!📲 扫码一键保存,六下语文默写不再翻书乱找!稳拿高分,就差这一步! 🔥一键快速保存,六下语文课内重点默写小纸条!浓缩必背精华,扫码即存,助你高效抢分,期末冲刺必备神...
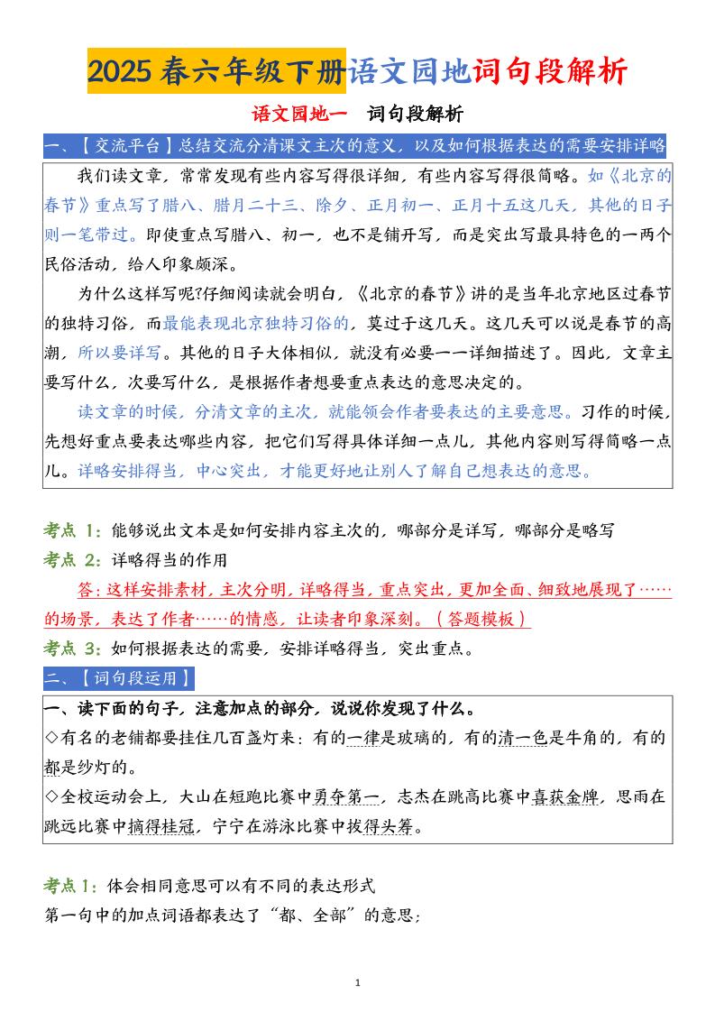
【语文园地词句段解析】六下语文
💡限时免费领取!六下语文园地词句段解析PDF一键下载 → 立即掌握高分表达秘诀! 🔥一键快速保存,全面解析六下语文园地词句段!📚知识点详解+配套练习模板,秒速掌握语文重难点,备考冲刺必备...
【语文】六年级下册语文课文核心知识点默写小单
🚨限时免费领取!点击「一键下载」马上拥有六年级语文默写满分资料,今日保存,明日高分无忧! ✨一键保存,六年级下册语文课文核心知识点默写小单!高清无水印版✅快速下载,精准覆盖必考内容...
【试卷】六下语文第二单元测试(B卷)
🚨 考试倒计时!点击【一键下载六下语文B卷】+配套解析,限时秒存,助你冲刺90+! 🔥【试卷】六下语文第二单元测试(B卷)一键快速下载,全原题精编解析+高清打印版,期末冲刺提分必备!立即保...
【试卷】六下语文第二单元测试(A卷)
🚨限时免费下载!六年级语文第二单元核心考点全在这!点击立即保存,抢占高分先机! 🔥一键快速下载【试卷】六下语文第二单元测试(A卷)高清完整版!✅秒存无忧,精准复习快人一步!覆盖全部考...
【试卷】六下语文第一单元单元测试(A卷)
🚀限时免费一键下载高清PDF|助力六年级语文冲刺满分!教师家长速存备用! ✨一键快速保存,六下语文第一单元单元测试(A卷)完整高清版!精准覆盖单元考点,扫码即刻下载高清试卷,助孩子高效...
【主题阅读】统编版语文六年级下册第四单元“理想信念”(主题阅读)
🚀【限时免费获取】统编六下第四单元“理想信念”主题资源库 → 点击一键保存,备考教学火力全开! 🔥一键快速保存!“统编版语文六年级下册第四单元·理想信念”主题阅读精讲+优质课件教案,配...









