分类
子分类
排序
六下苏教版数学知识点汇总
🚀【立即一键下载完整版】考前突击神器在手,苏教六数高分无忧!限时免费获取,打印即用! 🔥一键快速保存!六下苏教版数学知识点汇总全册出炉!覆盖单元重点+难点解析+思维导图!高清可打印,...
六年级下册语文-小升初专项复习:14 古诗文复习专题(三)-部编版
【小升初必备】六年级下册古诗文专项复习(三)— 部编版 | 一键下载,立即提分! 一键保存小升初古诗文复习专题③,部编版六年级下册语文专项冲刺!海量经典考点+答题模板助你快速掌握,高效提...
【英语】2025六年级下册英语语法专项系列(一)★★一般现在时★★
⏰ 限量开放!点击一键保存,24小时内极速下载一般现在时专项全套!抢到就是赚到,英语提升就这么简单! 🚀 一键快速保存!2025六年级下册英语语法专项系列(一)——★★★★一般现在时★★★...
26春六年级(下)小升初每日应用题小纸条
26春六年级(下)小升初每日应用题小纸条,一键保存快速下载!精准拆分考点难点,2分钟掌握1题提分技巧,小升初冲刺必备神器,拿走即用不再迷茫! 26春六年级(下)小升初每日应用题小纸条(完...
六年级下英语《必须掌握的四大时态》
🚀立即一键下载《六年级下英语四大时态全解》PDF+练习册+音频包!⏰每天仅限前100名免费获取,速存不迷路,考试高分稳! 🔥六年级下英语《必须掌握的四大时态》限时一键下载!高清思维导图+真题...
【英语】【通用】六年级下册英语语法考点精准练习
🚨【今日限量免费下载】六年级英语语法提分密卷 — 点击立即保存,告别语法扣分!⏩ 🔥一键快速保存,六年级下册英语语法考点精准练习题库!含真题精析+易错点汇总,下载即刷,秒懂语法难点!错...
六年级语文下册课内阅读理解专项
🚀【今日专属福利】立即点击「一键下载」,完整六年级语文下册阅读理解专项库抢先到手!限时免费保存,打印刷题立见效! ✨【六年级语文下册】课内阅读理解专项提分神器!一键快速下载,精准突...
【5页完整版】2026春语文六下生字课课贴【高清无水印版】
一键快速保存,2026春语文六下生字课课贴高清无水印版!5页完整精炼,精准掌握生字读写,同步课堂高效学习,家长辅导神器,错过再无!点击立即下载高清教学资料! 【5页完整版】2026春语文六下...
2026春新版六年级下册科学期中易错判断题
一键保存2026春新版六年级下册科学期中易错判断题PDF!精准汇总易错考点,扫码即下载,备考冲刺高效提分,错过再等一年! 2026春新版六年级下册科学期中易错判断题精编(带答案解析) 资源亮点 ...
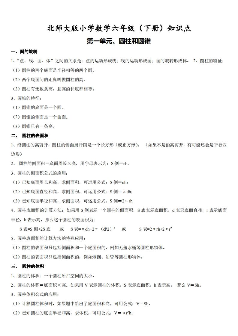
六下北师大数学期末全册知识点
🚀【立即一键下载全套!6年级数学期末冲A神器】📥 覆盖全册考点,助你高分突围!错过再等一年! 🔥一键快速保存!六下北师大数学期末全册知识点精华汇总📚,涵盖重点公式+核心考点梳理+专项突破...









