分类
子分类
排序
六下北师大数学第四单元测试卷-1
🚀限时福利:点击“快速下载”立刻获取六下北师大数学第四单元测试卷-1PDF电子版(含答案),高清无水印,一键保存打印!助你高效提分10+! ✨一键快速下载,六下北师大数学第四单元测试卷-1高...
26春六年级(下)语文必考字词专项【高清版完整版】
✅一键快速保存!26春六年级(下)语文必考字词专项【高清版完整版】🔥精准整理课本核心考点,扫码即存高清word+PDF,期末冲刺抢分利器,家长辅导省心神器!立即点击,告别手写抄写,轻松掌握满...
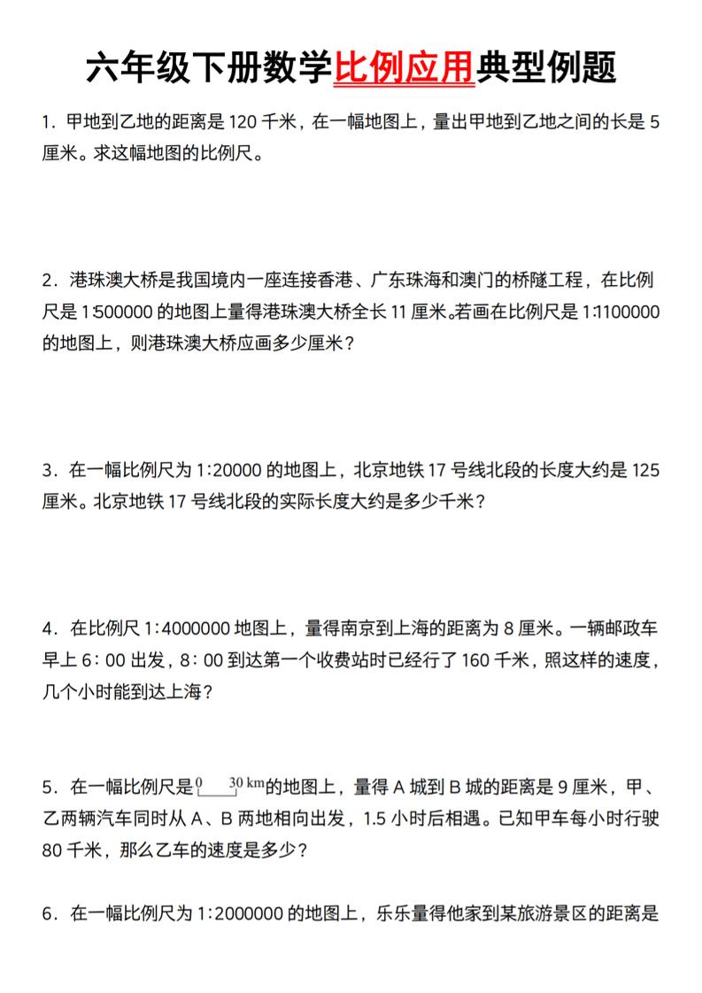
六年级下册数学比例应用典型例题【北师大】
🚀【限时福利】北师大六年级比例应用题库免费极速下载!打印刷题,期末稳赢! 🔥【一键速存】六年级下册数学比例应用典型例题【北师大版】精讲精练!高清PDF+视频解析,秒存秒学,期末冲刺必备...
六年级上册数学晨读晚默综合期末每日一练
一键快速保存,六年级上册数学晨读晚默综合期末每日一练!精准巩固基础,突破重难点,考场稳拿高分!每日10分钟,晨读晚默轻松提分,错过再无! 六年级上册数学晨读晚默综合期末每日一练(完整...
六上语文第二单元检测卷一
🚀 立即一键下载六上语文第二单元检测卷一(含答案)|考前必练,秒拿高分! 📥 一键快速保存!六上语文第二单元检测卷一(含完整答案解析)✅ 精准对标教学大纲,扫码即刻下载,高效提分一步到...
六年级数学上册预习必背公式梳理汇总(新)
【立即一键下载】六年级数学上册核心公式全梳理!预习无忧,领先不止一步! 一键快速保存,六年级数学上册预习必背公式全梳理汇总(新版)!精准提炼重点,秒懂核心公式,作业效率翻倍,期末冲...
六年级数学上册▲口算题(分数与整数连乘)连打版(人教版)
🚀 立即一键下载PDF打印版!让孩子每天练10题,数学计算稳如牛!🔥 人教版六年级必备计算提分方案,错过再等一年! ✨ 一键快速保存!六年级数学上册口算题(分数与整数连乘)连打版(人教版)...
六年级下册作文-[第五单元]自由表达-六年级下册第五单元同步作文:我渴望自由(精选36篇)
【立即一键下载】六年级第五单元满分作文库,36篇精选范文+写作秘笈,助你写出打动人心的自由之声!错过再无原价版本! 一键极速保存,六年级下册第五单元同步作文《我渴望自由》精选36篇精华范...
【新版】52份六年级数学上册新版精品资源打包【高清无水印整理版】
🚀 立即一键下载六年级数学上册全套52份高清无水印资源包!新学期逆袭,就从此刻开始! 🔥一键快速保存,六年级数学上册52份高清无水印精品资源打包!新版教材同步全覆盖,知识点+练习题+单元测...
六年级英语上册Unit6复习课件(人教版PEP)
🚀【立即下载】人教PEP六年级Unit6提分复习课件!高清完整版+答案解析,0秒保存,0成本提升成绩! 💥六年级英语上册Unit6复习课件(人教版PEP)一键快速下载,全高清图文动画+重点知识点汇总!...







![六年级下册作文-[第五单元]自由表达-六年级下册第五单元同步作文:我渴望自由(精选36篇)-小初高学习资料下载_真题试卷 - 开学吧资料库](https://xueke-img.kaixueba.com/img/ieaM6a76kV4Ac7es6lSmMFvAGgMN5v.jpg)

