分类
子分类
排序
【2025秋新版】六年级数学上册期中复习公式大全图形计算公式
⚠️【2025秋新版】期中复习公式王!立即点击下载,期中成绩稳涨不慌! 【2025秋新版】六年级数学上册期中复习公式大全图形计算公式 资源亮点 ✅ 2025秋新版独家更新,覆盖全册核心公式! ✅ 按...
六年级数学上册3.4天安门广场(北师大版)
🚀【点击立即保存】六年级数学3.4天安门广场全维度资源包!北师大好课件,扫码秒存,马上开启高效学习! ✨一键快速保存,六年级数学上册3.4天安门广场(北师大版)高清课件与同步练习!📘知识...
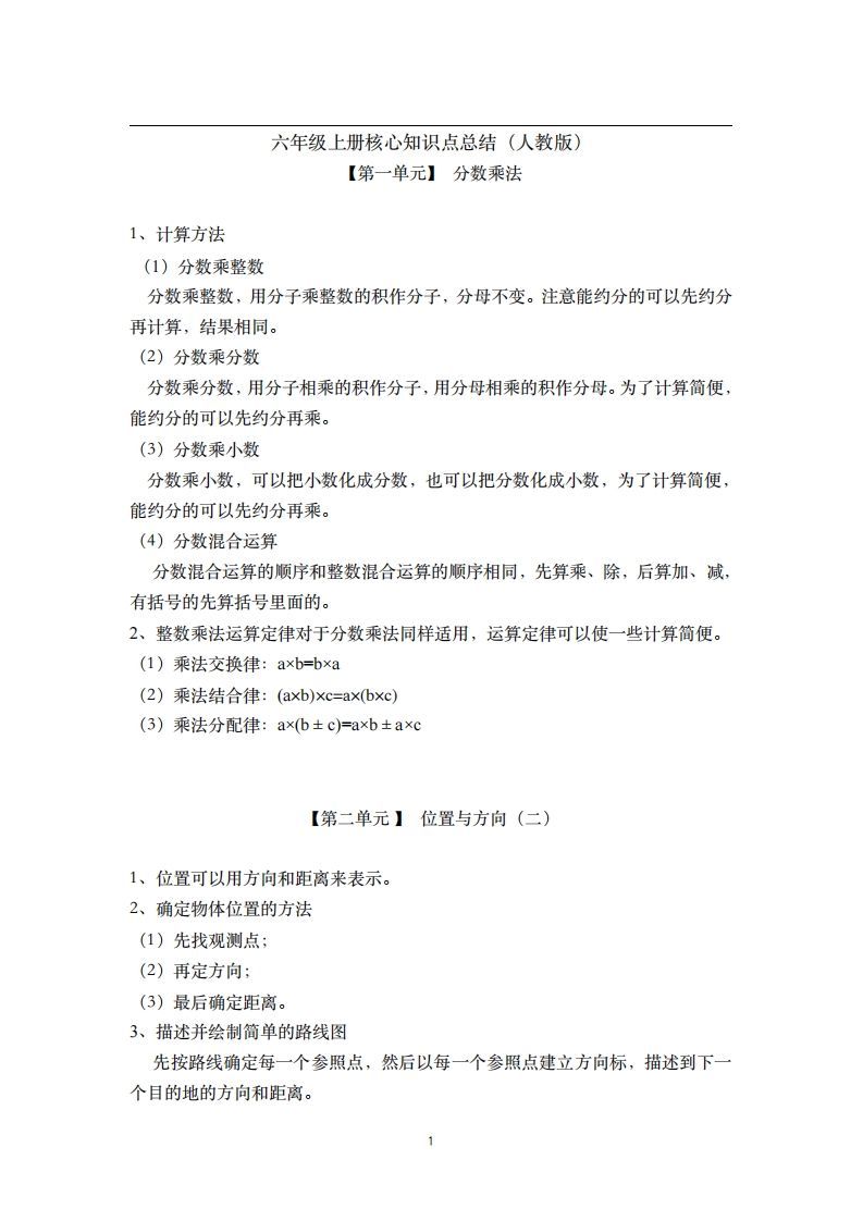
六年级数学上册素材-核心知识点总结人教新课标(人教版)
🚀【立即一键下载全套资料】📲打好六上数学基础,就差这一步!限时免费领取,期末逆袭刻不容缓! 🔥一键快速保存!六年级数学上册核心知识点全梳理(人教新课标)📚高清电子版免费下载!精准提...
【新版】52份六年级数学上册新版精品资源打包【高清无水印整理版】
🚀 立即一键下载六年级数学上册全套52份高清无水印资源包!新学期逆袭,就从此刻开始! 🔥一键快速保存,六年级数学上册52份高清无水印精品资源打包!新版教材同步全覆盖,知识点+练习题+单元测...
《数学期中检测卷》人教版
【人教版专项检测】限时0元下载!点击一键保存高清检测卷,期中冲刺就靠它! 一键快速保存,下载人教版《数学期中检测卷》高清版!覆盖基础强化与提分精练,精准把握期中考点,助你冲刺高分!限...
【高清20页整理】六年级(上)数学 口算计算综合练习
🔥高清20页精编!六年级上数学口算+计算综合练习题库,一键保存打印,限时免费高速下载,天天练满分计算王!📚立即抢跑学霸之路! 【高清20页整理】六年级(上)数学 口算计算综合练习(原版可...
【37页高清完整版】六年级(上)数学圆的计算及应用30道
🔥一键快速保存,六年级数学圆的计算及应用30道高清完整版!37页精编好题+完整解析,助你冲刺满分,限时免费下载,拿走不谢! 【37页高清完整版】六年级(上)数学圆的计算及应用30道(含详细解...
六年级上册语文1-8单元基础小练习
🚀【限时免费】六年级语文基础提分必备!点击一键下载,立即打印训练! 🔥一键快速保存,六年级上册语文1-8单元基础小练习!高清无水印电子版,免费极速下载,课堂巩固提分神器,家长辅导省心助...
六年级语文上册横线格(部编版)
🚀 立即一键下载!让孩子写一手漂亮规范汉字,横线格助提升卷面5分!限时免费获取部编版专属练习! 📝 一键保存六年级语文上册横线格(部编版)全套!高清打印版极速下载,让孩子规范书写每一步...
六上语文专项复习《字词》1~4单元
🚀【立即一键下载完整六上字词专项复习】✅ 告别错字别词,语文稳拿高分! 🔥一键快速保存!六上语文专项复习《字词》1~4单元精讲精练,考点全覆盖,助你冲刺满分!限时免费下载,错过再无! 资...









