分类
子分类
排序
【2026春完整版】六年级下册精讲语文字帖26春
✨一键保存2026春完整版六年级下册精讲语文字帖26春!高清PDF极速下载,同步课堂内容,字词句篇全解析,期末冲刺必备神器!点击立即获取提分秘籍,限时免费下载! 【2026春完整版】六年级下册精...
苏教六年级数学下册期末测试④卷及答案
🚀【极速下载通道】苏教六年级数学④卷+答案,直接保存打印!限时免费获取,期末高分轻松拿捏! 🔥一键快速下载,苏教六年级数学下册期末测试④卷及答案全解析!高清无水印版✅,含详细答案解析...
六下北师大数学期末总复习公式大全
🚨限时免费领取!点击一键保存公式,期末复习领先一步! 🔥一键快速保存!六下北师大数学期末总复习公式大全📚 覆盖所有核心考点,告别公式焦虑!考前速记神器,高效冲刺100分,点击立即免费下...
六下数学分数与整数连乘连打版
🚀【限时免费获取】六下数学分数连乘专项包 - 一键下载秒开练,考场快人一步! 🔥一键快速下载!六下数学分数与整数连乘连打版——解题技巧全覆盖,公式模板秒拿!小学冲刺高分必备神器,错过再...
六下苏教版数学期中测试卷-3
⚠️【限时获取】六下苏教数学期中卷-3,原卷精编,扫码即存!错过再无! 🔥一键快速下载,六下苏教版数学期中测试卷-3(高清可打印版)✅ 冲刺满分必备!最新真题精编,考点全覆盖,下载即用,...
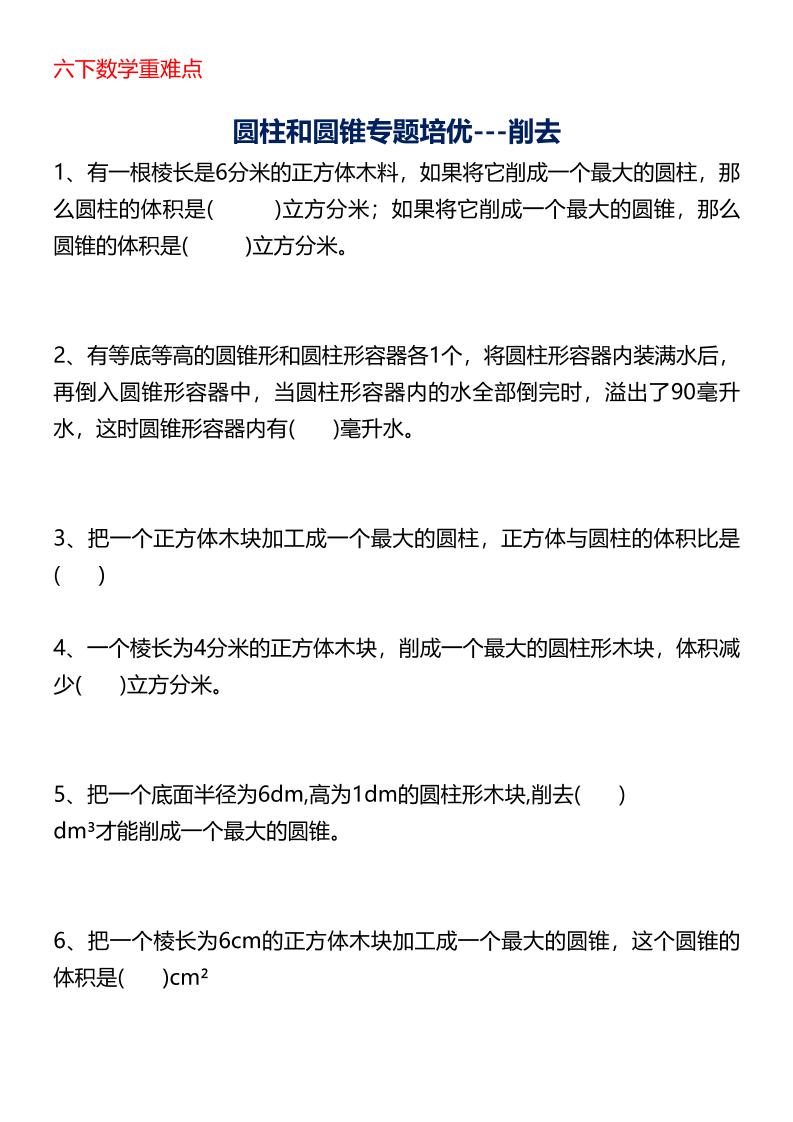
六年级下数学圆柱与圆锥专题培优
🚀【限时免费领取】六年级数学圆柱圆锥破题提速秘籍!点击一键保存,立即开启提分冲刺模式! 🔥一键快速保存!六年级下数学圆柱与圆锥专题培优精讲+必考模型解析,阶梯训练提分神技!速领电子版...
六年级数学下册口算题(负数比大小)1000题(人教版)
🚀 立即点击下载,抢先解锁1000道负数比大小口算题!每天一练,数学满分不是梦! 🔥 一键极速下载,六年级数学下册负数比大小1000题(人教版)✅ 每日练习必备!智能排版高清打印,错题速查强化...
12页小升初专项复习:图形的基本知识(专项练习)全国通用六年级下册数学
🚀【点击立即下载】12页图形专项PDF打印版!为小升初高分冲刺一键存档,错过再无完整体系!📥 ⚡️一键快速保存!12页小升初专项复习:图形的基本知识(精练版)全国通用六年级下册数学PDF,立...
【2026寒假7页】六年级下册数学寒假预习必背公式大全
一键快速保存!2026寒假必背六年级数学公式大全,7页精炼预习资料,扫码即存、高效复习,错过寒假学习黄金期就亏大了! 【2026寒假7页】六年级下册数学寒假预习必背公式大全 资源亮点 7页精炼内...
【2026寒假3页】六年级数学下册《求不规则图形的体积》寒假预习习题归纳!
🔥一键快速下载!2026寒假必刷!六年级数学下册《求不规则图形的体积》3页精炼习题归纳!含详细解析与步骤图解,寒假预习突击神器,立即收藏掌握体积计算技巧! 【2026寒假3页】六年级数学下册...









