分类
子分类
排序
【课时】北师四下数学专题07探索与发现:三角形边的关系练习卷
🚀【课时专项】北师数学四年级第7卷:边关系秘籍,0延迟下载,立即刷题提分! 🔥一键快速下载,北师四下数学专题07探索与发现:三角形边的关系练习卷!高清无水印版PDF即刻保存,即刻掌握三角形...
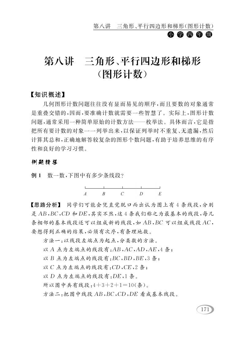
四年级数学下册第八讲三角形、平行四边形和梯形(图形计数)
🚀【小学数学提分关键】图形计数不再丢分!点击一键下载,获取全套学习资料,让孩子突破几何难关! 🔥一键快速保存,四年级数学下册第八讲:三角形、平行四边形和梯形(图形计数)高清完整版!...
青岛版63数学四年级下册第一单元《泰山古树》单元测试卷
🚀 立即一键下载《泰山古树》单元测试卷,抢先掌握四年级数学重点!内附答案详解,备考无忧,限时免费获取! ✅ 一键快速下载青岛版63数学四年级下册第一单元《泰山古树》单元测试卷高清版!内...
四下冀教版数学期末测试卷-4
🚀 立即点击下载四年级数学期末卷-4(含答案),抢占复习制高点!限时免费保存,错过再无! ✅ 一键快速保存,四下冀教版数学期末测试卷-4高清无水印版!点击立即下载,抢先冲刺满分,助你高效...
四下数学寒假作业每日一练
🚀 立即点击下载四年级数学寒假每日一练PDF!一键保存,抢先开启高效学习模式,错过再无原版整理! 一键秒存四年级数学寒假作业每日一练!高清无水印版免费下载,每天10分钟,轻松巩固计算+应用...
四下西师版数学名校期末卷-4
🔥限时免费下载!西师数学名校卷-4一键保存,期末冲A不再难!立即点击获取👉 ⚡️一键快速下载,四下西师版数学名校期末卷-4!高清完整版真题出炉,随时冲刺高分,助你期末稳夺满分!错过再无,...
四年级下数学思维题周训练小纸条
🚀【点击立即保存】四年级数学思维周周清小纸条!每日10分钟,冲刺95+!独家PDF可打印版本,助你轻松逆袭班前三! ✨一键快速保存,四年级下数学思维题周训练小纸条(每日10分钟提分神器)✅周...
人教四下数学-第三单元运算律·简便计算篇【十九大考点】-含答案
🚀【限时内部资料】人教四下第三单元简便计算·含答案!点击一键下载,立即逆袭数学计算王! 🔥人教四下数学第三单元运算律·简便计算篇【十九大考点】含答案!一键快速下载,掌握速算技巧,告...
【新版期中打包14套】小学四年级下册数学期中精品测试卷【可编辑高清无水印】
🚀【立即一键下载全套14套】小学四年级数学期中密卷,编辑打印零门槛,助孩子稳拿95+!错过再无! 🔥一键快速下载,小学四年级数学期中14套精品卷!高清无水印可编辑,冲刺满分就靠这份内部密卷...
【19页高清完整版】四(下)数学每日小纸条
🔥一键快速保存!19页高清完整版四(下)数学每日小纸条📝精准考点梳理+扫码立即下载,告别学习断层,数学冲满分就这么简单!限时免费领取,先到先得! 【19页高清完整版】四(下)数学每日小纸...









