分类
子分类
排序
【2026寒假4页】四年级语文下册《寒假预习词语归类》,收藏背诵!
一键保存寒假预习利器!四年级语文下册《寒假预习词语归类》4页精华汇总,收藏即备,扫码快速下载,期末抢分必背清单出炉! 四年级语文下册《寒假预习词语归类》核心预习资料(完整4页版) 资源...
2026春新版四年级下册语文 【修改病句·专项训练】
✅一键快速保存!2026春新版四年级下册语文【修改病句·专项训练】精准解析+实战例题,每日10分钟,病句不再错!学霸专享打印版,错过等一年!立即点击高效提升写作能力! 2026春新版四年级下册...
【2026春完整版】部编版语文四年级写字表字帖
✨一键快速保存!2026春部编版语文四年级写字表字帖高清完整版,免费极速下载,让孩子练字更高效!📚每日一练,书写满分卷就这么简单!立即获取打印资源! 【2026春完整版】部编版语文四年级写...
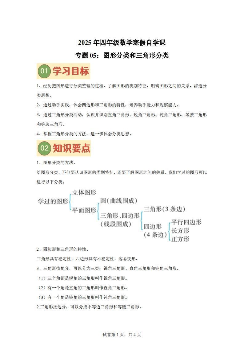
【课时】北师四下数学专题05图形分类和三角形分类练习卷
🚀 限时0元下载!北师数学第5专题提分卷—图形与三角形分类核心训练,立即保存,打印即练! ✨ 一键快速保存,全面掌握北师四下数学专题05!图形分类与三角形分类专项练习卷,精准巩固知识点,...
四年级数学下册第五讲解决问题的策略(图形面积的计算)
🚀 立即点击一键保存,开启趣味图形面积学习之旅!家长教师必备,教案习题全搞定,限时下载必涨分! ✅ 一键快速保存,全面掌握四年级数学下册第五讲——图形面积计算策略!图解+例题精讲,秒懂...
西师版四下数学第四单元测试卷
🔥限时福利!西师数学四单元测试卷一键高清下载,立即提升复习效率!错过再无! ✨一键快速保存,西师版四下数学第四单元测试卷高清完整版!考前冲刺必备,助你高效提分,限时免费下载,掌握高...
四下冀教版数学期末测试卷-3
🚀 【立即下载】完整版测试卷-3(含答案),一键保存打印,期末冲刺高效必备! ⏰ 一键快速保存!四下冀教版数学期末测试卷-3高清完整版免费下载,助你冲刺满分+高效复习,错过再无!立即点击获...
四下数学寒假作业(口算、竖式、脱式、应用题)
🚀限时免费一键下载!四年级数学寒假提分神器已备好,快速打印开始高效学习!错过等一年! ✨一键快速保存下载!四年级数学寒假作业全套(口算+竖式+脱式+应用题)✅每天10分钟高效训练,巩固计...
四下苏教版数学【25春-期中测试卷(5套)】
📥 点击立即一键下载完整5套试卷+答案!助你冲刺满分,错过再等一学期! 🚀 一键快速保存,2025春季四下苏教版数学期中测试卷(5套精编)!高清无水印PDF立即下载,拿高分就靠这套冲刺密卷!限...
四年级下数学小数的加减法必考应用题
🚀 立即一键下载四年级小数应用题专项训练!小学数学提分,就差这一步! ✅ 快速下载!四年级下数学小数加减法必考应用题精讲精练 + 答案解析,一键保存小学高分秘籍,期末冲刺必备神器,错过再...









