分类
子分类
排序
【9页高清完整版】四年级(上)数学期末重点易错真题练习
✨一键快速保存,畅享四年级上册数学期末重点易错真题练习!9页高清精编,内部名师押题密卷,速存速学,错题不再反复踩!立即点击高清保存,助孩子冲刺满分🔥 【9页高清完整版】四年级(上)数...
【四年级上册】数学笔记-满分资料专属
【四年级上册数学满分笔记】限时免费一键下载,专属资料助你冲刺高分!点击保存,抢占学习先机! 一键保存四年级上册数学笔记,满分资料专属领取通道!高清高清专题归纳+例题解析,同步教材重点...
四上数学三位数乘两位数九大专项期末训练(含答案120页)
🔥一键快速下载,四上数学三位数乘两位数九大专项期末训练(含答案120页)!高清完整版,打印即用,拿下满分就是这么简单!错过再等一年! 四上数学三位数乘两位数专项突破·期末冲刺120页精编...
【7页高清完整版】四年级(上)语文期末总复习高频考点归纳
一键快速保存!四年级上语文期末总复习高清考点全归纳!7页精简浓缩,高频重点一目了然,备考冲刺效率翻倍,错过真的没有啦!立即点击获取提分神器! 【7页高清完整版】四年级(上)语文期末总...
四(上)语文重点第5单元重点句子仿写
🚨【考前必刷】四年级语文第5单元仿写句黄金模板 | 点击快速下载,秒变写作小天才! 🔥一键保存,四(上)语文第5单元重点句子仿写精华!高清无水印模板速存即得,覆盖必考句式与写作范本,作文...
语文四年级上册默写纸
🚀立即一键保存!四年级语文上册默写纸电子版免费领取,打印即用,提升成绩从此刻开始! ✨一键快速保存,语文四年级上册默写纸高清无水印!完整版默写题库+空白模板直接下载打印,让孩子背诵默...
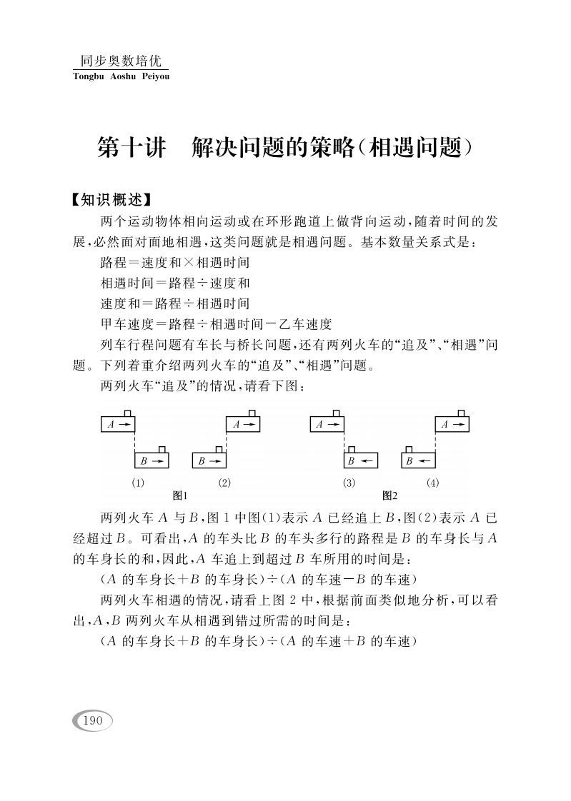
四年级数学下册第十讲解决问题的策略(相遇问题)
💥限时免费获取!点击【一键保存】立即下载,让孩子轻松突破相遇问题,数学思维飞跃就在此刻!⚠️ ✨一键快速下载,四年级数学第10讲《相遇问题》精讲+专项训练!🔥图解思维策略,秒懂解决技巧...
【8页完整版】阅读理解通用 16 条公式
🚀 立即一键下载【8页完整版】阅读理解16条公式 PDF → 考试少丢10分! 一键保存📥,解锁【8页完整版】阅读理解通用16条公式!秒懂答题套路,考试冲刺快速提分,高分技巧一键打包带走!点击立即...
【2025秋季版】四上语文(识字表)注音、组词
🚀限时免费一键下载!2025秋季四上语文识字表注音组词,助孩子识字又组词,语文稳稳拿高分!📥立刻保存,领先同龄一步! ✨一键快速保存,2025秋季版四上语文(识字表)注音+组词高清资源!✅精...
四下语文阅读理解常见问法及答题公式
🚀 立即一键下载,四下语文阅读理解答题公式全掌握,考试不再丢分! 一键保存!四年级语文阅读理解常见问法+答题公式模板!精准拆解题型,秒懂答题技巧,快速提升阅读成绩!限时免费下载,掌握...









