分类
子分类
排序
【2025秋新版】第一学期四年级数学期末考试测试卷-四上数学
🚀【立即一键保存+下载】2025秋四年级数学上册期末真题!让孩子领先一步,高分过期末!限时免费下载! 🔥【2025秋新版】四年级数学上册期末测试卷来袭!一键快速下载高清原卷+参考答案,抢先获...
【7页高清完整版】四年级上册科学早读晚默小纸条【教科版】
✨【7页高清完整版】四年级上册科学早读晚默小纸条【教科版】一键快速保存,全天候随时复习!覆盖全部核心知识点,图文并茂记忆更牢!点击即领→让科学学习效率翻倍,家长老师都在推荐!⏩错过...
12页【数学人教版】数学四年级下册简便计算(含答案)
🚀立即一键保存!12页人教版四年级数学下册简便计算+答案解析,免费极速下载,打印即练,冲刺满分! 🔥12页数学人教版四年级下册简便计算(含答案)一键快速保存!高清完整版可立即下载打印,期...
【2025秋新版】部编版四年级上册语文期末模拟试卷
🚀 立即一键下载!2025秋部编四年级上语文期末模拟卷✅ 扫码保存,高效备考,拿下高分就是这么简单! 🔥【2025秋新版】部编版四年级上册语文期末模拟试卷,一键快速下载!覆盖全单元重点,扫码...
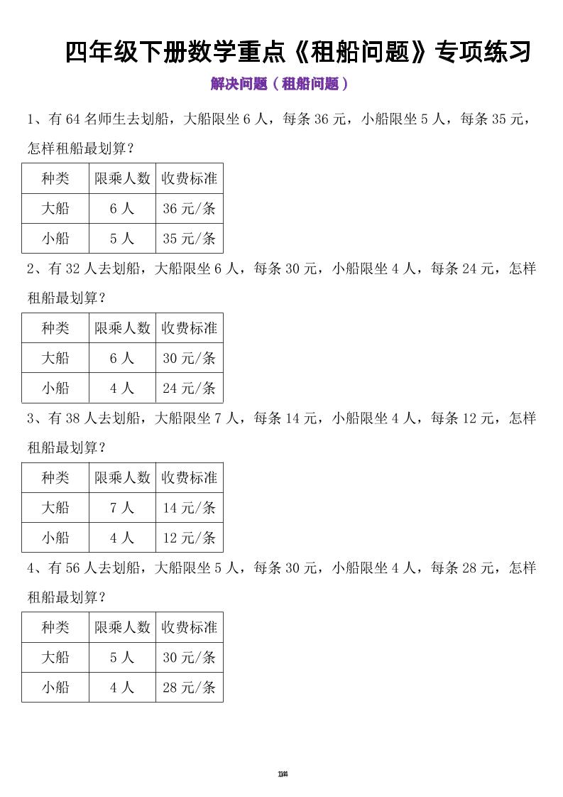
四年级下数学租船问题(4)
📥 点击即下载「四年级数学租船问题(4)全解包」—— 限时免费获取,抢先一步拿满分!⏳ 🚢 一键快速下载,四年级数学租船问题精讲精练(第4版)|趣味案例+解题思路+配套练习册|立即获取高效学...
【5页高清完整版】四年级上册语文词语晨读
一键保存四年级语文晨读神词!5页高清完整版PDF随时打印,晨读效率翻倍,家长老师都在用的速读宝库→立即点击快速下载,让孩子每天进步一点点! 【5页高清完整版】四年级上册语文词语晨读(可打...
【17页高清完整版】四上数学期中高频易错真题
🔥一键快速保存!17页高清完整版四上数学期中高频易错真题解析,精准锁定易错点,扫码即下载,备考冲刺必备神器,拿高分不再靠运气! 【17页高清完整版】四上数学期中高频易错真题(含答案精析...
【2026春9页完整版】四年级(下)英语1-6单元知识汇总
一键极速保存!2026春9页完整版四年级下英语1-6单元知识汇总,全彩高清排版+重点语法速记模板,小学生预习复习冲刺必备神器!点击0秒获取提分资料包⏩ 资源亮点 ✅ 9页精简全汇总:1-6单元核心...
【60页高清完整版】四年级(上)语文按课文内容填空及相关拓展
一键快速保存,60页高清完整版四年级上册语文按课文内容填空+拓展训练!精准对应教材,巩固基础必备,错过再无!立即点击一键下载,掌握高效学习技巧! 【60页高清完整版】四年级(上)语文按课...
【2026春26页完整版】四下语文【课内阅读理解-常考核心选文每日一练(含答案)】
一键极速保存!2026春26页完整版四下语文课内阅读理解+常考核心选文每日一练(含答案),每日10分钟,稳步提升阅读力,错过再无!立即点击免费下载,高效提分就这么简单! 【2026春26页完整版】...









