最新发布第421页
五下语文阅读理解与答题模板(37页)
🚀限时免费领取!点击立即一键保存,五下语文阅读满分模板37页到手!错过再无原文件! ✨一键快速下载,五下语文阅读理解+答题模板(37页精编)!📚小学高分必备用资料,词句段篇专项突破,技巧...
五下语文:《生字注音、组词》
🚀 立即一键下载,五下语文生字注音组词完整版PDF!巩固基础,冲刺高分,从此刻开始! 一键快速保存,五下语文《生字注音、组词》高清版!精准注音+精选组词,巩固基础一步到位!立即点击,免费...
五下语文:必会看拼音写词语重点字词
🚀一键快速下载,立即打印拿下五下语文基础满分!错过再无原题精练! 🔥五下语文必会看拼音写词语重点字词,一键保存冲刺满分!高清电子版✅快速下载打印,同步课堂必备!每日一练稳提分,幼小...
五下语文:看拼音写词语
🚀 立即一键保存,五下语文看拼音写词语全表!让孩子书写零失误,词义全掌握!限时免费下载中! ✨一键快速保存,五下语文看拼音写词语全练版!高清打印版免费下载,掌握基础字词不再难,小学生...
五下语文:第一单元习作《那一刻,我长大了》习作范文和名师点评(12篇)
🚀限时免费领取!12篇佳作+专业点评一键保存,立即为孩子解锁作文高分密码! 🔥一键快速保存,五下语文第一单元《那一刻,我长大了》12篇精选习作+专业名师点评!原创作文范本+深度解析指导,下...
五下语文:第三单元习作《我爱你,汉字》习作范文名师点评14篇
🚀 立即一键下载14篇名师点评范文,边读边学,汉字写作不再难!限时高清完整版免费领取! 一键保存《我爱你,汉字》14篇名师点评习作范文!五下语文第三单元写作素材极速下载,全面解析汉字魅力...
五下语文:第五单元习作《把一个人的特点写具体》习作范文和名师点评(11篇)
🚀限时免费一键下载高清PDF!11篇范文+点评秒到手,作文不再“千人一面”! ✨一键快速保存,五下语文第五单元《把一个人的特点写具体》11篇精批习作范文+名师权威点评!手把手教你写出人物神韵...
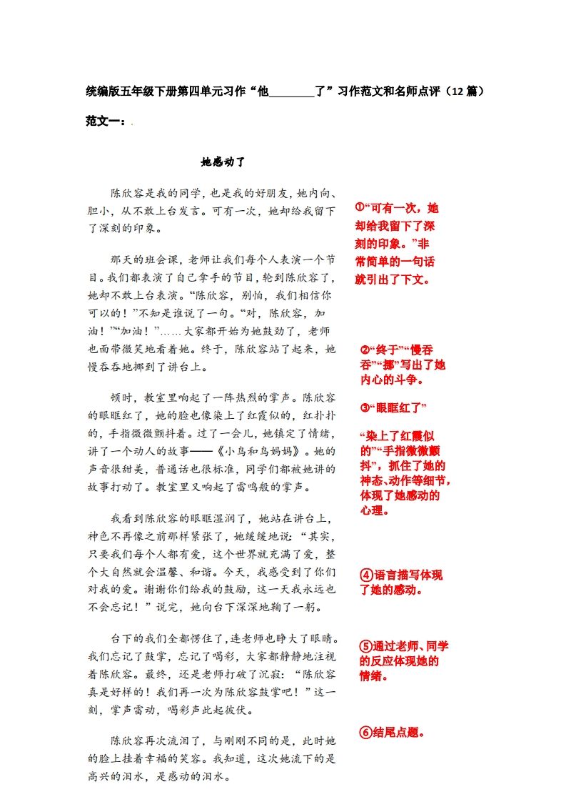
五下语文:第四单元习作《他__________了》习作范文和名师点评(11篇)
🚀限时免费领取!点击「一键保存」即刻获取11篇名师精评范文,作文不再愁! 🔥一键快速保存!五下语文第四单元习作《他__________了》11篇精选范文+名师精评深度解析!范文全覆盖+点评直击要点...
五下青岛六三制数学【名校期末卷.3】
🚀 五下冲刺必备!名校密卷.3一键速存,吃透考点稳拿高分!⬇️立即点击下载⬇️ ✅ 一键快速下载,五下青岛六三制数学【名校期末卷.3】完整版真题!高清解析+答案详解,助力冲刺满分,快保存为...
五下青岛六三制数学【名校期末卷.4】
🚨限时免费下载!名校密卷④一键保存,期末稳拿高分就靠它! ✨【五下青岛六三制数学】名校期末卷④速领!一键快速下载冲刺高分,精选真题密卷强化训练,扫码秒存备考神器,错过再无!立即获取5...









