排序
【语文寒假作业】五下语文每日打卡20天(含答案59页)
🎁限量福利!点击立即一键下载,五下寒假作业+答案59页打包带走!为孩子收藏,为效率加分——寒假不躺平,语文开挂学!🎁限量福利!点击立即一键下载,五下寒假作业+答案59页打包带走!为孩子收...
五下语文《期末总复习》
🚨 期末逆袭必备!五下语文《期末总复习》全套资料一键下载,限时免费领取中→ 错过再无!🚨 期末逆袭必备!五下语文《期末总复习》全套资料一键下载,限时免费领取中→ 错过再无! 一键快速保...
五下语文期末复习1-8单元闯关表
🚀限时免费一键下载打印!五下语文闯关表助你期末冲刺100分!错过再无!🚀限时免费一键下载打印!五下语文闯关表助你期末冲刺100分!错过再无! 🔥一键快速保存,五下语文1-8单元闯关表全收录!...
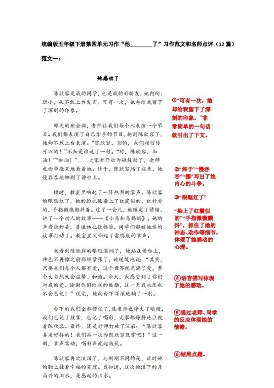
五下语文:第四单元习作《他__________了》习作范文和名师点评(11篇)
🚀限时免费领取!点击「一键保存」即刻获取11篇名师精评范文,作文不再愁!🚀限时免费领取!点击「一键保存」即刻获取11篇名师精评范文,作文不再愁! 🔥一键快速保存!五下语文第四单元习作《...
五年级下语文《课文积累填空》期中整合归类卷,考查1-4单元
🚨限时福利:扫码一键下载完整版,打印即练,期中稳拿A+!错过再等一轮!🚨限时福利:扫码一键下载完整版,打印即练,期中稳拿A+!错过再等一轮! 🔥五年级下语文期中提分神器!《课文积累填空...
【四大名著知识点填空】五下语文
【小学语文必考名著】五下四大名著知识点填空 - 限时免费一键下载,助你期末冲刺稳拿高分!【小学语文必考名著】五下四大名著知识点填空 - 限时免费一键下载,助你期末冲刺稳拿高分! 一键保存...
【2026春9页完整版】五(下)语文 寒假预习必背内容-每日早读晚默(9天基础版)
🔥立即点击“快速下载”开启高效寒假预习!9页完整版PDF+每日任务卡,助孩子领跑2026春季学期!扫码保存,随时背诵,不怕遗忘! ✨一键快速下载!2026春9页完整版|五(下)语文寒假预习必背内...
【2026寒假2页】五年级语文下册【课本必背古诗】寒假背诵资料
【2026寒假必背】五年级语文下册古诗PDF一键下载,抢先背诵,领先一步!免费获取,打印即背 一键快速保存!2026寒假专属:五年级语文下册课本必背古诗精编资料,新学期提前背,高效轻松拿满分!...
【2026寒假6页】五年级下册语文 谐音歇后语大全·寒假积累
【立即一键下载】五年级下册语文谐音歇后语大全PDF,寒假逆袭就靠这一份!限时免费领取>> 一键保存寒假积累,五年级下册语文谐音歇后语大全6页PDF速领!趣味记忆+考试常考+分类整理,让孩...
【2026春9页】小学语文《课课贴》5年级下册
🚀 一键下载《2026春9页》小学语文5下《课课贴》完整高清版,打印即练,领先一步赢在基础!点击保存,5年级孩子成绩暴涨就靠它! 🔥【2026春9页】小学语文《课课贴》5年级下册 — 一键极速下载...











