排序
每日打卡(10字版)_六年级上册语文(部编版高清电子字帖)
🚀限时免费获取!点击立即一键下载高清部编版字帖,打卡10天字迹焕然一新!🚀限时免费获取!点击立即一键下载高清部编版字帖,打卡10天字迹焕然一新! 🔥每日打卡10字版,六年级上册语文部编版...
六年级数学上册1.10圆的面积(二)(1)(北师大版)
🚀立即点击→ 一键保存全套北师大六上《圆面积(二)》精讲资源+习题,带你秒杀考试压轴题!🚀立即点击→ 一键保存全套北师大六上《圆面积(二)》精讲资源+习题,带你秒杀考试压轴题! 🔥一键...
六下苏教版数学期中测试卷-3
⚠️【限时获取】六下苏教数学期中卷-3,原卷精编,扫码即存!错过再无!⚠️【限时获取】六下苏教数学期中卷-3,原卷精编,扫码即存!错过再无! 🔥一键快速下载,六下苏教版数学期中测试卷-3...
【2026寒假6页】六年级数学下册《易错填空题》,寒假预习!
【寒假逆袭就现在!】六年级数学易错填空题 → 一键下载,立即预习,抢占开学第一波优势! 一键快速保存,寒假预习六年级数学下册《易错填空题》6页精华!精准突破易错考点,扫码即存,高效学习...
【2026高清10页】六年级上册语文课课贴
【极速下载通道】2026六年级语文上册课课贴高清完整版|一键保存打印,备考预习必备神器!家长教师速存备用→ 🔥一键快速保存,2026高清六年级上册语文课课贴!10页精品笔记直接领取,课堂效率...
六下数学必背重点公式汇总
⏰ 考前速记法宝!六年级数学公式一键下载,立即背诵提升20分!限免中,速存!⏰ 考前速记法宝!六年级数学公式一键下载,立即背诵提升20分!限免中,速存! 🔥一键快速保存!六下数学必背重点...
【2026寒假3页】六年级下册语文《成语典故主人公》寒假预习
⏰ 寒假逆袭就现在!点击一键保存,24小时限时免费领《成语典故主人公》完整版电子版! 一键保存寒假预习神器!2026六年级下册语文《成语典故主人公》仅需3页,高频典故速查速记,扫码即下,提...
闽教版英语六年级上册Unit1PartB练习卷
⏰ 限时免费下载!打印即练,闽教版英语轻松冲刺满分!⏰ 限时免费下载!打印即练,闽教版英语轻松冲刺满分! 一键快速保存,闽教版英语六年级上册Unit1 PartB精准练习卷!高清可打印,答案详解...
【英语】【人教pep版】2025年六年级下册第一单元综合测试卷英语试卷(一)
🚀 立即一键下载六年级英语下册第一单元测试卷(含听力+答案)|冲刺高分就靠这本!限时免费获取打印版!🚀 立即一键下载六年级英语下册第一单元测试卷(含听力+答案)|冲刺高分就靠这本!限时...
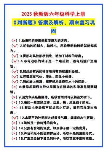
【2025秋新版】六年级科学上册《判断题》答案及解析,期末复习!
🚀限时免费下载!六年级科学判断题满分攻略!一键保存,期末稳拿高分!🚀限时免费下载!六年级科学判断题满分攻略!一键保存,期末稳拿高分! ✨一键快速保存,2025秋新版六年级科学上册《判断...











