排序
六年级语文下册按课文内容填空(无答案)
🚀 限时免费领取!六年级语文下册填空题库 → 点击一键保存,开启提分快车道!🚀 限时免费领取!六年级语文下册填空题库 → 点击一键保存,开启提分快车道! ✨一键保存,六年级语文下册按课文...
六下数学期中复习·终极压轴版(解析版)北师大版55页
🚨【北师大版六下】期中提分必抢!55页压轴题解析版立即一键下载,抢占第一!🚨【北师大版六下】期中提分必抢!55页压轴题解析版立即一键下载,抢占第一! 🔥【六下数学期中】终极压轴55页精讲...
六下语文小学阶段必背的328个文学常识和古诗词
🚀立即一键下载完整328条清单!让孩子领先一步吃透小学语文重难点!🚀立即一键下载完整328条清单!让孩子领先一步吃透小学语文重难点! 🔥一键快速保存!小学六年级语文必背328个文学常识+古诗...
【2025秋新版】六年级科学上册知识点总结
🔥 六年级科学冲刺高分神器!2025新版知识点总结一键下载打印,复习效率提升50%!家长教师速存,孩子备考无忧!点击立即保存,抢先获取→🔥 六年级科学冲刺高分神器!2025新版知识点总结一键下...
【课文必背内容汇总(课文、古诗、日积月累)】六下语文
🚀【立即一键保存!六下语文必背内容随时背起来!】考前突击神器,老师推荐、家长必藏!🚀【立即一键保存!六下语文必背内容随时背起来!】考前突击神器,老师推荐、家长必藏! 🔥一键快速保存...
部编版六年级语文下册课内阅读理解专项
🚨 限时免费一键下载!六年级语文阅读满分,就差这份专项!立即保存,领先一步!🚨 限时免费一键下载!六年级语文阅读满分,就差这份专项!立即保存,领先一步! 🔥 一键快速保存,部编版六年级...
《句子专项》五升六语文
【五升六专属提分方案】《句子专项》PDF+练习一键下载,备战小升初强效冲刺!立即保存,抢占学霸笔记!【五升六专属提分方案】《句子专项》PDF+练习一键下载,备战小升初强效冲刺!立即保存,抢...
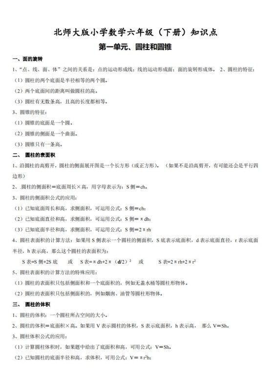
六下北师大数学期末全册知识点
🚀【立即一键下载全套!6年级数学期末冲A神器】📥 覆盖全册考点,助你高分突围!错过再等一年!🚀【立即一键下载全套!6年级数学期末冲A神器】📥 覆盖全册考点,助你高分突围!错过再等一年! ...
【23页高清完整版】六年级(上)数学《分数除法》专项练习
⏩点击即存!23页六年级数学《分数除法》专项练习PDF高清版,立即下载打印,拿下满分不再难! 🎉23页高清完整版六年级数学《分数除法》专项练习,一键快速保存!高清无水印电子版立即下载,精准...
六年级下册语文期末专项复习专题
🚨期末冲刺倒计时!点击一键下载,六年级语文专项复习资料包,助你轻松突破100分大关!错过再无!🚨期末冲刺倒计时!点击一键下载,六年级语文专项复习资料包,助你轻松突破100分大关!错过再无...











