分类
排序
四年级下数学七八单元专项练习
🚀限时免费下载!四年级数学专项突破,扫码一键获取,逆袭就现在! 🔥一键快速保存,四年级下数学七八单元专项练习PDF高清版!精准训练+答案详解,扫码立即下载,轻松拿高分,家长辅导无忧! 四...
四年级上册语文1-8单元基础小练习
💥【限时可下载】四年级上册语文全单元基础练习PDF!一键即存,夯实基础不拖延! 一键保存,四年级上册语文1-8单元基础小练习PDF高清版!每日一练,基础稳扎稳打,成绩步步高升!错过再无,快速...
四下青岛版数学第八单元检测卷.2(五四制)
🚀【限时免费】一键极速下载青岛四下第八单元检测卷.2,秒存秒用,领先冲刺100分! ✨【一键下载】四下青岛版数学第八单元检测卷✅(五四制)高清版!秒速保存无水印真题,强化训练冲刺高分,快...
四下青岛版数学第八单元检测卷.1(五四制)
💡 立即点击「一键保存」,解锁青岛版数学提分秘籍!错过再无原卷精编PDF! ✅ 一键快速保存!四下青岛版数学第八单元检测卷(五四制)高清完整版PDF下载🔥,含详细答案解析,逆袭冲刺就现在,...
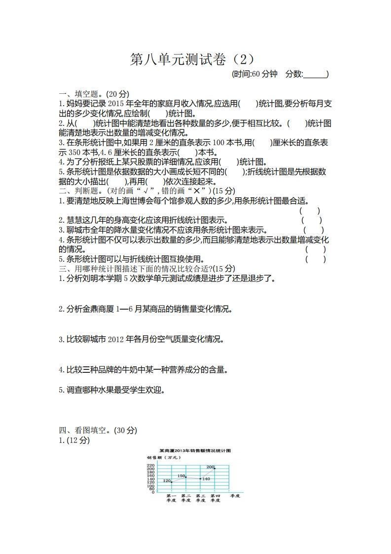
四下青岛版63数学第八单元测试卷-2
🚀【立即一键下载+保存】四年级数学提分必备!高清试卷+答案秒到手,考试拿高分就这么简单! ⚡️一键快速保存,四下青岛版数学第八单元测试卷(2)高清版免费下载!精准贴合教学进度,题题精炼...
四下青岛版63数学第八单元测试卷-1
🚀 一键快速下载打印!抢占学习先机,期末冲刺必刷! ✅ 一键快速下载!四下青岛版63数学第八单元测试卷-1高清版,立即打印刷题,高分轻松拿下!错过再无! 四下青岛版63数学第八单元测试卷-1(...
四下青岛六三版数学第八单元测试卷.2
🚀【立即一键下载】考前冲刺必备!四年级数学第8单元精准测评卷,助力快速提分!错过再无! ✨一键快速下载,四下青岛六三版数学第八单元测试卷.2!高清完整版试卷+答案解析!冲刺满分必备,速...
四下青岛六三版数学第八单元测试卷.1
🚨限时领取!四年级数学第八单元测试卷.1(含答案)→ 点击即存,打印即练! ✨一键快速下载,四下青岛六三版数学第八单元测试卷.1!高清完整版试卷+答案解析,助你冲刺满分!📥秒存无忧,备考...
四下语文第四单元检测试卷(二)
📥 点击下方按钮,一键下载原卷+答案解析!让孩子做对每一道题,稳抓单元高分! ✅ 一键快速保存!四下语文第四单元检测试卷(二)高清版免费下载!精准匹配教学进度,题型全面+答案详解,助孩...
四下语文第四单元检测试卷(三)
🚀 立即点击「一键保存」,0秒获取四年级语文下第四单元检测卷(三),冲刺90+就靠这份神器! ✅ 一键快速保存!四年级语文下册第四单元检测试卷(三)免费下载!高清完整版+答案详解,助力孩子...









