分类
排序
二年级语文下册1-8单元作文范文(4)
🚀【限时免费获取】二年级下册作文“满分法宝”已整理完成!👉点击一键下载完整范文库,写作不再发愁! 💡一键保存,二年级语文下册1-8单元满分作文范文(精编第4版)!覆盖全单元写作题,下载...
二年级语文下人教版第四单元
🚀【立即一键保存】人教版二年级语文第四单元全套资源,助孩子轻松听懂每一课,家长辅导不再愁!限时免费下载中! ✨【二年级语文】人教版第四单元全套课件教案+配套音视频!一键快速下载,抢先...
二年级语文上册1-8单元重点知识汇总
🚀【立即一键下载】二年级语文上册全单元重点知识汇总!复习冲刺就靠它,快保存快掌握,领先一步拿高分! ✨【一键保存】二年级语文上册1-8单元重点知识汇总!高清版可快速下载打印,知识点全梳...
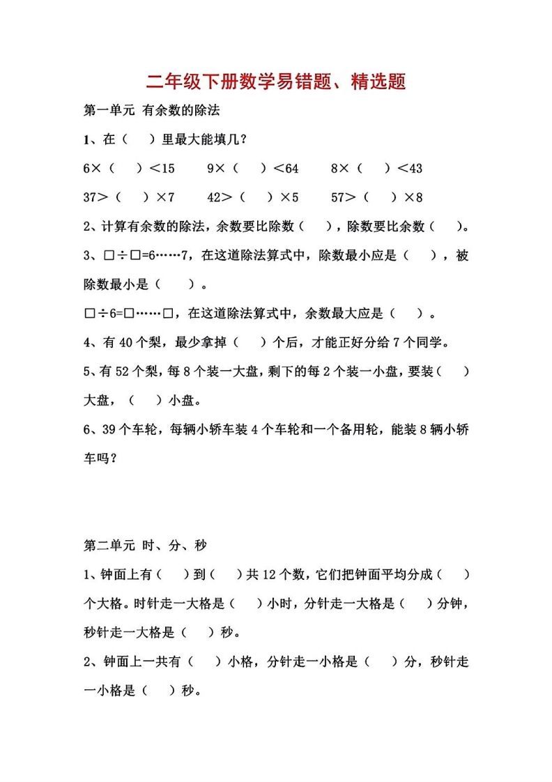
二年级数学下册1-8单元易错题汇总
🚨【限量内部资料】2025必考易错清单!点击立即一键下载,抢先刷题稳拿95+! ✨【二年级数学易错题汇总】一键快速下载!1-8单元错题精编+高清解析,扫码立即保存,刷题效率暴涨,期中冲刺必抢资...
四年级下语文园地练习1-4单元
🚀 限时免费领取!四年级下语文园地1-4单元练习+答案,📥点击一键保存,📥快速下载打印,轻松冲刺高分! ⏱️ 一键快速保存,四年级下语文园地1-4单元练习精编汇总!精准匹配教材,知识点+专项...
四年级下语文1-8单元作文
🚀【限时免费获取】四年级下全套作文资源!点击一键保存,作文从此不再愁! ✨一键快速保存,四年级下语文1-8单元作文精粹汇总!🔥覆盖全单元写作范文与技巧,✅同步教材内容,📝高分范文随下随...
四年级下英语单元拔高易错题《译林版》
⏰ 限时免费领取!点击「一键保存」立即获取四年级英语拔高密卷,扫码速存,领先一步赢高分! ✨一键快速保存,四年级下英语单元拔高易错题(译林版)精准突破!高清无水印PDF下载+答案解析,专...
四年级下英语1-6单元复习小测《PEP版》
🚀【限时免费领取】四年级英语专项复习小测《PEP版》→ 一键保存,开始高效备考! ✨【一键下载全优】四年级下英语1-6单元复习小测《PEP版》✅ 秒速获取高清测试卷!含听力音频+答案解析,精准...
四年级下数学第四单元测试卷《青岛63版》-1
🚀限时免费下载!四年级数学第四单元测试卷(青岛版)立即一键保存,吃透考点,稳拿满分! 🔥一键快速保存,四年级数学第四单元测试卷(青岛63版)高清打印版!精准匹配教学进度,免费极速下载...
四年级下数学第四单元测试卷《青岛54版》-2
⏰ 限时免费下载!《青岛54版》四年级下第四单元测试卷-2(含答案)→ 快速保存,立即刷题,提分看得见! ✅ 一键快速下载!四年级下数学第四单元测试卷《青岛54版》高清完整版(附答案解析)→...









