分类
子分类
排序
【25版初中中考英语专项语法精品小纸条】【高清无水印版本】
【考前必抢】25版初中中考英语语法小纸条高清无水印版 — 一键保存即刻打印,语法满分轻松拿捏! 🔥一键快速保存高清无水印初中中考英语语法小纸条!25版专项突破精炼要点,考前冲刺高效提分,...
2025年秋季版初中物理中考资料大全
【立即一键下载】2025中考物理必刷资料库!含真题+预测+模板,秋季备考抢跑必备!点击保存,逆袭就现在! 一键极速下载!2025年秋季版初中物理中考资料大全——考点精讲+真题解析+模拟冲刺,全...
29页!2025春季人教版单词短语句子默写小纸条【空白+答案】
🔥 立即一键保存高清版,29页单词短语句子默写小纸条【空白+答案】免费获取,备战春季学习就这么轻松! 29页!2025春季人教版单词短语句子默写小纸条【空白+答案】——一键快速保存,即刻打印复...
15页!九年级语文基础通关每日一练【空白+答案】
【立即一键下载+打印】九年级语文基础每日一练(附答案)— 倒计时提升计划启动! 一键快速保存!九年级语文基础通关每日一练(15页完整版+详细答案)📚 每日一练稳扎稳打,基础巩固步步为赢!...
42页!九年级全一册古诗文天天默写小纸条【空白+答案】
🚀限时0元下载!九年级古诗文默写满分工具包|点击“保存”立即获取打印版! ✅一键快速下载!九年级全一册古诗文天天默写小纸条【空白+答案】📚42页高清PDF随身带,精准记忆零负担!考前突击效...
10页!初中英语375个重点短语默写+答案背诵版
⏩【立即一键下载完整10页PDF】⏪ 告别死记硬背,初中英语短语通关就这么简单!📚+🔊 默写+跟读双模式,3分钟开启高效学习! 🔥10页搞定!初中英语375个重点短语默写+答案背诵版,一键快速下载...
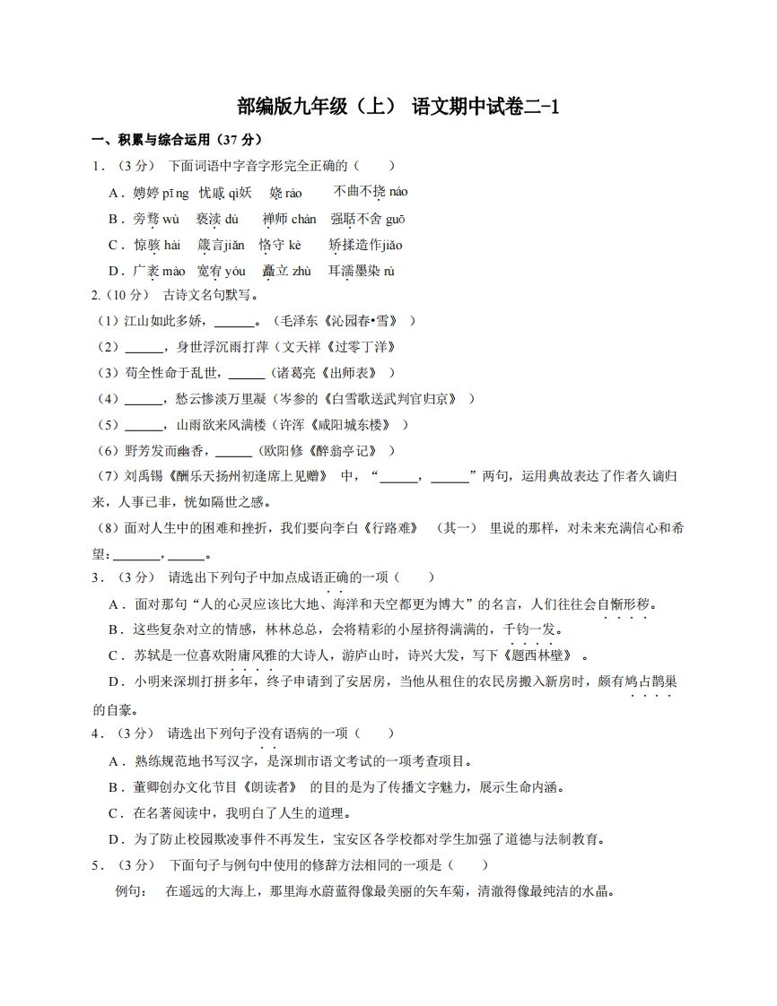
九年级(上)语文期中试卷2-1卷部编版
🚨限时免费获取!点击「一键保存」,立即解锁九年级语文期中高分密码!部编版专用,下载即用,助力冲刺95+! 🔥一键快速下载,九年级上册语文期中试卷2-1卷(部编版)!高清完整版试卷+详细答案...
九年级(上)数学期末试卷3-1卷沪教版
🚀限时免费下载!九年级数学期末冲刺必备——点击保存,领先一步高分过! 🔥一键快速下载,九年级上册数学期末试卷3-1(沪教版)!高清无水印版即刻保存,精准复习冲刺高分,立即抢跑学霸之路!...
9页!初中重点化学方程式每日一练小纸条【空白+答案】
【立即下载打印】初中化学方程式抢分神器!9页精华一键保存,备考冲刺必备! 🔥一键快速保存!9页初中重点化学方程式每日一练小纸条【空白+答案】📚精准记忆,高效提分!考前突击神器,错过等一...
九年级(上)数学期末试卷4-2卷沪教版
🚨【独家高清可编辑版】点击立即一键下载九年级数学期末密卷4-2(沪教版),错过再等一年! 👉一键快速下载,九年级上数学期末试卷4-2卷沪教版真题解析!🔥高清无水印版免费获取,备战冲刺高效...









