分类
子分类
排序
【译林版初中九下英语精品小纸条】【高清无水印版本】
【立即点击→高清无水印译林九下英语小纸条】考前冲刺必备,一键下载立拿高分! 一键保存高清无水印版译林初中九年级下英语精品小纸条!秒速下载随身背,考场抢分神器在手,英语稳上115+!点击...
17页!九上化学默写小纸条【空白+答案】
🚨限时免费下载!17页九上化学默写小纸条【空白+答案】——点击即存,默写满分就这么简单! 🔥一键快速保存!九上化学默写小纸条【空白+答案】17页高清PDF!考前突击神器,扫码即刻下载,拿高分...
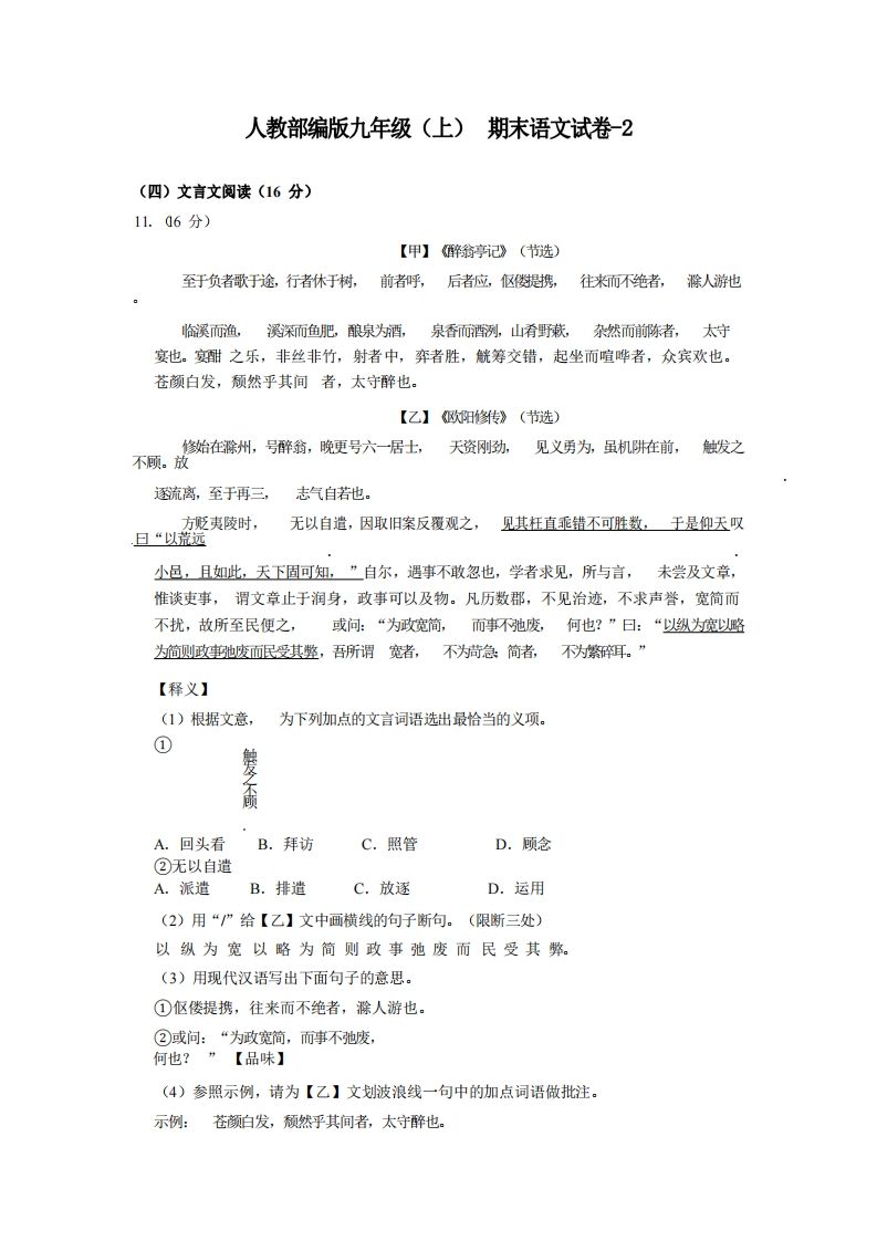
九年级(上)语文期末试卷6-2卷人教部编版
🚨限时免费下载!九上语文6-2卷期末密卷+答案详解,一次打包带走!点击保存,备战期末就靠这一份! 🔥一键快速保存!九年级上语文期末试卷6-2卷(人教部编版)高清完整版!✅ 立即点击下载,精...
【2024初中会考地理精品小纸条】【高清无水印版本】
【独家】2024初中会考地理精品小纸条高清无水印版 | 一键快速下载,立即提升20分! 一键保存高清无水印版!2024初中会考地理精品小纸条,考点浓缩记忆卡,考前突击必看!点击快速下载,轻松逆袭...
九年级(上)语文期中试卷2-2卷部编版
🚨限时福利!点击一键保存,立即获取九年级语文期中黄金卷,助你稳拿高分! 🔥一键快速保存下载,九年级上册语文期中试卷2-2(部编版)真题精讲!高清完整版试卷+详细解析答案,助你高效备考冲...
九年级(上)英语期末试卷1-2卷外研版
⏰ 限时免费领取!点击「一键保存」,立即获取外研版九年级上1-2卷英语期末真题+听力原音!错过再无! 🔥一键快速保存&下载,九年级上英语1-2卷外研版真题试卷!高清完整版免费获取,精准把...
九月九日忆山东兄弟微缩模型世界
一键进入微缩模型世界!九月九日忆山东兄弟沉浸式体验,秒速下载高清三维场景,珍藏千年诗意,穿越唐朝重阳思念,立即开启文化之旅! 九月九日忆山东兄弟微缩模型世界 - 唐代重阳思念场景还原 ...
14页!九上古诗词每日一练27天【空白版+答案】
🚀【今日特供】空白+答案双版齐下!一键快速保存,27天背熟古诗文,中考冲刺就靠它!⬇️立即下载,高分提前锁定! 🔥14页九上古诗词每日一练27天!空白版+标准答案一键下载,备战月考冲刺满分...
【初中九下语文精品小纸条】【高清无水印版本】
【初中九下】高清无水印精品小纸条 → 一键下载极速保存,期末逆袭就靠它!点击获取,提分不排队! 🔥一键保存高清无水印初中九下语文精品小纸条!精准考点提炼+便携记忆卡,让复习效率翻倍,期...
【24版初中九下化学精品小纸条】【高清无水印版本】
🚀【一键极速下载高清无水印小纸条】考前3天速记,化学冲刺再提20分!扫码立即保存,逆袭就是这么简单! ✨一键保存高清无水印初中九下化学精品小纸条!考前速记神器,覆盖重难点公式与实验技巧...









